中国传媒大学校考(中国传媒大学2022年校考又迎多个变化)
千盼万盼,中国传媒大学2022年艺术类招生简章终于发布,也打响了2022年校考季的第一枪!
对比往年,中传今年的招生计划、考试要求和录取办法都发生了许多变化,对意愿报考的22届艺考生来说,专业能力方面的要求更加严苛。
那么,今年中国传媒大学具体做了哪些调整和变化?艺考生又该如何备考才更有把握呢?与嘚啵老师一起往下看。
招生专业及计划的变化
2022年,中国传媒大学新增了漫画和新媒体艺术两个本科艺术类专业,分别招生20人。2021年面向全国招生的播音与主持艺术(双语播音主持方向)专业,在2022年划分为中英双语播音主持和中朝、中韩双语播音主持两个专业方向分别招生。动画和数字媒体艺术(网络与智能媒体设计方向)两个专业,相较于去年,均减少了招生计划数量。报名及考试时间的变化
与2021年校考报名考试时间相比,中国传媒大学2022年的报名时间、初试考试时间和绿色通道作品提交时间均有所提前。
其中,初试考试时间更由2021年的1小时40分钟,增加至2022年的两个半小时,时间的延长,很大可能意味着题量的增多,考试的难度也间接性的增大。
中传2022年校考时间节点
报名时间:2021年11月30日-12月13日;初试考试时间:2021年12月30日18:30-21:00;初试结果查询:2022年1月5日-1月7日;复试考试时间:2022年1月9日-2022年1月15日;复试结果查询:2022年1月25日-1月30日;三试考试时间:预计2022年2月中下旬;校考结果查询:预计2022年4月初;绿色通道作品提交时间:2021年11月30日-12月14日。目前,中传已正式开始网上报名和绿色通道作品提交,意愿报考的22届艺考生要抓紧时间;另外,需要特别注意,每位考生最多只能兼报3个专业及招考方向!
新增专业参加“绿色通道”选拔
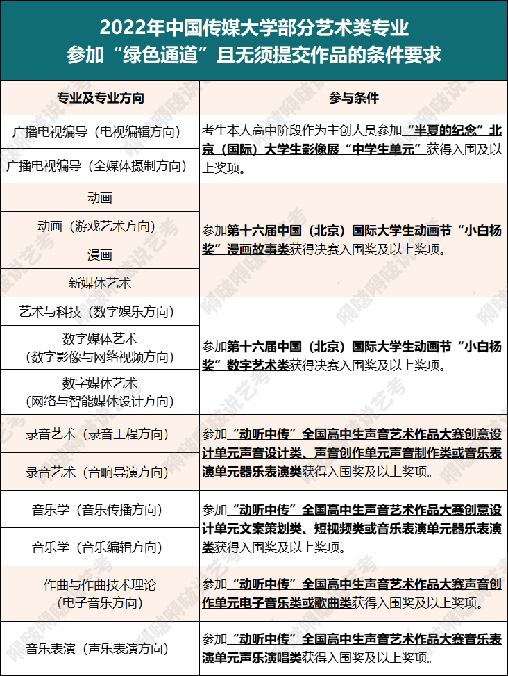
近几年,中国传媒大学一直实施优质生源“绿色通道”方案,挖掘拔尖人才,并明确所有专业的考生均可提交相关作品参加考试。2022年除了继续招生的艺术类专业,报考三个新增专业的考生,同样可以参加“绿色通道”。
另外,自2021年中国传媒大学增设“赛事”参与方式后,2022年继续沿用了此方案,并在原有奖项的基础上,加入了“动听中传”全国高中生声音艺术作品大赛,即获奖的考生报考中国传媒大学指定相关专业,视为参加优质生源“绿色通道”且无须提交作品。
部分专业复试要求调整
播音与主持艺术自我介绍由去年的限时1分钟,缩短至今年的限时30秒。
朗诵:考生自备中文、英文材料各一篇。由去年的限时2分钟,调整为今年的各限时1分钟。

自我介绍内容在去年的要求上,新增提示:包括但不限于准考证号、姓名、身高、高中阶段学业成绩等个人基本信息。
并且今年考生可提交体现个人能力与素质的获奖材料(非必须)

自我介绍内容新增提示:包括但不限于个人基本信息、艺术特长展示及心得体会等。
另外在中传2021年的艺术类招生简章中,文艺编导方向复试,自我介绍限时1分钟、特长展示限时3分钟,且特长展示是非必选项目;而2022年将自我介绍与特长展示合为一项考试内容,总时长限时3分钟。

自我介绍由去年的限时1分钟,延长至今年的限时2分钟,并明确内容:包括但不限于个人基本信息、个人写作成果及个人特长。
去年原本的3分钟故事讲述,今年调整为笔试考试的命题故事写作。
取消了自我介绍和故事阐述两个考试内容,新增了命题讨论和规定情境即兴表演两个考试内容。
在中传2021年的艺术类招生简章中,光影空间艺术方向复试包括自我介绍限时3分钟、作品阐述限时10分钟;而2022年自我介绍和作品阐述合为一项考试内容,总时长限时3分钟。
命题绘画作答时长由去年的1小时,增至今年的1.5小时,并要求只能用水彩和水粉。
自我介绍由去年的限时1分钟,缩短至今年的限时30秒。
两个专业在2022年复试考试命题创作中,均已明确要求考试主题,考生需要以既定主题创作作品,其它考试内容与去年相比没有变化。
“个人阐述”考试所需的材料中,明确“自己最自豪的一件事情”必须是高中阶段的事。
新增专业的录取办法
新增的漫画和新媒体艺术专业按专业排名录取。新增的播音与主持艺术(中朝、中韩双语播音主持方向)按综合分排名录取。考生应如何备考
中国传媒大学专业老师在线解读如果考生对中国传媒大学各专业有所困惑、对招生考试有所不解,可以关注公众号“中国传媒大学本招”,12月1日-12月5日,各学院专业老师们将做客招生处直播间进行专业介绍和答疑。
综合来看,中国传媒大学2022年校考考试大纲中,除了音乐类专业,其它专业或多或少都调整了考试方案。所以,报考中传的22届艺考生要仔细查看考纲内容,有目的性地备考。
参考往年录取分数线结合中国传媒大学2022年和2021年招生简章来看,各专业最低文化折算比值没有调整。所以,报考广播电视编导、戏剧影视文学、数字媒体艺术、艺术与科技(数字娱乐方向)、录音艺术专业的考生,可以参考往年最低录取分数线。









