哈尔滨工业大学邮箱(哈尔滨工业大学100周年校庆公告)
一世纪规格功夫,新百年世界一流。自哈尔滨工业大学100周年校庆公告(第一号)发布以来,得到了各级领导、海内外校友、全体师生以及社会各界友人的热切关注和鼎力支持。在此,哈尔滨工业大学谨致以由衷的感谢和崇高的敬意。
庚子仲夏,筑梦百年
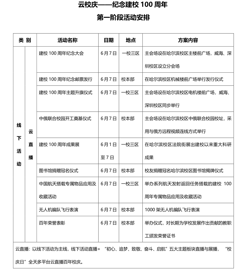
2020年6月7日哈尔滨工业大学将迎来百年华诞,这将成为哈尔滨工业大学发展历程中一座重要的里程碑,也是全体哈工大人为之骄傲的历史时刻,更是哈尔滨工业大学迈进世界一流大学前列的启航点。鉴于目前全球新冠肺炎疫情防控形势,学校对百年校庆活动方案进行了调整,“校庆日”期间不再安排校友集中返校,将“校庆年”活动分为两个热点阶段:第一阶段,以6月7日“校庆日”为中心,举办包括“云直播”“云返校”“云展示”“云互动”“云祝福”“云课堂”等线上与线下相结合的“云校庆”活动,在校师生通过互联网与海内外校友、各界友人“欢聚一堂”;第二阶段,学校将根据疫情发展情况,拟定于9月中旬邀请校友返校,并围绕“返校日”开展以线下活动为主的校友返校、学术交流等活动,届时广大校友将与母校共叙哈工大情缘。具体事宜,敬请关注后续公告。
疫情无情,人间有爱
抗“疫”期间,全体哈工大人始终秉承“规格严格,功夫到家”的校训和“哈工大精神”,坚守在各自岗位上,与全国人民共同携手,抗击疫情,保卫家园。在此,遥祝全体哈工大人和各界友人,身体康泰,万事顺意。
饮水思源,宁静致远
落其实者思其树,饮其流者怀其源。一直以来广大校友的祝愿与支持,是哈工大“扬帆起航”的重要动力,纵使疫情隔离了空间,却分不开彼此心中的温情与羁绊,让我们相约2020年6月7日,与百年哈工大共忆峥嵘岁月,“云”赏百年盛举!
特此公告,敬祈周知!
百年校庆专题网站:
http://100.hit.edu.cn
百年校庆专线电话:0451-86410100
百年校庆专线传真:0451-86410109
百年校庆专用邮箱:
100xq@hit.edu.cn
哈尔滨工业大学
2020年5月8日









