河南财经政法大学自考本科(金融专业考研调剂最全攻略)
对于初试没有发挥好的考研人来说,其实还有一个机会可以翻盘,那就是调剂。
金融学作为近年来的内卷专业户,调剂也十分困难!今天就给大家分享一下金融学习专业调剂的一些信息和经验!满满都是干货~
希望能够帮助到你!觉得有用请点赞!
一、金融学专业调剂常识
1、金融调剂一定要与第一志愿专业相同或者相近,应在同一学科门类范围内。
研新生解读一志愿报考理论经济学、应用经济学两个一级学科下属的二级学科以及相关经济学专硕的专业都可以调剂到金融专硕
可以调剂到金融的报考专业主要有以下专业:
理论经济学:理论经济学政治经济学、经济思想史、经济史、西方经济学、世界经济、人口资源与环境
应用经济学:应用经济学、国民经济学、区域经济学、财政学、金融学、产业经济学、国际贸易学、劳动经济学、统计学、数量经济学
经济学专硕专业:金融、国际商务、应用统计、税务、国际商务、保险、资产评估,经济学专硕中这几个专业金融调剂难度相对较大、国际商务、应用统计、资产评估、保险依次次之。可以尽量选择难度较小的调剂专业
2、金融专业调剂初试科目与调入专业初试科目相同或相近,其中初试全国统一命题科目应与调入专业全国统一命题科目相同。
研新生解读:金融调剂需要重点关注数学考试科目,根据往年的调剂情况来看,考数学三的一般是可以调剂到396经济类联考,初试考396经济类联考原则上不可以调剂至考数学三的院校,但仍有部分学校接收,但需要加试数学,在选择调剂院校时尽量保持统考科目相同,同时尤其要关注学校最新的调剂政策。
3、 初试成绩符合第一志愿报考专业在调入地区的初试成绩基本要求。
4、 重点关注目标调剂院校专业往年调剂信息及最新调剂政策
研新生解读:比如往年可调剂院校/专业、调剂录取的最高分、最低分、中位分,以及调剂人数,往年有调剂名额的院校今年一般也都会有,结合往年调剂成功考生分数及今年调剂政策来判断调剂可行性,重点参考调剂方法部分;
二、接受调剂院校
北京:北京工业大学经济与管理学院、北京工商大学经济学院、北京工商大学国际经管学院、北京语言大学商学院、北京物资学院(不区分院系所)、外交学院国际经济学院、中央民族大学经济学院、华北电力大学经济与管理学院、中国石油大学(北京)经济管理学院、北京联合大学商务学院、中国社会科学院大学商学院、北京国家会计学院(不区分院系所)、商务部国际贸易经济合作研究院(不区分院系所)
天津:南开大学金融学院、天津工业大学经济与管理学院、天津师范大学经济学院、天津外国语大学国际商学院、天津商业大学经济学院
上海:上海理工大学管理学院、上海师范大学商学院、上海大学悉尼工商学院、上海大学经济学院、上海国家会计学院研究生部、上海社会科学院专业学位教育管理中心
江苏:南京航空航天大学经济与管理学院、南京理工大学理学院、河海大学商学院、南京林业大学经济管理学院、南京信息工程大学管理工程学院、苏州科技大学商学院
浙江:杭州电子科技大学经济学院、杭州师范大学经济与管理学院、温州大学商学院、浙江工商大学金融学院、浙江财经大学金融学院、浙江财经大学中国金融研究院、宁波大学商学院、宁波大学数学与统计学院
江西:南昌大学经济管理学院、华东交通大学经济管理学院、江西师范大学财政金融学院、赣南师范大学商学院、江西财经大学金融学院
山东:山东大学经济学院、山东大学经济研究院、山东科技大学经济管理学院、山东科技大学数学与系统科学学院、山东科技大学财经系(济南)、中国石油大学(华东)经济管理学院、青岛科技大学经管学院、齐鲁工业大学金融学院、山东理工大学经济学院、山东农业大学经济管理学院(商学院)、曲阜师范大学经济学院、山东财经大学金融学院、青岛大学经济学院、山东工商学院金融学院
河北:河北大学经济学院、华北电力大学(保定)经济管理系、河北工业大学经济管理学院、华北理工大学经济学院、石家庄铁道大学经济管理学院、燕山大学经济管理学院
安徽:合肥工业大学经济学院、安徽工业大学商学院、安徽理工大学经济与管理学院、安徽工程大学数理与金融学院、安徽农业大学经济管理学院、安徽师范大学经济管理学院、安徽财经大学(不区分院系所)
河南:郑州大学商学院、河南理工大学财经学院、河南科技大学经济学院、河南大学经济学院、河南师范大学商学院、河南财经政法大学金融学院
湖北:武汉工程大学法商学院、武汉纺织大学经济学院、武汉理工大学经济学院、武汉理工大学威尔士三一圣大卫大学武汉理工学院、湖北工业大学经济与管理学院、华中师范大学经济与工商管理学院、湖北大学商学院、中南财经政法大学金融学院、中南民族大学经济学院
湖南:湘潭大学商学院、湖南大学金融与统计学院、湖南科技大学商学院、长沙理工大学经济与管理学院、湖南农业大学经济学院、中南林业科技大学经济学院、湖南工商大学财政金融学院
广东:华南理工大学经济与金融学院、华南农业大学经济管理学院、华南师范大学数学科学学院、深圳大学经济学院、广东财经大学金融硕士教育中心、广东财经大学研究生院佛山分院、广州大学经济与统计学院、广东金融学院(不区分院系所)、广东工业大学经济与贸易学院
河北:河北经贸大学金融学院
辽宁:大连理工大学(主校区)MBA-EMBA教育中心、沈阳工业大学经济学院、渤海大学经济学院、东北财经大学金融学院
吉林:长春工业大学经济管理学院、东北师范大学经济与管理学院、吉林师范大学经法学院、吉林财经大学(不区分院系所)、长春大学经济学院
广西:广西大学商学院、广西师范大学经济管理学院
四川:成都理工大学商学院、西南科技大学经济管理学院、西南财经大学金融学院、西南民族大学经济学院
重庆:重庆工商大学金融学院
黑龙江:东北农业大学经济管理学院、东北林业大学经济管理学院
福建:厦门大学金融系、华侨大学经济与金融学院、福建农林大学经济学院、福建师范大学经济学院
海南:海南大学经济学院
贵州:贵州大学经济学院、贵州财经大学大数据应用与经济学院
甘肃:兰州大学经济学院、西北师范大学经济学院、兰州财经大学金融学院、西北民族大学经济与管理学部
山西:山西财经大学金融学院
内蒙古:内蒙古大学经济管理学院、内蒙古财经大学
云南:昆明理工大学管理与经济学院、云南师范大学经济与管理学院、云南财经大学金融学院、云南民族大学经济学院
陕西:西安理工大学经济与管理学院专业学位中心(MBA教育中心)、西安电子科技大学经济与管理学院、陕西科技大学经济与管理学院、西安外国语大学(不区分院系所)、西北政法大学经济学院、西安财经大学经济学院
青海:青海大学财经学院、青海民族大学经管院
新疆:石河子大学经济与管理学院、新疆财经大学金融学院
宁夏:北方民族大学经济学院
提醒:在筛选确定调剂院校时,一忌“眼高手低”,好高骛远,只关注好学校,对自身实力预判错误,在与高手对决中败下阵来,导致调剂失败;二忌妄自菲薄、缺乏自信,不敢尝试好学校,甚至导致录取院校中均是低于本科院校水平的学校,得不偿失。
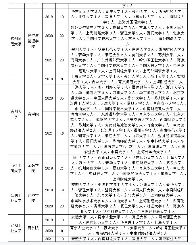
三、往年调剂录取情况
由于篇幅受限,以下仅展示部分信息。完整调剂人数信息可在研新生公主号查看。
(该数据来源于研新生调剂信息系统)
(该数据来源于研新生调剂信息系统)
(该数据来源于研新生调剂信息系统)
(该数据来源于研新生调剂信息系统)
该数据由往年拟录取名单分析得出,往年调剂录取分数(调剂最低分、中位分、最高分、调剂考生录取名单)、初试/复试参考书目在研新生公主号查看!
四、调剂方法
步骤一:了解往年调剂录取分数详情,确定往年调剂过去考生的最低分、最高分、中位分,结合自身成绩情况确定调剂该院校的可能性,将调剂院校初次可分为保底院校、稳定院校、冲刺院校,判定规则如下:
我的成绩小于调剂录取最低分=冲刺院校
我的成绩在中位分上下=稳定院校
我的成绩大于调剂最高分=保底院校
注:主要用于调剂名额较多院校,个别调剂名额除外,这种不确定性较大
步骤二:结合院校调剂可能性重点核对目标院校最新调剂名额及调剂政策限制点,调剂的时候是需要同时满足目标学校专业招生报考及调剂的政策要求,可通过招生简章/招生目录/调剂公告/电话咨询/往年经验等多方面来核查,其中调剂政策限制点主要有以下几个方面:
1、学历形式限制【主要体现在招生简章及招生专业目录】
(1)同等学力-同等学力考生限制点比较多,需要重点关注招生简章及目录、调剂最新政策
(2)业余学习方式。比如业余函授和成人自考本科的考生。
2、学校等级(本科学校+报考学校)
学校等级部分主要是指报考学校、本科学校,有些学校在调剂的时候是分别会对其有所限制,比如本科学校/报考学校否是985工程/211工程/双一流工程/学科排名等级,我们在调剂的时候尤其是需要关注这些点。
3、专业(报考专业+本科专业)
(1)报考专业一致或相同相近
(2)本科专业一致或相同相近
注:有些院校需要同时满足以上要求,信息比较透明的院校会直接标注报考专业/本科专业要求
4、初试成绩
(1)总成绩要求不低于XXX分数
(2)其中单科成绩要求不低于XXX分数
注:有些院校需同时满足以上要求
5、考试科目
(1)初试统考科目
要求考试科目一致、或者难度更高的科目,接收但需要加试科目
(2)专业课
要求考试科目一致、或者难度更高的科目,接收但需要加试科目
注:有些院校需同时满足以上要求
步骤三:根据已筛选出的院校确定重新确定调剂院校难度,然后整理出该校该专业的复试考试科目及考试方法,结合各等级学校考试科目情况及自身情况,最后确定复试科目准备方向,从而最终确定填报志愿的院校,这里有三个建议:
建议一:优先选择各难度等级考试科目相同或相近的科目的院校
建议二:优先选择复试科目与本人初试考试科目的相同或相近的院校
建议三:优先选择本科学习比较好并且有把握的复试科目相同相近的院校
步骤四:结合调剂系统打开时间、复试时间确定个人调剂系统填报方案,同时最多可以填报三个平行志愿,关于调剂系统填报方法请关注公众号:研新生考研之家。
五、调剂复试建议
(一)专业笔试篇
1、列出知识框架
专业课的知识点比较零碎,如果单纯靠背诵记忆,效果不会很理想。建议考生将专业课的知识点框架列在一张纸上,然后再顺着框架背诵,这个方法比较有利于知识点的整合,尤其对于文科类的考生来说,是非常实用的。而且考生在列框架的同时,本身也是对知识点的一次复习,更加深了自己的记忆。
2、学会记关键词
专业课涉及了许多名词解释,记忆起来非常不便,考生可以将在背诵知识框架时,顺手将关键词标注在框架上,只记忆关键词的话,记减少了记忆量,又能加深对名词的理解,可以有效地帮助考生记忆专业名词。在记忆关键词时,可以将关键词编成一个故事或笑话,更便于加深对关键词的记忆。将关键词记住后,再慢慢拓展成为对名词的解释,这样可以使考生在理解的基础上记住名词解释。
3、历年真题离不了
大家在准备是要做好万全的准备以防万一,这其中,多看历年真题是一个不错的选择。考生可以在网上下载或通过其他方法获得目标院校历年考试真题,从而对自己即将面对的考题有一个大致的概念,然后多看多背,体会该校的出题方向。考生可以根据自己的需要选择相应的教辅资料,以及时掌握教材和复习内容的最新动向,做好充足的准备。可以将自己总是记错或漏记的知识点写在小卡片上,随身携带,随时拿出来翻看,这样非常利于知识的巩固和强化。当确定自己已经熟记某知识点时,就把卡片存放在一边,这样一来,也便于查缺补漏。
(二)专业面试篇
1、专业知识
导师可能会问一些行业内的热点新闻,要求你根据自己所学的知识,来谈谈对这些热点事件的理解。考生一定要避免就事论事,也不能空谈理论,而是要将理论与实践结合起来。
2、招生目录上并没有写任何复试内容,我该怎么准备?
一般院校专业在公布分数线后会公布复试相关事宜。如果在招生信息上没有体现复试内容,可以通过其他渠道了解。准备内容的话可以从以下几方面着手:专业课初试考察的范围、往年专业试卷、命题教师的重要著述和研究方向、本年度的相关时事内容以及专业热点等等。除了这些同学们可以看看一些专业的基本理论知识、初试科目等。
3、研究方向
很多专业在研究生阶段对于研究方向分的非常明确,考查的内容也大相径庭,对于研究方向上的准备,考生最好的参考就是导师的研究方向。导师的研究方向反映了这阶段他关注的焦点,面试的时候他的兴趣点,也很可能与他的研究方向有关。
总之,考生在准备专业课的时候,一定要多阅读一些权威的期刊和著作,而且要了解自己感兴趣的研究方向或者自己心仪导师的研究方向,并且在复习的时候学会深度的去钻研,去了解。只有这样你在面试的时候遇到相关的问题,才能答出来。
4、发表论文及著作
有的导师在面试过程中会问考生是否有论文发表,因此有论文和著作的,最好提前复印一下当面给老师留下,没有的话,可以围绕自己对科研的设想具体讲述一下。
5、提高专业知识的途径要“靠谱”
结合所考院校的实际情况,提高解决专业问题的能力,近年来各大院校逐渐加大了对专业知识的考察力度,这个考查又日渐突出在对外语水平、创新能力、发散性思维能力等综合能力的考察上。例如,研究生阶段所要过的第一关就是国外的文献阅读,尤其是英文文献,对于如何搜寻英文文献,通过什么途径搜寻,搜索的效率怎样,这都是要考生掌握的。
希望通过以上的介绍能够帮助那些为调剂复试焦虑的同学,调剂不是放弃,有坚持有付出才有正道。
(三)复试英语篇
非英语专业的考生在复试面试阶段一般都会遇到英语面试的问题,一般包括三种情况:
1、现场给一个英文的文章,翻译一段;
2、做一个英文的自我介绍;
3、用英语与老师对话,谈论一些生活学习或者专业方面的问题。
很多英语面试对策在考研调剂网上都可以找到。面对一种情况,考生需要在准备阶段巩固一下自身的阅读和笔译能力,找几篇和自己报考的方向有关的文章进行阅读翻译。面对第二种情况,考生可以套用一些较好的英语自我介绍模板,然后加上自己的学习生活经历,每天读几遍,烂熟于心。
最考验学生的是第三种情况,这不仅考察了学生的英语能力,还考验了学生的临时应变能力和听力。考生在复试之前要做好面对这种情况的心理准备,然后将准备的英文自我介绍临时套用到与老师的对话当中,因为老师和考生聊的话题基本上就是生活学习和专业方面,自我英文介绍也是要说这些内容,如果来不及组织更好的语言,就把自我介绍分段拿出来用,效果会很好。
以上就是金融学专业考研调剂的相关信息及经验分享,祝大家复试+调剂顺利,成功上岸!加油!









