北京语言大学考研难度(建议收藏)
一、院校简介
南开大学是国家教育部直属重点综合性大学,是敬爱的周恩来总理的母校。南开大学由严修、张伯苓秉承教育救国理念创办,肇始于1904年,成立于1919年。学校为国家“211工程”和“985工程”重点建设的综合性研究型大学。2017年9月,入选国家42所世界一流大学建设高校,且为36所A类高校之一。
二、双一流学科
三、学科评估结果排名
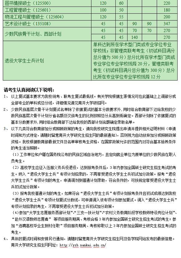
四、2021年复试分数线
2021 年南开大学硕士研究生考试考生进入复试的初试成绩基本要求
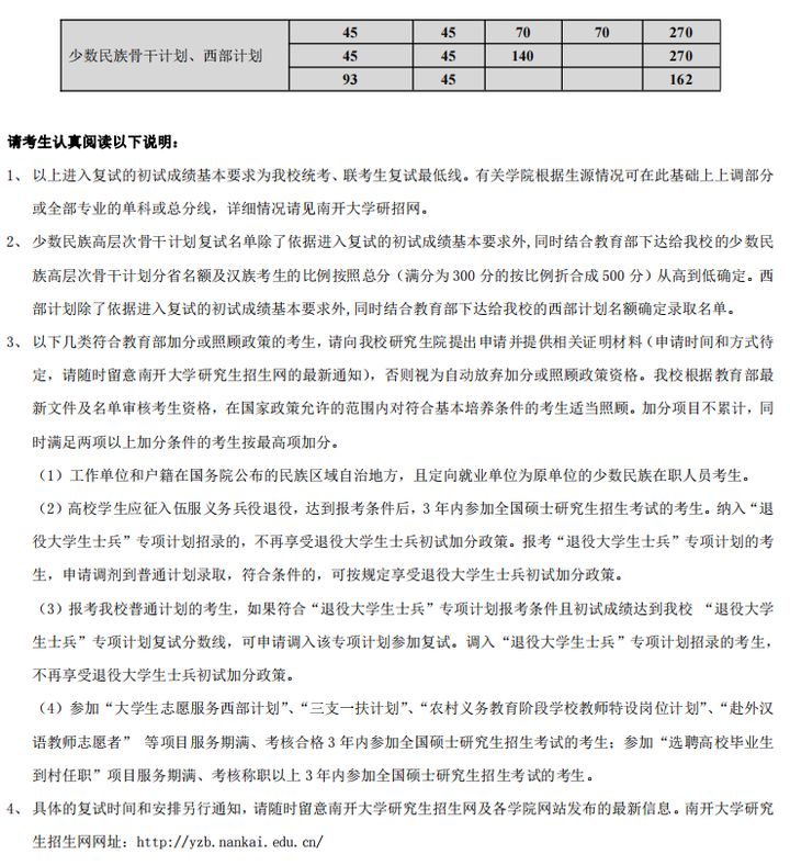
五、2020年复试分数线
2020年南开大学硕士研究生复试分数线
2020年南开大学硕士研究生招生学院上调复试分数线汇总
六、南开大学2021年招收攻读硕士学位研究生招生计划
七、学费
八、报考录取人数统计
1、2020年
2、2019年
3、2018年
九、热门专业分析
1、国际商务
国际商务相比金融和应用统计这两个专硕,考研难度是比较低的,南开大学的国际商务是在经济学院进行招生。南开大学专业目录没有公布具体的招生人数,不过从拟录取来看,招生人数很多,每年在57人左右,比较稳定。然后要注意的是,南开大学从21年开始,395自主命题,改为考396联考。下面是具体情况:
(1)专业目录
21年:
20年:
19年:
(2)参考书目
1.《国际商务》,第十一版,查尔斯·希尔、托马斯·霍特著,中国人民大学出版社,2019年。
2.《国际商务环境与运作(原书第 15版)》,约翰D.丹尼尔斯、李H.拉德巴赫、丹尼尔P.沙利文著,机械工业出版社,2017年。
3.《经济学原理》,第七版,格里高利.曼昆著,北京大学出版社,2015年。
(3)录取情况
19年总共报考388人,进入复试81人,复试分数380,最终录取57人。报录比1:1,复试比例1:1.4。最终拟录取名单上没有公布考生初试分数,不过录取均分应该是在395左右。
19年复试名单(部分)
20年总共报考266人,进入复试101人,复试分数365,最终录取58人,其中一名特殊计划。报录比5:1,复试比例1:1.8。录取最低分369,最高分425,平均分391左右。
20年拟录取(部分)
(4)复试情况
19年
20年
南开大学总成绩中初试成绩占比70%
(5)总结
南开大学的经济学学科实力很强,排名A等,而且又是985名校。不过它的国际商务竞争不是很激烈,10比1都不到,而且20年还有所下降。虽然考生少,但整体实力很强,每年均分都是在390左右。复试比例较高,而且复试要看本科成绩和获奖情况,对于本科一般的同学不是很友好。
2、历史学
(1)学院简介
南开大学历史学院成立于2000年10月。下设3系、3所、3中心,即历史学系、世界史学系、文物与博物馆学系、历史研究所、中国近现代史研究所、古籍与文化研究所、日本史研究中心,美国历史与文化研究中心、拉丁美洲研究中心。系、所、中心之下又有若干个教研室、研究室。
历史学院下有中国古典文献学、史学理论及史学史、考古学及博物馆学、历史文献学、专门史、中国古代史、中国近现代史、世界史九个硕士授权点,史学理论及史学史、考古学及博物馆学、专门史、中国古代史、中国近现代史、世界史六个博士学位授权点。中国古代史、中国近现代史和世界史三个二级学科入选国家重点学科,历史学科被教育部认定为首批一级学科国家重点学科。
2010年,按教育部规定,历史学一级学科分成中国史、世界史和考古学三个一级学科。在2005年和2008年由教育部主持的学科评估活动中,历史学科均名列全国第二。2011年,在历史学分成世界史、中国史和考古学三个一级学科后教育部主持的首次学科评估中,本院三个学科分别名列全国第2、5、7名,历史学类综合排名全国第二。
历史学院师资力量雄厚,拥有一支断代史、专门史、国别史人员齐全、结构合理的科研教学队伍。全院现有在岗教师和科研人员共84人,其中教授(研究员)41人,副教授(副研究员)31人,讲师12人,博士生导师39人(其中9人兼职),具有博士学位者67人。
(2)2021年招生目录
招生方向:2021考研南开大学历史学院招收中国史、世界史、考古学、文物与博物馆学方向的历史学研究生。除了历史学院,日本研究院也招收世界历史学院的研究生。(招收同等学力考生)
考试方式:2021考研南开大学历史学院专业课实行学校自主命题考试历史学院中国史方向的考试科目为“724中国历史”,命题范围为中国通史世界史方向的考试科目为“725世界历史”,命题范围为世界通史,同时试题中包含中国史方向的内容。日本研究院世界史方向的考试科目为“726世界史(日研院)”。
(3)招生人数
2021考研,历史学院,统招人数只有12人(考古学+中国史+世界史,三个方向总计招生12人)。
日研院:统招人数为8人(世界史方向招生人数预计为4人)。
2020年考研统招录取分析:
历史学院:
中国史方向,共录取一志愿考生15人;
世界史方向,共录取11人。
南开大学日研院:
世界史录取4人。
(4)复试线与历年复试情况
南开大学为34所自主划线的985重点大学之一。2020考研,中国史复试线为365分,世界史复试线为353。英语单科60分。
历史学院:
中国史方向,共录取一志愿考生15人!13人被刷。录取最低分365分,最高分447分。
世界史方向,共录取11人,刷4人,录取最低分353,最高分417。
日研院:
世界史参加复试的有7人,录取4人,被刷3人。录取最低分为400分,初试成绩后三名的考生被刷。
(5)专业课命题难度分析
近几年,从命题的角度分析,南开大学中国史、世界史方向的命题难度是非常高的,想考取高分非常不容易。日本史方向命题较为基础。
3、新闻传播学
(1)学院概况
文学院传播学系成立于2000年,其前身是原中文系的“编辑(出版)学”本科专业。该专业创办于1984年,在国内高校中开办时间最早。2006年获得“新闻传播学”一级学科硕士学位授权,现有两个专业硕士学位授权点,分别为“新闻与传播专业硕士”和“出版专业硕士”。
(2)专业学科评估
第四轮学科评估为C-。第五轮学科评估进行中。2019年9月南开大学百年校庆之际宣布组建南开大学新闻与传播学院。2020年12月新闻与传播学院正式在津南校区历史复刻建筑群秀山堂挂牌。
(3)招生目录
南开大学新闻与传播专业分为学硕和专硕两类。其中学硕分两个专业新闻学和传播学,面向应届生与非应届生招生。其中专硕分两个专业新闻与传播专业和出版专业,仅面向非应届生招生。
专硕招生名额基本固定,新闻与传播专业为22人,出版专业为2人。学硕招生名额一般为新闻学3人(其中推免2人,统考招生1人),传播学5人(其中推免2人,统考招生3人)。(注:学硕两个专业推免与统考招生人数有1人左右的浮动,例如2020年传播学统考招生为3人,2021年传播学推免招生为3人)。
综合来看,南开大学学硕统考招生名额较少,且依据2020年2月分数排名查询与分数线划定,上线人数较少,报考风险较大。
(4)报录比
难度分析:从三年数据看,南开新闻学学硕报录比较高,报考难度大,出版专硕报录比最低,但其招生人数较少,新传专硕招生人数较多,但随着报考人数的增加,报录比呈逐年增大态势,但是相较于其他热门院校仍有较大优势。
单就新闻与传播专业来讲报考难度逐年增加,招生名额稳定不变,考试题目风格更加灵活多变,报考人数随考研总人数增加而增加(本专业报考人数同当年全国考研报名总人数比例约为10000:1)。
(5)真题分析
初试题目考察内容逐渐脱离课本基础知识,着重考察前沿理论及热点事件,基础知识填空题取消,业界常识填空题取消,常考的采访及选材实务题取消,增加材料题,增加名词解释题量,南开题目题量偏大,考生备考应当把基础知识夯实牢固,练就快速书写和卷面整洁本领,多多拓展前沿理论及西方传播学派各代表人物理论思想,对当年国内热点事件有所了解并能联系新传专业知识给出分析。对于材料题目要开始熟悉非常规新闻体裁的书写要领和模式,同时锻炼强大心理防线以不变应万变。
(6)复习Tips
南开官网已经取消了考试参考书目,但是参考书目基础知识仍然是我们答题的基础,需要详加背诵。
①要根据近五年真题,在参考书中寻找到蛛丝马迹,“瞻前顾后”地背诵相关知识点。
②复习背诵基础知识不要自我感动,实打实地合上书对着问题背答案。
③积极积累真题相关案例,和有关真题的论文。
④对于实务题,考过的要熟练掌握书写格式,新一届的考试依然不会重复,要以不变应万变。
⑤多关注公众号推送,新传专业考研就像写作文,要积累好词好句。
⑥南开考试题目题量丰富,要从备考初期写笔记的时候养成良好的书写习惯,如字间距适当行间距宽松,无涂抹痕迹,错字只标记斜线等。
⑦树立自信心建设强大心理防线。
4、计算机
(1)院校介绍
(2)招生目录
(3)录取情况
计算机学院
注:不招收同等学力考生
408计算机学科专业基础综合:数据结构、计算机网络、计算机组成、操作系统
参考书目:1.《数据结构》严蔚敏;2.《计算机网络》谢希仁;3.《计算机组成原理》唐朔飞(或者白中英);4.《操作系统》汤子瀛。
复试:1.网络远程复试;2.复试成绩满分100分。
面试考核内容为∶1.思想政治素质和品德;2.专业素养;3.综合素质;4.结合学科特点和培养要求增加的其他考核内容。
录取成绩计算:录取成绩=(初试成绩÷5)×70%+复试成绩×30%。复试成绩低于60分(不含60分),确定为复试不合格,复试不合格的考生不予录取,不再进行录取成绩的加权计算。
人工智能学院
注:812 控制综合基础含:自控原理、现代控制论各1/2;813 数据与算法综合基础含:数据结构、C++各1/2。
复试:
1.网络远程复试。
2.面试考核内容分为思想政治素质和品德、外语能力(听力、口语)、专业素养和综合素质。专业素质考核包括不限于以下科目∶逻辑、自动控制原理、运筹学、数字逻辑、电路分析、计算机相关理论知识、模拟电路、现代控制论、电机拖动等科目内容;综合能力考核主要指∶ 通过考生大学学习成绩单、毕业论文、科研成果、获奖证书等材料,加强对考生既往学业、一贯表现、科研能力、综合素质和思想品德等情况的全面考查。
录取成绩计算:录取成绩=(初试成绩÷5)×70%+复试成绩×30%。复试确定为复试不合格的考生不予录取,不再进行录取成绩的加权计算。
软件学院
注:815 C++与数据结构;816 C语言与数据结构。
复试:网络远程复试。网络复试包括面试问答等形式,需在视频连线之下进行。主要考核思想政治素质和品德、专业知识、综合能力、外语口语等。
录取成绩计算:1. 复试成绩占录取成绩的30% ;2.录取成绩计算公式录取成绩=(初试成绩÷5)×70%士复试成绩×30% (复试成绩、录取成绩均保留两位小数)。复试成绩低于60分(不含60分),确定为复试不合格,复试不合格的考生不予录取,不再进行录取成绩的加权计算。
网络空间安全学院
注:408计算机学科专业基础综合:数据结构、计算机网络、计算机组成、操作系统。
参考书目:1.《数据结构》严蔚敏;2.《计算机网络》谢希仁;3.《计算机组成原理》唐朔飞(或者白中英);4.《操作系统》汤子瀛。
复试:1.网络远程复试;2.复试成绩满分100分。
面试考核内容为∶(一)思想政治素质和品德;(二)专业素养;(三)综合素质;(四)结合学科特点和培养要求增加的其他考核内容。
录取成绩计算:录取成绩=(初试成绩÷5)×70%+复试成绩×30%。复试成绩低于60分(不含60分),确定为复试不合格,复试不合格的考生不予录取,不再进行录取成绩的加权计算。









