四川大学物理学院(上半年)
连续在Cell、Science、Nature上发表最新成果;牵头成立全国首家碳中和技术创新中心(省级);全面参与三星堆祭祀坑考古发掘,并获重大进展……今年上半年,四川大学取得了一系列重大成果,让人备受鼓舞!本期推送,一起来了解这些“高光时刻”吧!
连续发表CNS
·在Cell发表文章
2月10日,四川大学华西医院邵振华教授研究团队,联合山东大学于晓-孙金鹏教授团队,西安交通大学张磊教授团队以及香港中文大学(深圳)杜洋教授,共同在Cell杂志在线发表了最新的研究成果“Ligand recognition and allosteric regulation of DRD1-Gs signaling complexes”,采用冷冻电镜技术首次解析了DRD1-Gs复合体分别结合儿茶酚类(Catechol like)激动剂(降血压药Fenoldopam、完全激动剂A77636和G蛋白偏向性激动剂SKF83959)、非儿茶酚类(Non-catechol like)激动剂PW0464,以及同时结合快乐荷尔蒙Dopamine和正向别构调节剂LY3154207的三维结构。
该团队利用单颗粒冷冻电镜技术解析了多巴胺受体DRD1与G蛋白的复合物结构,从而在原子层面上详细阐释了DRD1的配体识别、别构调节及与G蛋白偶联的机制,该项研究将为高血压、帕金森综合症、肾损伤等疾病的药物开发和治疗带来新的曙光。
·在Science发表文章
2月19日,四川大学华西医院生物治疗国家重点实验室联合中科院昆明动物研究所,在Science上在线发表题为“SARS-CoV-2 Mpro inhibitors with antiviral activity in a transgenic mouse model”的研究论文。
该研究工作报道了一系列高活性的全新结构新冠病毒Mpro小分子抑制剂,并从分子、细胞和动物三个层面详细阐述了这些抑制剂的作用机理和抗病毒效果,从药代动力学性质和安全性等方面证实该系列化合物具有开发成抗SARS-CoV-2病毒药物的潜力。这也是首次公开报道的新冠Mpro抑制剂在SARS-CoV-2感染小鼠模型的实验数据。此项研究工作的报道,表明学校华西医院生物治疗国家重点实验室在抗新冠病毒的创新药物研发方面迈出了重要的一步。
·在Nature发表文章
5月17日,四川大学物理学院参与建设的国家重大科技基础设施项目“高海拔宇宙线观测站”(英文简称LHAASO)在北京召开新闻发布会,宣布探测到能量高达1.4PeV(1PeV=一千万亿电子伏)的γ光子,这是人类有史以来探测到的最高能量γ光子,来源于天鹅座恒星形成区域。同时,LHAASO还宣布发现了银河系中12个超高能γ射线源候选天体。以上科学成果已于当日通过LHAASO合作组以《Ultrahigh-energy photons up to 1.4 petaelectronvolts from 12 γ-ray Galactic sources》为题发表在《Nature》杂志上。
LHAASO是国家批准建设在四川省稻城县海子山的重大科技基础设施,四川大学是该建设项目重要成员单位,物理学院辐射探测与核电子学课题组承担了LHAASO三种类型探测器其中两种探测器(水切伦科夫探测器和大气切伦科夫望远镜)的读出电子学研制任务。其中,大气切伦科夫望远镜的探测能量范围为0.1PeV至100PeV,为LHAASO项目中探测能量段最高的探测器。
·在Science子刊发表文章
5月26日,川大华西口腔医学院满毅教授团队在Science子刊《Science Advances》上发表了题为“Dissecting the microenvironment around biosynthetic scaffolds in murine skin wound healing”的论文。该研究同时被Science正刊“This Week in Science”报道。
生物材料的结构特性可以影响周围组织愈合、免疫反应。为了更好地理解生物材料周围微环境,该研究使用静电纺丝技术制备了具有不同表面形貌的生物材料,植入于实验动物体内后,在单细胞水平解析了不同结构材料周围的微环境。以T细胞为主导的适应性免疫反应在取向型材料组出现得更早,材料的植入调节了整体的免疫反应进程。研究中使用单细胞分析方法得到的信息可以为未来免疫调节性生物材料的设计提供参考,以改善伤口愈合和组织修复。
国家口腔医学中心落户四川大学华西口腔医院
今年年初,国家卫生健康委员会下发《国家卫生健康委关于设置国家口腔医学中心的通知》,正式批复在四川大学华西口腔医院、北京大学口腔医院、上海交通大学医学院附属第九人民医院设置国家口腔医学中心,落实国家医学中心相应职责任务,形成错位发展、优势互补的模式,建立多中心协同工作机制,带动全国口腔医学领域建设与发展。
国家口腔医学中心落户华西口腔,对进一步提高医院诊疗技术水平、科研创新能力、人才培养质量、国内外影响力意义重大,将为华西口腔加快建设世界一流口腔医学学科搭建高端平台、提供强大动力。
四川大学华西乐城医院(研究院)在海南博鳌开工建设
川大华西三亚医院正式揭牌
1月18日上午,四川大学华西乐城医院(研究院)项目开工仪式在海南省博鳌乐城先行区举行。四川大学华西乐城医院由海南控股投资,四川大学各附属华西医院负责运营,是华西乐城医教研一体化项目的重要子项目。医院总建筑面积约6万5千平方米,计划2022年9月完工。医院建成后将高水平引入学校华西医学15个顶尖诊疗中心,拟设15个诊疗单元,每个诊疗单元均采用多学科诊疗模式。探索创新公立医院特许经营模式,充分利用乐城先行区“先行先试”的政策优势,以制度集成创新方式探索公立医院特许经营路径。加强线上合作,利用云计算、大数据、人工智能、5G等技术,加强与国内公立医院和国际顶尖优质医疗机构在远程诊疗、学术交流和培训上的合作。
1月18日,由学校华西医院领办的四川大学华西三亚医院揭牌仪式在三亚市人民医院举行。四川大学华西三亚医院的成立,标志着三亚市政府与学校华西医院的合作共建正式开启,更好地服务三亚人民、海南人民。
冯小明院士获四川省科学技术杰出贡献奖
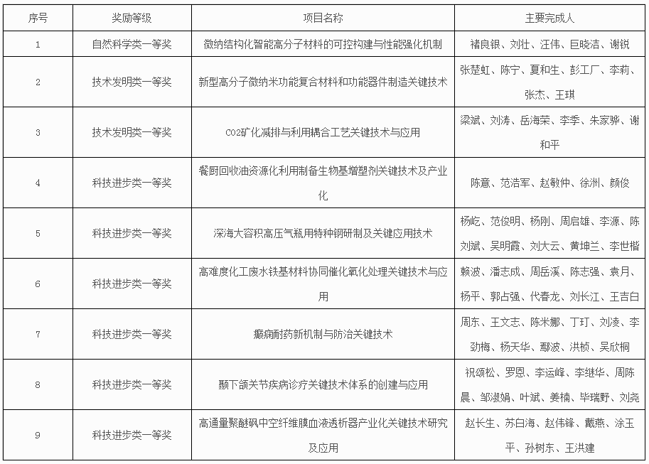
学校9个牵头项目获四川省科技进步一等奖
3月17日,四川省科学技术奖励大会在成都举行。学校冯小明院士荣获“四川省科学技术杰出贡献奖”,四川省委书记彭清华为他颁奖。学校共34个项目获2020年度四川省科技进步奖,其中一等奖10项,二等奖11项,三等奖12项,学校作为第一单位牵头获奖总数25项,牵头获一等奖9项。
学校9个牵头项目获2020年度四川省科技进步一等奖
学校考古文博学院全面参与的三星堆祭祀坑考古发掘获重大进展
3月20日,三星堆遗址发布最新考古成果,引起社会广泛关注。2020年12月11日,学校考古队入驻三星堆遗址,参加新发现祭祀坑的发掘工作,并主要负责5、6、7三坑的发掘。中央电视台、新华社、澎湃新闻、腾讯网等多家主流媒体持续关注并报道学校全面参与三星堆祭祀坑考古发掘等工作。自2020年12月以来,川大三星堆考古队已经在三星堆坚守半载,中间节假无休,老师和同学们全面投入到发掘工作中,为发掘中华文明的璀璨文化而努力奉献。
学校牵头的全国首家碳中和技术创新中心(省级)正式成立
4月10日,碳中和技术创新高峰论坛暨四川省碳中和技术创新中心揭牌仪式在学校举行,这是四川大学面向国家重大战略需求,落实“碳达峰、碳中和”愿景的具体举措,也是学校启动的“创新2035”五大先导计划中“天地一体与生态演化”专项的破题之举。
学校较早在碳中和技术领域布局,2019年,学校联合省内优势科研单位及龙头企业开始筹建“四川省碳中和技术创新中心”。2020年底,学校整合校内碳中和技术相关资源,组建了“四川大学碳中和技术创新中心”。今年1月,学校发布“创新2035”先导计划,在生态与环境领域重点建设了碳中和技术创新中心及研究设施,相关工作也得到了四川省及成都市的大力支持。四川省碳中和技术创新中心将重点围绕以“生物质能源化工材料”为核心的碳中和技术创新,拟布局“碳减排”“碳零排”“碳负排”三大碳中和技术研发方向,推动三个研发方向相关产业发展,打造我国碳中和技术创新基地。
学校师生在全国第六届大艺展荣获10项奖励 全面展示美育工作新成效
5月6日-13日,由教育部和四川省人民政府共同主办的全国第六届大学生艺术展演活动在成都顺利举办。在此次展演中,川大师生共斩获10项全国奖励,其中一等奖4项,二等奖1项,三等奖4项,优秀组织奖1项,获奖总数在历届大艺展中再创新高。学校学生交响乐团、艺术学院舞蹈系受组委会邀请参加开、闭幕式节目演出,学校学生在开闭幕式上分别担纲学生代表发言、歌曲领唱、闭幕式主持等工作,充分展示了川大师生的风貌,为学校争得了荣誉。
川大携手阿里、伯克利发布“汉典重光”中国海外古籍“数字化回归”平台
5月18日,由四川大学、阿里巴巴集团公益基金会、美国加州大学伯克利分校联合发起的“汉典重光”海外古籍数字化回归与研究整理平台在北京发布。本次首批回归了原藏于伯克利的20万页古籍善本,包含40余种珍贵宋元刻本、写本,明清至民国时期著名学者钱谦益、翁方纲、王韬的抄本、稿本,以及著名藏书楼嘉业堂、密韵楼的抄本,还有清文澜阁《四库全书》零本等。
关注"四川大学本科招生"头条号,获取更多精彩资讯
本文素材来自四川大学官网、官微









