大学坐位体前屈多少及格(注意)
今年的自主招生政策明显趋严,引起了一片热议。2019年1月,教育部印发《关于做好2019年高校自主招生工作的通知》,提出了“十大严格”的要求。其中,在“严格组织高校考核”部分明确提出,“要在校考中增设体育科目测试”。
体测成绩如何,将影响自主招生的最终结果。
据中国教育在线统计,目前已有26所高校在自主招生简章中明确规定,未参加体测或者体测成绩未合格,将影响考生的自主招生资格。
其中,武汉大学、上海外国语大学、北京邮电大学、大连海事大学、合肥工业大学都明确提出,如有一项体育测试不合格,将失去自主招生考核资格或者不能入围合格名单。这也意味着考生自主招生考试的失败。
另外,在对体育科目测试“从严”要求的同时,清华大学依旧延续了鼓励性的招生政策:“对于可以获得自主认定优惠的学生,体质测试成绩优秀者,将给予额外的5分降分”。
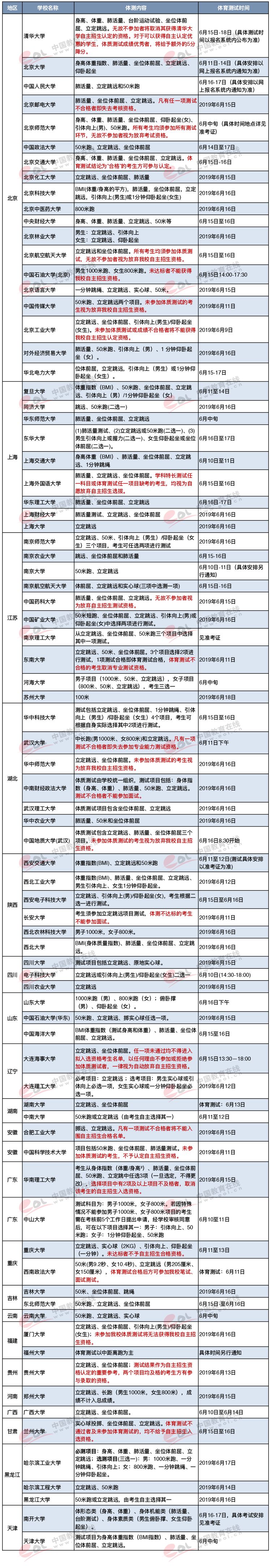
2019年各高校自主招生体育测试项目及测试时间
△点击图片可查看大图
截止目前,已经有80余所院校发布了2019年自主招生简章,所有学校均在校考环节全部增设了体测项目。各高校所设立的体测项目略有不同,目前共涉及15个不同的项目,考察立定跳远、坐位体前屈、肺活量三个项目的高校最多。
中国教育在线根据教育部印发的《国家学生体质健康标准(2014年修订)》,整理了包括体重指数(BMI)、肺活量、50米跑等项目的单项指标评分表,供考生参考。
△点击图片可查看大图










