大学入学英语考试内容(这些考试都是干嘛的)
首先,我们把留学界最常见的这10种“考试”分为三大类:
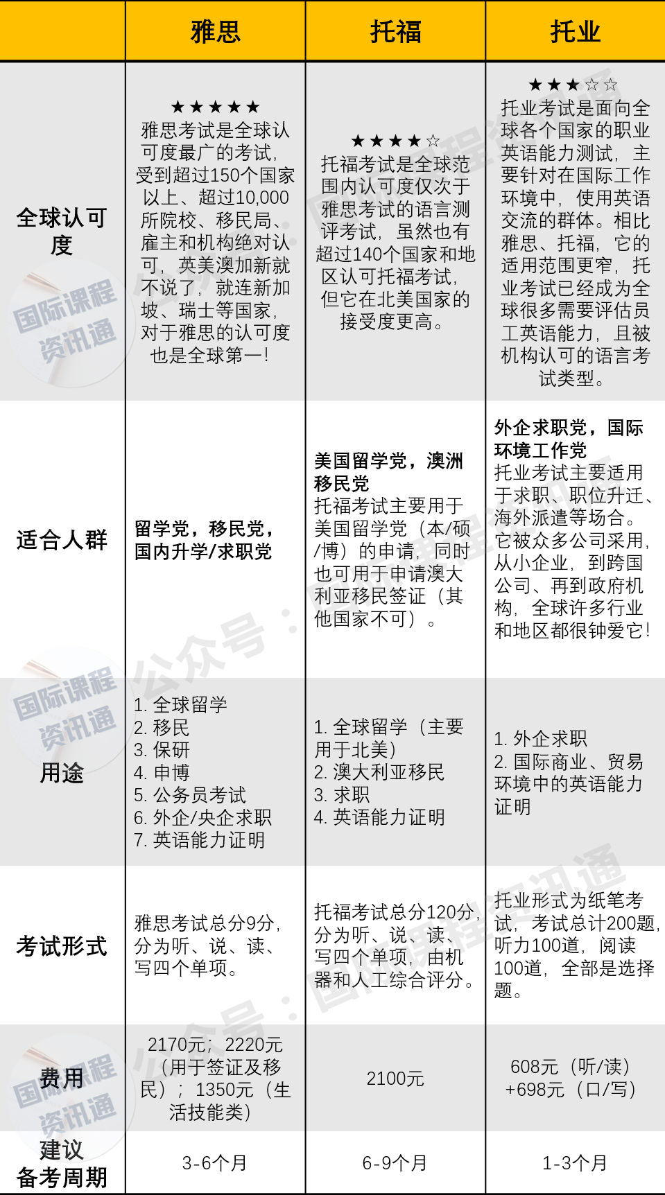
第一大类是英语能力测评考试:IELTS(雅思),TOEFL(托福)和TOEIC(托业);
第二大类是美国入学考试:分为大学入学考试(SAT, ACT)和研究生/博士入学考试(GRE, GMAT);
第三大类是国际高中及大学预科课程体系:A-level, IB和AP。
✍对于所有计划出国留学的考生而言,手里必须要拿到两张通行证:语言考试+入学考试。
注:个别大学可能不需要入学考试或者除了语言+入学考试之外还有特殊要求,请参考学校具体要求。
也就是说,如果你计划去美国读大学,你需要通过SAT或ACT考试,并通过雅思或托福考试任意一项;如果你计划去英国读硕士,那么只需要雅思成绩就足够了。
搞清楚了分类,下面就让我为大家具体介绍一下这些考试吧~
第一梯队:语言类考试
雅思、托福和托业
第二梯队:入学考试
SAT, ACT, GRE, GMAT
第三梯队:国际高中课程体系
A-level, IB, AP
不管你是想要留学深造
还是想要考研申博找工作
上面的考试中总有一个适合你~









