中央民族大学考研分数线(中央民族大学民商法学考研招生人数)
一、招生专业目录、招生人数
030105民商法学
00不区分研究方向
初试科目:①101思想政治理论②201英语一或203日语③613法律史,宪法学,法理学④813法学专业综合(按专业选做)
拟招生人数(含推免人数):9
培养方式:全日制
备注:不招收同等学力考生
二、近三年的复试分数线
年份 专业 应招人数(普通计划) 复试分数线 复试比例
21年 民商法学 10人 347分 1:1.2
20年 民商法学 9人 355分 1:1.2
19年 民商法学 8人 321分 1:1.5
三、21年考研拟录取名单(考研录取结果)
序号 考生编号 姓名 院系 专业 初试总分 面试 笔试 英语测试 复试成绩 最终总成绩 备注
法学院的民商法学这个专业的招生人数同样也比较多,最后的录取分数基本落在了345~395之间。
四、考研经验
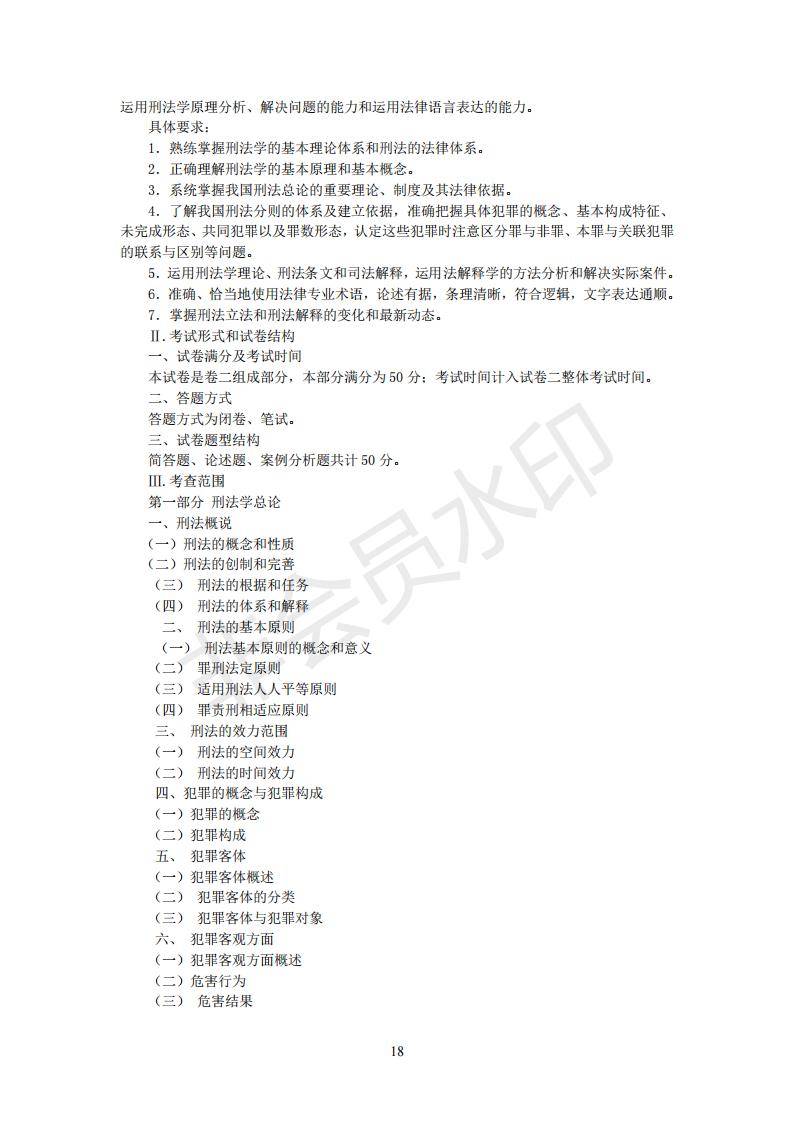
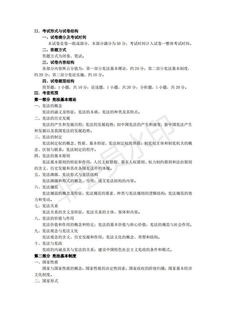
六、考试题型、分值、范围
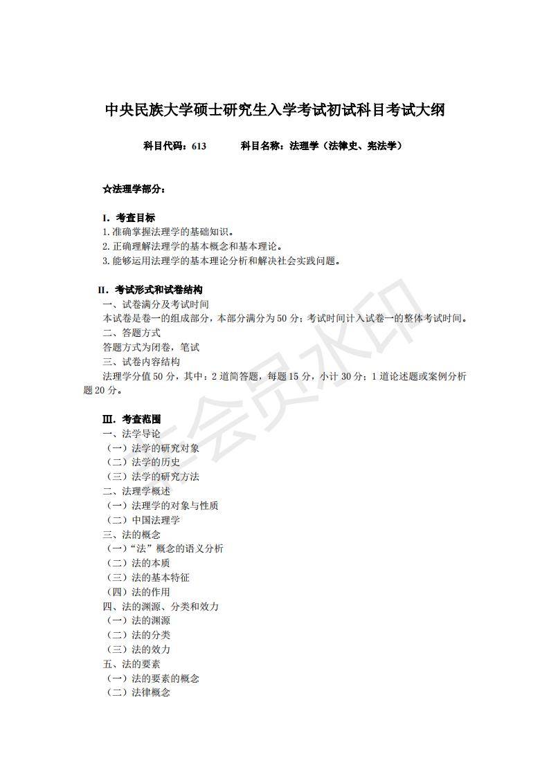
613法理学(法律史、宪法学)
法理学分值 50 分,其中:2 道简答题,每题 15 分,小计 30 分;1 道论述题或案例分析题 20 分。
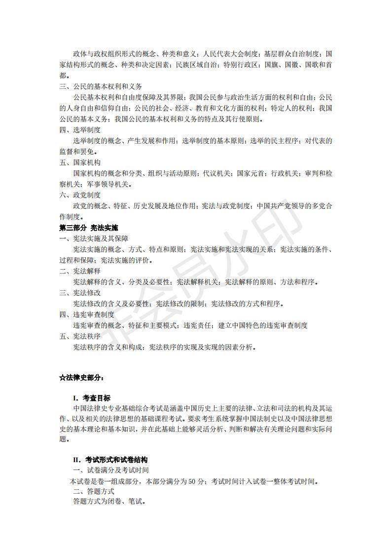
宪法学各部分内容所占分值为:第一部分宪法基本理论,约 20 分;第二部分宪法基本制度, 约 20 分;第三部分宪法实施,约 10 分。简答题,1 小题,共 10 分;论述题,1 小题,共 20 分;分析题,1 小题,共 20 分。
法律史由于中国法制史为法学本科生的专业必修课,中国法律思想史为法学本科生的专业选修课,所以试卷中以中国法制史考题为主,同时有部分中国法律思想史的考题。 简答题 2 小题,每小题 15 分,共 30 分 。分析论述题 1 小题, 20 分 。
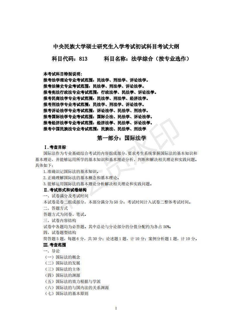
813法学专业综合(按专业选做)
报考民商法学专业考试范围:民法学、刑法学、经济法学。
民法学 简答题、论述题、案例分析题共计 50 分。
经济法学 简答题、论述题、案例分析题共 50 分。
刑法学 简答题、论述题、案例分析题共计 50 分。
七、考试大纲
613法理学(法律史、宪法学)
813法学综合(按专业选作)+选考说明
八、专业排名
法学学硕这个专业,中央民族大学的学科基础当然比不过老牌的五院四系,但是整体来说的学科建设还是做的不错的。教育部的评估结果是前30%~40%。排名第44位。
本文部分信息来源于中央民族大学研究生院,新祥旭考研独家整理,未经允许,不可转载。
上一篇:河南大学校训(恭喜你)
下一篇:大学全文及译文(春雨)









