普通一本大学(你的分数可以上哪些大学)
2020年7月09日,教育部最新发布:
全国高等学校共计3005所,其中:
普通高等学校2740所(含本科1258所、高职(专科)1482所;成人高等265所)未包含港澳台地区高等学校。
(数据截至2020年6月30日)。
所以每年填报志愿的时候家长和孩子都是头疼得要命,要在这么多所学校里挑出一所适合自己的学校简直难如登天,要是知道自己的分数大概能报哪些学校筛选的范围也就小一些了,那么,你的分数能上那些学校呢?今天给大家整理了一本院校分数范围供大家参考,建议收藏或者转发给有需要的人。
全国一卷各分数段可报考大学
说明:下表是根据2019年全国I卷省份本科一批投档线统一制作,结果仅适用于全国I卷地区,仅供参考
PS:请注意
1.每个省录取情况差别大,仅供大致参考
虽然同为全国I卷省份,但是每个省录取情况因教育综合实力、考生喜好等因素,依然存在比较大的差异。如:2019年各校在河北录取分数线普遍偏高,在福建、山西等地区录取分数线相对较低。不同的省份结合本省情况,应整体做适当加减。
2.高校存在掉档情况,影响其分数及排名
部分家长和考生可能会疑惑,明明XX大学在本省录取分数线很低,但表格中该校录取分数线却很高。主要是因为当年该校报考人数过低,学校存在掉档情况。如:比如在河南,对外经贸大学2018年在河南省理科录取分数线要求达到648分,而2019年招生分数爆冷仅要求527分。
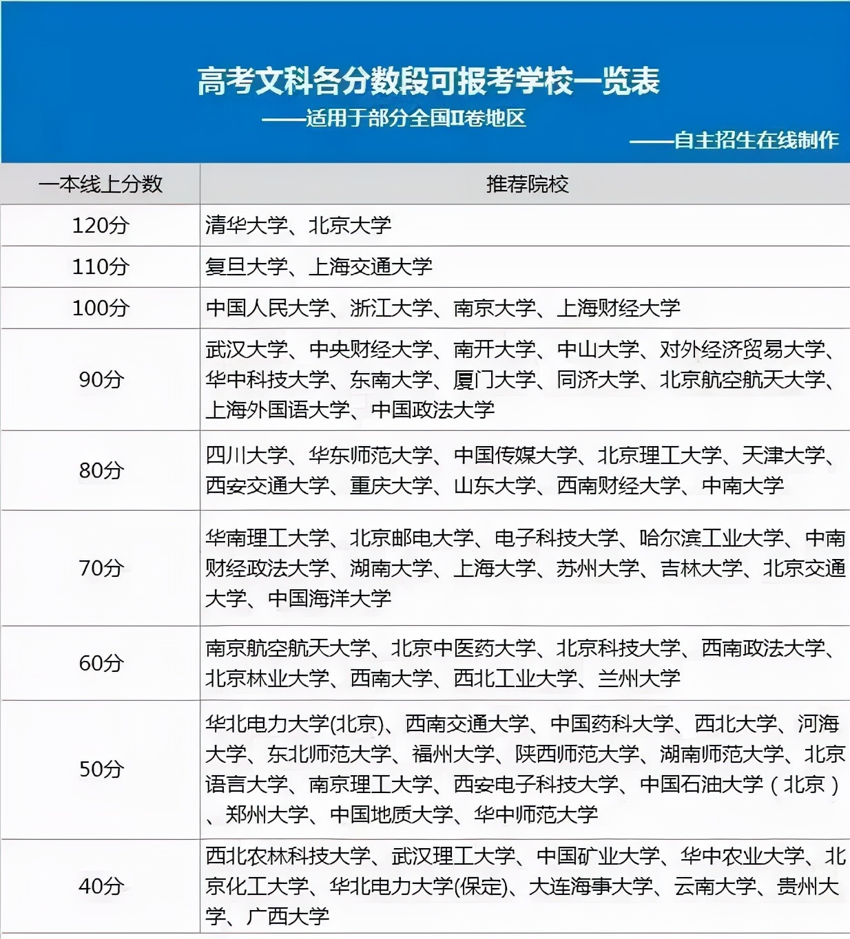
全国二卷各分段可报考大学
说明:下表是根据2019年全国II卷部分省份本科一批投档线统一制作,结果仅适用于全国II卷部分地区,仅供参考。
PS:请注意
1.虽然同为全国II卷省份,但是每个省录取情况因教育综合实力、考生喜好等因素,依然存在比较大的差异。
2.全国II卷实施省份从国内东北部沿袭到西北部,实施范围大,各省喜好差别也非常大。
高考是人生的一道分水岭,具体走向未来全在自己手里,所以选择一定要谨慎。









