华理工大学(华南理工大学录取分是多少)
华南理工大学是直属教育部的全国重点大学,坐落在南方名城广州,占地面积294多万平方米。校园分为两个校区,五山校区位于广州市天河区石牌高校区。广东工业专科学校的前身是1918年成立的广东省立第一甲种工业学校,其历史可追溯至1910年清政府创办的广东工艺局。这些院校是早期中国南方培养高级工程技术人才的摇篮和民主科学思想的重要策源地。
根据985和211大学名单可知:华南理工大学是985大学,也是211大学
华南理工大学全国排名
2020年华南理工大学全国排名第29名,省内排名第2名。
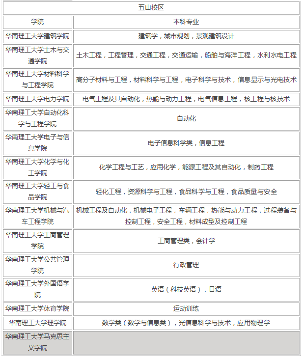
华南理工大学专业设置情况
五山校区专业设置
大学城校区专业设置
华南理工大学重点专业
国家级特色专业:网络工程、集成电路设计与集成系统、轻化工程、食品科学与工程、计算机科学与技术、信息工程、建筑学、数学与应用数学、材料科学与工程、自动化、高分子材料与工程、城市规划、化学工程与工艺、生物工程、工商管理、核工程与核技术(核电站方向)、信息显示与光电技术
卓越工程师培养试点专业:电子科学与技术、软件工程、土木工程、机械工程及自动化、材料科学与工程
华南理工大学专业排名 最好的专业有哪些
1、建筑学专业
共有446人认为华南理工大学的建筑学专业不错,推荐就读指数为4.9[满分5.0]。下面是建筑学专业的详细介绍:
培养目标:本专业培养具备建筑设计、城市设计、室内设计等方面的知识,能在设计部门从事设计工作,并具有多种职业适应能力的通用型、复合型高级工程技术人才。
就业方向:建筑学专业毕业生可以从事建筑设计、城市规划设计、室内设计、风景园林设计、文物建筑保护、建筑技术设计、科学研究、管理及建筑教育等方面工作。
2、电气工程及其自动化专业
共有300人认为华南理工大学的电气工程及其自动化专业不错,推荐就读指数为4.7[满分5.0]。下面是电气工程及其自动化专业的详细介绍:
培养目标:本专业培养能够从事与电气工程有关的系统运行、自动控制、电力电子技术、信息处理、试验分析、研制开发、经济管理以及电子与计算机技术应用等领域工作的宽口径"复合型"高级工程技术人才。
就业方向:电气工程及其自动化专业毕业生主要从事与电气工程有关的系统运行、自动控制、电力电子技术、信息处理、试验分析、研制开发、经济管理以及电子与计算机技术应用等领域的工作。电气自动化在工厂里应用比较广泛。最好的是电业局。然后是设计院。最艰苦的是工程局。
3、土木工程专业
共有266人认为华南理工大学的土木工程专业不错,推荐就读指数为4.5[满分5.0]。下面是土木工程专业的详细介绍:
专业介绍:一般的土木工作项目包括:道路、水务、渠务、防洪工程及交通等。过去曾经将一切非军事用途的民用工程项目,归类入本类,但随着工程科学日益广阔,不少原来属于土木工程范围的内容都已经独立成科。
就业方向:建筑工程方向的毕业生在建筑材料、工程和大地测量、房屋建筑学、建筑物与构筑物的构造与设计。涉及的领域包括建筑物、构筑物的结构设计、施工组织及管理、建筑工程甲方管理、监及房地产管理等。
4、信息工程专业
共有252人认为华南理工大学的信息工程专业不错,推荐就读指数为4.6[满分5.0]。下面是信息工程专业的详细介绍:
培养目标:培养具有信息的获取、传递、处理以及利用等方面的知识,能在信息产业等国民经济部门及国防部门从事信息系统的研究、设计、集成以及制造等方面工作的信息工程学科的高级工程技术人才。
就业方向:该专业毕业生可从事工业与电气工程有关的运动控制、工业过程控制、电气工程、电力电子技术、检测与自动化仪表、电子与计算机技术等领域从事工程设计、系统分析、系统运行、研制开发、经济管理等方面的工作。
5、计算机科学与技术专业
共有220人认为华南理工大学的计算机科学与技术专业不错,推荐就读指数为4.6[满分5.0]。下面是计算机科学与技术专业的详细介绍:
培养目标:本专业培养具有良好的科学素养,系统地、较好地掌握计算机科学与技术包括计算机硬件、软件与应用的基本理论、基本知识和基本技能与方法的高级专门科学技术人才。
就业方向:计算机科学与技术类专业毕业生的职业发展路线基本上有两条路线:第一类路线,纯技术路线。第二类路线,由技术转型为管理。这种转型尤为常见于计算机行业,比方说编写程序,是一项脑力劳动强度非常大的工作。就业要求即计算机科学与技术类专业大学生应该储备的知识。
6、自动化专业
共有116人认为华南理工大学的自动化专业不错,推荐就读指数为4.6[满分5.0]。下面是自动化专业的详细介绍:
培养目标:本专业培养的学生要具备电工技术、电子技术、控制理论、自动检测与仪表、信息处理、系统工程、计算机技术与应用和网络技术等较宽广领域的工程技术基础和一定的专业知识的高级工程技术人才。
就业方向:自动化专业就业方向主要包括技术研发公司、科研院所、设计单位、通信系统、钢铁企业、工矿企业、铁道、化工、航空、海关、税务、工商、外贸、大专院校及政府和科技部门等。随着自动化产品不断普及,智能楼宇和智能家居的应用,智能交通的不断发展,社会对这一专业人才的需求将会不断增加,就业前景更为广阔,选择方向也会更多。
7、金融学专业
共有98人认为华南理工大学的金融学专业不错,推荐就读指数为4.4[满分5.0]。下面是金融学专业的详细介绍:
培养目标:本专业培养具备金融学方面的理论知识和业务技能,能在银行、证券、投资、保险及其他经济管理部门和企业从事相关工作的专门人才。
就业方向:从近几年就业情况来看,金融学专业毕业生就业主要面向银行及金融系统。除了商业银行、股份制商行、外资银行驻国内分支机构以外,还有几大主要去向:中央(人民)银行、银行业监督管理委员会、证券业监督管理委员会、保险业监督管理委员会;证券公司(含基金管理公司)、信托投资公司、金融控股集团等风险性很大的金融公司;四大会计师事务所、四大资产管理公司、金融租赁、担保公司等;保险公司、保险经纪公司;社保基金管理中心或社保局;上市(欲上市)股份公司证券部、财务部、证券事务代表等;国家公务员序列的政府行政机构如财政、审计、海关部门等。
8、机械工程及自动化专业
共有94人认为华南理工大学的机械工程及自动化专业不错,推荐就读指数为4.6[满分5.0]。下面是机械工程及自动化专业的详细介绍:
专业介绍:机械设计制造及其自动化是一级学科机械工程专业下的二级学科。此学科直接反映一个国家的现代化和工业化水平。该专业涉及到机械行业中的设计制造、科技开发、应用研究、运行管理和经营销售等诸多的方向,是社会需求很大的一个行业。
就业方向:机械工程及自动化专业毕业生可以在国家有关部门、科研院所、高等院校、企业、高新技术公司应用CAD及分析软件从事各种机电产品及机电自动控制系统及设备的研究、设计、制造,如:进行工业机器人、微机电系统、智能装置等高新技术产品与系统的设计、制造、开发、试验与研究工作。
9、车辆工程专业
共有76人认为华南理工大学的车辆工程专业不错,推荐就读指数为4.6[满分5.0]。下面是车辆工程专业的详细介绍:
专业介绍:车辆工程是研究汽车、拖拉机、机车车辆、军用车辆及工程车辆等陆上移动机械的理论、设计和技术等问题的重要工程技术领域。车辆在现代社会中使用广泛,它关系着我国经济建设支柱产业之一的汽车工业及交通运输事业的振兴和发展。
就业方向:车辆工程专业毕业生可在机车车辆、地铁及轻轨车辆、汽车的设计制造部门工作,同时,还可从事汽车销售、汽车服务、汽车维修等行业的工作,也可参与城市交通系统的规划、设计、建设、运营、管理等工作。另外,随着国际交流日益频繁,在出国深造方面,基于全球化背景下现代汽车新技术在各国间的交融性和共通性,该专业的学生出国深造相对比较容易,回国服务的空间也异常广阔。
如果你对华南理工大学专业排名有异议,欢迎在评论中进行修正。
华南理工大学宿舍条件怎么样,有空调吗
学生宿舍
广州国际校区宿舍
宿舍采用小清新海洋风,上床下桌,上床的梯子还可用于储物,个人的衣柜都装好了镜子,空调WIFI全覆盖,最重要的是冬天还供暖。
阳台的洗漱台每人一面镜子,镜子后面还有储物格,可以放洗漱用品、化妆品、护肤品。
宿舍刷卡开门也可以通过手机开门。每个宿舍楼还配备电梯,宿舍楼下有厨房和自助洗衣房。
大学城校区
大学城校区现有学生宿舍楼14栋,基本都是4人间,部分博士宿舍是3人间。
每间学生宿舍房间建筑面积约30m2,分起居室、洗漱区、卫生间和浴室四个独立功能区。
室内设施包括:吊扇、中央空调、四人位组合家具,铁架床(1.9m×0.9m×1.8m)、书桌、书架、衣柜、储物柜(65cm*60cm)、四个小储物柜
宿舍统一配备中央空调与风扇,阳台有镜子,架子和两个水龙头。
五山校区
五山校区宿舍按类型分为独立卫浴宿舍和公共卫浴宿舍,住宿人数为2-6人不等,两类宿舍除阳台、卫生间及淋浴间配置不同外,其余设备设施配置均相同。
公共卫浴宿舍:淋浴间及卫生间设置于每层楼走廊中,数量按人数配比设立。
独立卫浴宿舍:宿舍内配备单独卫浴间,独立卫浴有架子可以放置洗漱用品,墙壁有金属钩可挂换洗衣物
宿舍风扇空调已实现全覆盖。全新滚筒洗衣机按照人数配比安装于每栋宿舍楼,配备多种洗烘设备。直饮水机按人数配比安装在每栋宿舍楼,只需要桶装水1/3的花费。
宿舍内放置有零距离智能售货机,自动智能售卖机里有各种各样的零食、饮品,涵盖东西北3个宿舍区域。
本校学生对宿舍评价
华工的国际校区宿舍真的算了,四人间都已经够可以的了,两人间的也太奢华了吧,不知道住两人间的以后出社会了会不会有一种失落感,毕竟工作之后住的地方实在是太一言难尽了!也就学校住宿物美价廉啊!
宿舍电费方面,冬天一般几十块吧,4个人平分要不了多少钱,但是如果在宿舍用台式电脑的话会多一些电费,而夏天开空调也会贵一些。水费方面,如果是公共浴室卫生间的宿舍,自来水不用钱,如果是独立卫生间的宿舍,自来水要自己交钱,一个月几十块钱差不多了。热水要充钱才能洗,20块钱的热水能用很久。
空调限时:南校区平时晚上6点到早6点,中午12点到2点;周末12点到早6点。
三个校区,五山(北校),大学城(南校),和国际校区。
大学城宿舍四人间,有阳台还有独立卫浴,上床下桌,食堂挺好吃的,一饭和二饭三楼都不错。
北二,北三,北四,上床下桌,四人间,独卫独浴,有空调,阳台,电梯,名副其实空调电梯湖景洋房。
北六研究生宿舍,年代久远,四人间,上下铺,没有独卫独浴以及阳台,有空调。
北八北九,四人间,上床下桌,独卫独浴,有空调,阳台,无电梯。
北十,北11,北12,北13。四人间,上床下桌,独卫独浴,有空调,阳台,无电梯。
西十五的。西十六,西十七和西十五一样。四人间,上下铺,连体的很小的电脑桌,有一个四层的壁橱,门后有一个四层的柜子,有空调,卫生间和浴室是公共的,有隔间,分别位于楼梯两侧。衣服挂走廊,走廊上面有两根杠子。空间很小。
西十五,西十六,西十七这三栋楼住的主要是材料学院和食品学院的男生(大二搬到北校后)。
华南理工大学怎么样好不好(网友评价)
1.华南理工大学自动化创新班相当于是实验班,一般是本硕连读或者本硕博连读的,比普通班好很多,师资是最好的,而且课程设置比较符合前沿的发展,有的有英文教材,基本分数也是最高的,自动化在华工也是很热们很有实力的专业,可以报考。
2.华南理工大学是国家211工程学院,中国百大名校,办学条件和教学环境也都很优越
3.其实,看分就行了。华工文科成立的比较晚,但发展势头很好,在广东高考文科录取分数排第三,仅次于中大暨大。学科实力不强,但学校可以弥补这个劣势,你说暨大和华工的文科那个好,当然是暨大,但就业估计差不多,况且华工的文科,基本都是比较热门的经管类,没有文史哲,所以总体来说,华工的文科性价比好事很高的。
4.华南理工的食品专业全国排名第三,整个专业的就业前景还是不错的。华工的就业率每年98%,居广东省第一,其中强势学科的学生很多不需要出去找工作的。食品算是强势学科之一。
5.华南理工大学建筑设计研究院是的甲级建筑设计研究院,设计了“上海世博会中国馆,在业界有很好的口碑!
6.华南理工大学在广东省是名牌大学,理工科水平远比广东第一的中山大学强,学习风气非常不错,不管哪个年级,平时都是在用心钻书,图书馆经常没有位置空闲,学校师资力量很强大,给我们上课的老师经常是副教授级别的。学校很注重综合实力的培养,很多活动和社团。怎么说呢在华工只要选择了好的专业(建筑最强,接着是机械工程、信息科学、化学与化工……)就业的时候优势会很明显。和其他理工科学校相比,华工有着地区优势和生源优势,是个不错的选择。
7.华南理工大学工商管理类专业,不错的。在广东广西有名气。在华南地区就业这个学校的专业认可度高。
8.华工的软件研究不分方向。全国的软件学院都是新开的,这个专业虽说学费比较贵,但认真学的话,能学到很多东西。但数学和编程一定要好,要不然累死你。反正每个学期都有十多门课程的,课程设计也很多。最后说一句:钱途方面,比华工其他很多专业都好的多了。
9.华南理工大学校园网网速很快,稳定性好,毕竟作为华南地区网络节点,全国只有清华大学,上海交大,华南理工3所大学
10.大学城住宿条件还不错宿舍有空调。
11.南校区,条件不错,什么都有。空调,单间厕所,浴室。4人一间。
高考多少分能考上华南理工大学
考上华南理工大学的分数线是590分以上。首先这个学校有一个录取线,进这个学校你必须高于这个分,其次各个专业都有一个没有明确标出来的分数线。 近日,教育部办公厅公布2019年度国家级和省级一流本科专业建设点名单,华南理工大学共有24个专业入选国家级一流本科专业建设点
取分数线
华南理工大学历年录取分数线汇总(2014-2020年各省分数线参考)
上一篇:综合大学(如果这些大学合并)
下一篇:上海民办大学(可跨区摇号)









