河北大学官网教务系统(河北大学2019年艺术类招生简章什么时候发布)
河北大学2019年艺术类招生简章什么时候发布?
河北大学2019年艺术类招生简章预计在12月份左右发布,发布后我们会第一时间通过我们的官方工作平台公布
各高校每年简章区别不大,考生可以先参看河北大学近年招生简章。根据往年报考数据显示,河北大学报考竞争热度较强,有意报考该校的考生,利用艺考报考工具书《2019年艺考生报考指南》是从多个维度深入查询该校录取数据,如:往年的招生计划、招生省份、实际录取人数、各专业录取分数、录取原则、承认统考情况等等。
按综合分录取是河北大学的主要录取趋势,考生之间的竞争不仅仅体现在专业课成绩上,文化课所占的比重必将越来越高。文化课差的艺术生一定要提前准备,使用专门针对艺术生的文化课复习教材—艺考生文化课百日学案,主抓基础知识必考点,提高竞争优势。
2018河北大学艺术类招生简章
一、学校基本信息
学校名称:河北大学;学校代码:10075;办学层次:普通本科;办学类型:公办、全日制普通高等学校;学历证书:学生学业期满,成绩合格,符合毕业条件,颁发河北大学本科学历证书,证书种类为普通高等教育毕业证书;符合学位条件,授予河北大学学士学位。
二、艺术类招生专业
河北大学招收艺术类专业的学院有艺术学院、新闻传播学院、河北大学-中央兰开夏传媒与创意学院。艺术学院设有戏剧影视文学、广播电视编导、视觉传达设计、环境设计、绘画、动画、音乐学、舞蹈学、书法学等本科专业。新闻传播学院设有播音与主持艺术等艺术类本科专业。河北大学-中央兰开夏传媒与创意学院为教育部正式批准的非独立法人的中外合作办学机构,设有视觉传达设计、环境设计、动画、戏剧影视文学等艺术类本科专业。
三、招生计划(以各省招办实际公布计划为准)
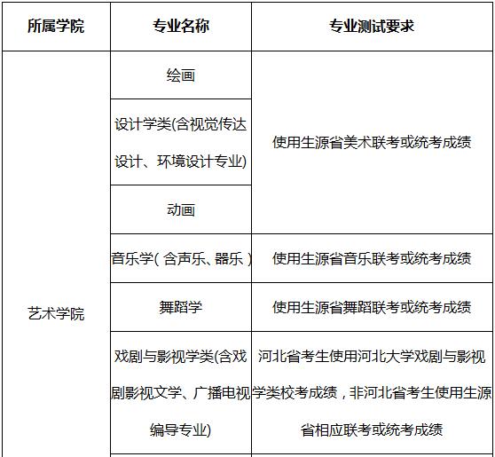
四、专业测试要求
五、录取规则
所有艺术类专业高考录取时,遵循“分数优先”原则,按考生所填报的专业志愿依次进行录取。
(一)普通艺术类专业
1、音乐类、舞蹈类、美术类
音乐类、舞蹈类、美术类专业测试采用生源省相应的艺术联考(或统考)成绩,文化统考成绩和专业测试成绩均需达到省定相应批次录取控制分数线,按照专业成绩从高分到低分排序录取;专业成绩相同时按文化成绩排序,择优录取。舞蹈学专业要求男生身高不低于175厘米,女生身高不低于165厘米。
2、戏剧与影视学类、播音与主持艺术、书法学
戏剧与影视学类(含戏剧影视文学专业、广播电视编导专业)、播音与主持艺术专业、书法学专业测试河北省考生采用河北大学校考成绩、非河北省考生采用生源省相应的艺术联考(或统考)成绩。
(1)戏剧与影视学类(含戏剧影视文学专业、广播电视编导专业)要求校考成绩(或联考成绩)合格、文化统考成绩达到省定相应批次录取控制分数线,按照文化成绩从高分到低分排序录取;文化成绩相同时,按专业成绩排序,择优录取。
(2)播音与主持艺术专业要求校考成绩(或联考成绩)合格、文化统考成绩达到省定相应批次录取控制分数线,按照综合成绩(综合成绩=专业测试成绩×60%+文化裸分成绩×40%)从高分到低分排序,择优录取;综合成绩相同时,按专业成绩排序,择优录取。
(3)书法学专业要求校考成绩(或联考成绩)合格、文化统考成绩达到省定相应批次录取控制分数线,按照综合成绩(综合成绩=专业测试成绩×70%+文化裸分成绩×30%)从高分到低分排序,择优录取;综合成绩相同时,按专业成绩排序,择优录取。
(二)中外合作办学艺术类专业
河北大学中外合作办学所有专业均采用全英文教学,对学生的英语基础要求较高,非英语语种考生需慎重报考。中外合作办学艺术类专业只招收有专业志愿的考生,要求文化统考英语单项成绩不低于75分,且不接收专业调剂。
1、视觉传达设计、环境设计、动画
视觉传达设计、环境设计、动画专业测试采用生源省美术联考(或统考)成绩,文化统考成绩和专业测试成绩均需达到省定相应批次录取控制分数线,按照专业成绩从高分到低分排序录取;专业成绩相同时按文化成绩排序,择优录取。
2、戏剧影视文学
戏剧影视文学专业测试河北省考生采用河北大学校考成绩、非河北省考生采用生源省相应联考(或统考)成绩;要求校考成绩(或联考成绩)合格、文化统考成绩达到省定相应批次录取控制分数线,按照文化成绩从高分到低分排序录取;文化成绩相同时,按专业成绩排序,择优录取。
六、校考专业测试
(一)报名
1.报名条件:取得河北省2018年普通高考资格的艺术类考生。
2.报名方式及时间:考生于2017年12月7日至2017年12月23日登陆河北大学本科招生信息网进行报名。
3.交费:考生参加戏剧与影视学类(含戏剧影视文学专业、广播电视编导专业)专业测试需交纳测试费120元/人,参加播音与主持艺术专业测试需交纳测试费120元/人,参加书法学专业测试需交纳测试费100元/人,交费时间为2017年12月25日至2018年1月7 日。河北大学2018年艺术类专业测试交费使用河北大学校园缴费平台(网 址:http://plat.hbu.cn/)。交费流程请见附件《河北大学2018年艺术类专业测试交费流程》,咨询电话0312-5079497。
(二)签到
1.签到时间:2018年 1 月 27 日到 2 月 10 日。
2.签到方式:登陆报名系统进行网上签到。
3.打印准考证:考生通过网上签到后直接打印准考证。
(三)测试安排
1.测试时间:
戏剧与影视学类: 2018年2月26日下午13:30—16:30;
书法学: 2017年2月27日下午13:30—16:30;
播音与主持艺术: 2017年2月28日开始;
2.测试地点:河北大学本部或新校区,具体考试地点及考试须知见校考专业测试准考证。
3.测试证件:考生必须携带《报考证》、《准考证》、《身份证》参加测试。
4.校考合格标准:校考专业测试成绩按分数从高到低排序,合格人数不超过相应艺术类专业在省内招生计划的4倍。
5.校考专业测试成绩将于2018年3月底前在河北大学本科招生信息网公布(合格证不再单独寄发)。
(四)测试形式和内容
1.戏剧与影视学类
⑴ 测试形式:闭卷笔试,时间为3小时,满分200分。
⑵ 测试内容及分值:
①艺术常识和影视知识测试(满分80分):类型包含填空题、选择题、判断题、名词解释等,测试内容包括艺术方面的基本常识和电影电视方面的基础知识。
②命题编写故事和电视栏目创意(满分120分):命题编写故事要求考生根据给出的题目编写故事,着重考查故事的结构性、完整性、原创性,以及人物和情节的设置等方面,字数以1000字左右为宜;电视栏目创意要求考生根据给出的题目进行电视栏目策划与创意,着重考查考生的形象思维能力、想象力、策划能力和创作能力,字数以1000字左右为宜。
2.书法学专业
⑴ 测试形式:临写创作,时间为3小时,满分200分。
⑵ 考试要求:考生自备书写工具,考场提供四尺三开生宣纸试卷。
⑶ 测试内容:
①楷隶选临(60分钟,满分60分):根据所提供的楷、隶范本,自选其一,临写于试卷纸上(30字左右)。
楷隶选临范围(楷书、隶书各提供2件供选范本):
楷书:颜、柳、欧、褚、赵;张猛龙碑、张玄墓志;
隶书:曹全碑、礼器碑、乙瑛碑、张迁碑、石门颂。
②行书临写(60分钟,满分60分):根据所提供的行书范本,自选其一,临写于试卷纸上(30字左右)。
行书选临范围(提供3件供选范本):
行书:王羲之《兰亭序》、颜真卿《祭侄文稿》、苏轼《黄州寒食帖》、黄庭坚《松风阁》、米芾《蜀素帖》。
③命题创作(60分钟,满分80分):根据所提供诗、文内容,自选书体创作一幅作品,书写于试卷纸上(30字左右)。
3.播音与主持艺术专业
⑴ 测试形式:面试,满分200分。
⑵ 测试内容:包括自备文学作品朗读(2分钟以内),指定稿件播读、话题评说(2-3分钟)。
七、专业测试成绩使用说明
(一)使用河北大学戏剧与影视学类(含戏剧影视文学、广播电视编导专业)校考成绩的学校及专业:河北大学戏剧影视文学专业(中外合作办学)、西安文理学院戏剧影视文学专业、河北大学工商学院广播电视编导专业;
(二)使用河北大学播音与主持艺术专业校考成绩的学校及专业:河北大学工商学院播音与主持艺术专业;
(三)使用河北大学书法学专业校考成绩的学校及专业:廊坊师范学院书法学专业、保定学院书法学专业、沧州师范学院书法学专业、河北民族师范学院书法学专业、曲阜师范大学书法学专业、廊坊燕京职业技术学院专科艺术设计(书法方向)专业。
具体招生计划和录取规则请参照各院校相关专业的招生简章,有关事宜由相关院校负责解释。如其他学校使用河北大学相关专业校考成绩,将在河北大学2018年艺术类专业校考成绩公布时同时公布。
八、联系方式
咨询电话:0312-5079698(教务处)、0312-5073050(艺术学院)、0312-5079310(新闻传播学院)、0312-5073399(河北大学-中央兰开夏传媒与创意学院)
学校地址:河北省保定市五四东路180号(071002)
上一篇:会计学专业大学排名(最强榜单)









