浙江大学研究生专业(2020年浙江大学硕士研究生招生专业目录及考试大纲发布)
快读:2020年浙江大学设计学院研究生招生信息,作为中部地区的热门设计院校,随着近几年的的报考人数增加,历年分数线也呈现上升趋势。
嗨,小伙伴们好,为了让大家对目标院校更了解,我们每周会推送2-3所全国设计类院校的分析,以便于做好应对!为大家的复习提供更好的策略。
浙江大学发布了20届招生目录,具体的细节请看下文分析。
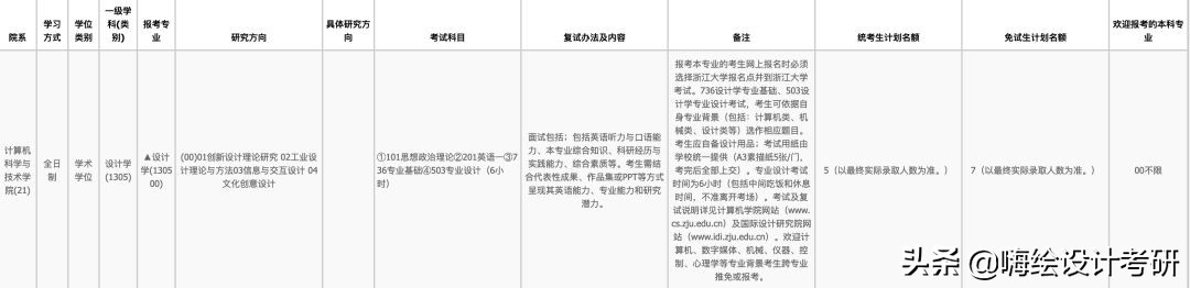
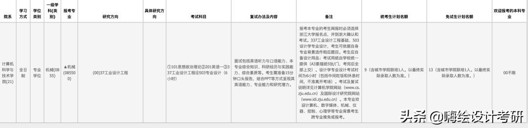
浙江大学
2020年硕士研究生招生专业目录
(点击查看大图)
浙江大学大学历年复试分数线
2019年
2018年
2017年
2019复试笔试内容(参考)
设计学、工业设计工程(信息产品方向、科普方向):面试(面试包括四部分:英语听力与口语能力20%、专业基础知识30%、科研经历与实践能力30%、综合素质20%)。
综合成绩=(入学统一考试总分/5)×65%+复试成绩×35%
一般来说,学校复试内容每年的变动不会非常大,可以作为今年的参考。
免责申明:本站所发布的文字与图片素材为非商业目的改编或整理,版权归原作者所有,如侵权或涉及违法,请联系我们删除,如需转载请保留原文地址。









