重庆工商大学考研难度(院校盘点)
重庆工商大学简介
重庆工商大学(Chongqing Technology and Business University,CTBU),坐落于重庆市,是由中央和地方共建,以重庆市政府管理为主的一所公办高校,入选国家“中西部高校基础能力建设工程”、“卓越农林人才教育培养计划”、“国家级大学生创新创业训练计划”、“服务国家特殊需求博士人才培养项目”、“国家大学生文化素质教育基地”、“国家国际科技合作基地”,是重庆市国际人文特色高校、重庆市国际交流合作示范校、重庆市“数字校园”示范学校和教育信息化试点单位。
学校源出两脉,一脉为1952年创办的重庆机电工业学校,历经重庆机器工业学校、第一机械工业部重庆机器制造学校、重庆第二机器制造工业学校、重庆第二机械工业学校、渝州大学等发展阶段。一脉为1963年创办的重庆财贸干部学校,历经重庆财贸学校、重庆商学院等发展阶段。2002年两校合并组建重庆工商大学。
重庆工商大学
01.复试分数线
1、2021年重庆工商大学研究生分数线
重庆工商大学2021年硕士研究生招生考试考生进入复试的初试成绩基本要求
各位考生:
根据教育部公布的“2021年全国硕士研究生招生考试考生进入复试的初试成绩基本要求”及《2021年全国硕士研究生招生工作管理规定》(教学函〔2020〕8号)等文件精神,结合我校专业特色和生源情况,经学校招生工作领导小组审定,现公布我校 2021 年硕士研究生招生考试考生进入复试的初试成绩基本要求,复试具体安排及相关要求将根据招生工作进展及时公布,请考生密切关注重庆工商大学研究生招生办公室网页相关通知。
重庆工商大学研究生招生办公室
2021 年3 月21日
2、2020年重庆工商大学研究生分数线
重庆工商大学 2020 年硕士研究生招生考试考生进入复试的初试成绩基本要求
各位考生:
根据教育部公布的“2020 年全国硕士研究生招生考试考生进入复试的初试成绩基本要求”及《教育部办公厅关于做好 2020 年全国硕士研究生复试工作的通知》(教学厅【2020】4 号)等文件精神,结合我校专业特色和生源情况,经学校招生工作领导小组审定,现公布我校 2020年硕士研究生招生考试考生进入复试的初试成绩基本要求,复试具体安排及相关要求将根据招生工作进展及时公布,请考生密切关注重庆工商大学研究生招生办公室网页相关通知。
重庆工商大学 2020 年硕士研究生招生考试考生进入复试的初试成绩基本要求
重庆工商大学研究生招生办公室
2020 年 4 月 24 日
02.专业目录
重庆工商大学2021年硕士研究生全国统考专业目录、考试科目
进入官网下载官网链接:
https://grs2014.ctbu.edu.cn/info/1022/5795.htm
03.重点学科
1、重庆工商大学重点学科名单
市级“一流学科”:应用经济学、工商管理
“十二五”市级重点学科一览表
2、重庆工商大学学科评估结果排名(第四轮)
以下是重庆工商大学第四轮学科评估结果排名情况,也是最新评估结果。
04.学费
学费标准:学术学位硕士7000元/生.年;专业学位硕士13000元/生.年。
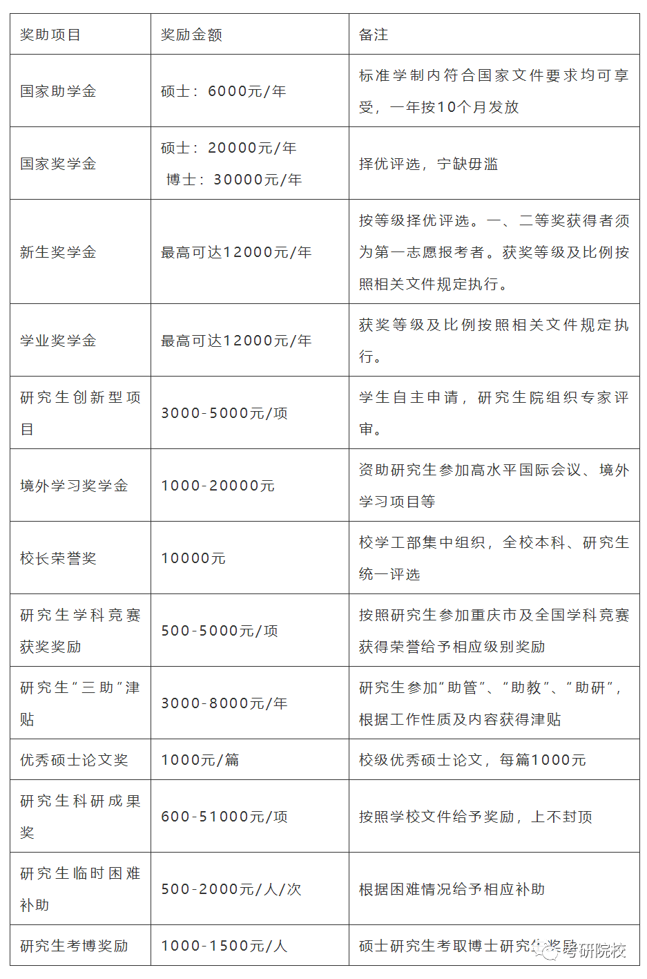
05.奖学金
奖助学金参考下表:
注:表中各类奖助学金主要面向以全日制脱产方式学习的非定向硕士研究生评选,评选细则以学校相关文件及通知为准。
表中具体内容如有调整,以学校更新通知为准。









