大学计算机专业学什么(大学专业解读)
工学门类是十二大学科门类之一,工学门类下共有以下三十一个专业类:
1. 力学类
2. 机械类
3. 仪器类
4. 材料类
5. 能源动力类
6. 电气类
7. 电子信息类
8. 自动化类
9. 计算机类
10. 土木类
11. 水利类
12. 测绘类
13. 化工与制药类
14. 地质类
15. 矿业类
16. 纺织类
17. 轻工类
18. 交通运输类
19. 海洋工程类
20. 航空航天类
21. 兵器类
22. 核工程类
23. 农业工程类
24. 林业工程类
25. 环境科学与工程类
26. 生物医学工程类
27. 食品科学与工程类
28. 建筑类
29. 安全科学与工程类
30. 生物工程类
31. 公安技术类
其中,
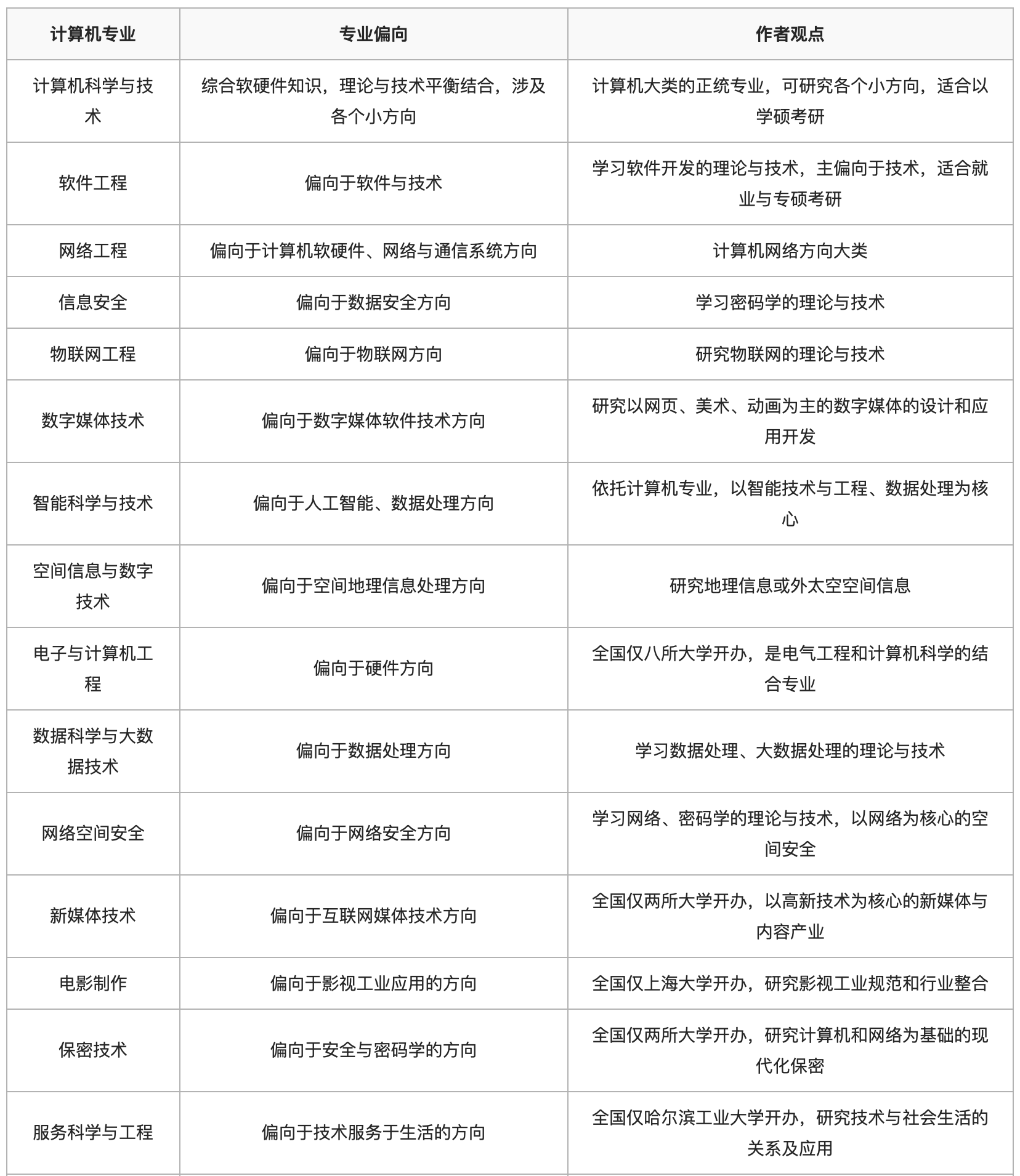
计算机类共包括以下十八个专业:计算机科学与技术、软件工程、网络工程、信息安全、物联网工程、数字媒体技术、智能科学与技术、空间信息与数字技术、电子与计算机工程、数据科学与大数据技术、网络空间安全、新媒体技术、电影制作、保密技术、服务科学与工程、虚拟现实技术、区块链工程、密码科学与技术;
一、计算机科学与技术
专业代码:080901 | 男女比例:66:34
1、什么是计算机科学与技术专业?
2012年9月,教育部将新的计算机科学与技术专业取代旧的计算机科学与技术和仿真科学与技术两个专业。计算机科学与技术是一个计算机系统与网络兼顾的计算机学科宽口径专业,旨在培养具有良好的科学素养,具有自主学习意识和创新意识,科学型和工程型相结合的计算机专业高水平工程技术人才。
2、发展前景
人才需求
据《电脑迷》2017年第3期刊发的一篇论文显示:从整体发展趋势来看,中国计算机科学与技术专业毕业生的就业率和薪资仍然处于一个不错的水平。预计在未来的十年,中国的计算机专业人才需求仍将以每年100万左右的速度增加。
在一份样本有8000人的调查问卷表明,中国目前网络信息技术开发行业大部分的计算机专业人才主要集中在网络开发和软件开发上,大约各占调查人数的32%和27%,其他还包括15%左右的毕业生选择从事网络测试技术方向的职业,以及有大约10%的毕业生选择了网站优化和推广宣传方面的工作。
考研方向
计算机应用技术、软件工程、信息安全工程、网络工程以及与计算机应用技术相关的其它所有学科和专业。
就业方向
该专业毕业生就业面宽、就业前景可观,能够在网络通信类科研院所、政府机构、银行、电力企业、计算机网络公司、通信公司等各类企事业单位从事计算机网络的科学研究、系统设计、系统防护、系统管理与维护和应用计算机科学与技术学科的系统开发、设计和系统集成等工作。
二、软件工程
专业代码:080902 | 男女比例:73:27
1、什么是软件工程专业?
该专业涉及程序设计语言、数据库、软件开发工具、系统平台、设计模式等方面,培养学生适应计算机应用学科的发展,特别是软件产业的发展,使其具备计算机软件的基础理论、基本知识和基本技能,具有用软件工程的思想、方法和技术来分析、设计和实现计算机软件系统的能力。
2、发展前景
人才需求
在现代社会中,软件应用于多个方面。典型的软件比如电子邮件、嵌入式系统、人机界面、办公套件、操作系统、编译器、数据库、游戏等。同时,各个行业几乎都有计算机软件的应用,比如工业、农业、银行、航空、政府部门等。软件工程专业已成为一个热门专业。
考研方向
可报考计算机技术、计算机应用技术、计算机科学与技术、软件工程等学科领域的研究生。
就业方向
软件服务外包属于智力人才密集型现代服务业,学生毕业后主要就业去向包括软件外包与服务企业、信息产品与服务企业,担任程序员、软件测试员、项目经理等工作岗位。
三、网络工程
专业代码:080903 | 男女比例:71:29
1、什么是网络工程专业?
2012年,网络工程专业正式出现于《普通高等学校本科专业目录》中。网络工程专业贯彻落实党的教育方针,坚持立德树人,培养满足创新型国家发展需要、基础知识厚实、工程实践能力强、有组织能力和国际视野的计算机通信与网络领域创新型人才,坚持“基础厚、口径宽、能力强、素质高、复合型”的人才培养观,培养掌握工科公共基础知识,系统地掌握计算机、通信与网络的基本理论、工程技术原理和方法;具备从事计算机网络研究、网络工程规划设计及实施、网络系统管理与维护、网络系统安全保障能力的专业技术人才。
2、发展前景
考研方向
网络工程专业可在通信与信息系统、计算机科学与技术、信号与信息处理、信息网络、信息安全和电子信息及相关专业继续攻读硕士、博士学位。
就业方向
网络工程专业可以在各类IT企业、公司、科研院所等从事计算机网络系统的产品分析、设计、研究、开发及IT市场拓展、技术推广等工作;能到各级财政、工商、税务、邮政、电信、移动、国防、交通以及各类企事业单位从事网络安全维护、计算机检测与控制、计算机网络系统的规划、设计、开发、集成与运行维护等工作;能从事各级各类学校的计算机网络系统教育、网络系统应用开发、远程教育及网络维护管理等工作。
四、信息安全
专业代码:080904K | 男女比例:65:35
1、什么是信息安全专业?
该专业是计算机、通信、数学、物理、法律、管理等学科的交叉学科,主要研究确保信息安全的科学与技术。培养能够从事计算机、通信、电子商务、电子政务、电子金融等领域的信息安全高级专门人才。
2、发展前景
人才需求
21世纪以来,随着信息技术的不断发展,信息安全问题也日显突出。如何确保信息系统的安全已成为全社会关注的问题。但由于中国专门从事信息安全工作技术人才短缺,阻碍了信息安全事业的发展。信息安全专业是具有发展前途的专业。
考研方向
可报考计算机技术、计算机应用技术、计算机科学与技术等学科领域的研究生。
就业方向
毕业生可在政府机关、国家安全部门、银行、金融、证券、通信等领域从事各类信息安全系统、计算机安全系统的研究、设计、开发和管理工作,也可在IT领域从事计算机应用工作。
五、物联网工程
专业代码:080905 | 男女比例:66:34
1、什么是物联网工程专业?
该专业要求掌握数学和其他相关的自然科学基础知识以及和物联网相关的计算机、通信和传感的基本理论、基本知识、基本技能和基本方法,培养能够系统地掌握物联网的相关理论、方法和技能,具备通信技术、网络技术、传感技术等信息领域宽广的专业知识的高级工程技术人才。
2、发展前景
人才需求
物联网是一个交叉学科,涉及通信技术、传感技术、网络技术以及RFID技术、嵌入式系统技术等多项知识。作为国家倡导的新兴战略性产业,物联网备受各界重视,并成为就业前景广阔的热门领域。
考研方向
可报考计算机技术、电子科学与技术、计算机应用技术、电子与通信工程等学科领域的研究生。
就业方向
学生毕业后主要就业于与物联网相关的企业、行业,从事物联网的通信架构、网络协议和标准、无线传感器、信息安全等的设计、开发、管理与维护,也可在高校或科研机构从事科研和教学工作。
六、数字媒体技术
专业代码:080906 | 男女比例:51:49
1、什么是数字媒体技术专业?
该专业主要研究与数字媒体信息的获取、处理、存储、传播、管理、安全、输出等相关的理论、方法、技术与系统,是包括计算机技术、通信技术和信息处理技术等各类信息技术的综合应用技术,其所涉及的关键技术及内容主要包括数字信息的获取与输出技术、数字信息存储技术、数字信息处理技术、数字传播技术、数字信息管理与安全等。
2、发展前景
考研方向
可报考计算机技术、计算机应用技术、计算机科学与技术、数字媒体技术等学科领域的研究生。
就业方向
毕业生可在IT企业、新闻出版机构、文化传播机构、影视与动漫公司、数字娱乐、大型企事业等单位,从事软件编程、数字影视、动漫游戏、交互娱乐、网络信息系统、数字出版、移动终端等领域的设计与开发工作。
七、智能科学与技术
专业代码:080907T | 男女比例:73:27
1、什么是智能科学与技术专业?
该专业以光、机、电系统的单元设计、总体集成及工程实现的理论、技术与方法为主要内容,培养具备基于计算机技术、自动控制技术、智能系统方法、传感信息处理等科学与技术,进行信息获取、传输、处理、优化、控制、组织等并完成系统集成的,具有相应工程实施能力,具备在相应领域从事智能技术与工程的科研、开发、管理工作的、具有宽口径知识和较强适应能力及现代科学创新意识的高级技术人才。
2、发展前景
考研方向
该专业本科生可报考人工智能、计算机科学与技术、软件工程、模式识别与智能控制、控制工程等相关学科的硕士学位。
就业方向
学生毕业后可从事智能制造技术、智能网络技术、智能检测技术、智能机器人、智能交通、智能监控等领域的研究、设计与开发、技术管理等工作,或从事智能科学与技术及相关学科的教学与科研工作。
八、空间信息与数字技术
专业代码:080908T | 男女比例:63:37
1、什么是空间信息与数字技术专业?
该专业是一门集信息科学、空间科学、计算机科学、管理学等多门学科为一体的交叉学科专业,培养具有扎实的软件工程基础、通信及计算机技术、空间决策方法等复合知识结构,掌握大型数字工程设计和管理能力,能从事该领域的科学研究、技术开发、工程应用、信息服务和管理等工作的综合、应用型高级人才。
2、发展前景
考研方向
可报考地图学与地理信息系统、电子与通信工程、测绘工程、软件工程等硕士专业。
就业方向
毕业生可以从事信息和通信系统、数字化国土、数字化城市的研究设计和制造工作,也可以在政府管理部门、军事、经济、科学研究部门从事系统管理工作。
九、电子与计算机工程
专业代码:080909T | 男女比例:79:21
十、数据科学与大数据技术
专业代码:080910T | 男女比例:--
十一、网络空间安全
专业代码:080911TK | 男女比例:--
十二、新媒体技术
专业代码:080912T | 男女比例:--
十三、电影制作
专业代码:080913T | 男女比例:--
十四、保密技术
专业代码:080914TK | 男女比例:--
十五、服务科学与工程
专业代码:080915T | 男女比例:--
十六、虚拟现实技术
专业代码:080916T | 男女比例:--
十七、区块链工程
专业代码:080917T | 男女比例:--
十八、密码科学与技术
专业代码:080918TK | 男女比例:--
(内容源于百度百科)
免责申明:本站所发布的文字与图片素材为非商业目的改编或整理,版权归原作者所有,如侵权或涉及违法,请联系我们删除,如需转载请保留原文地址。









