山东大学能源与动力工程学院(供热)
考研调剂给了我们一次重新上岸的机会,大家一定要好好把握好!为了帮助大家调剂成功,顺利上岸,本文将对近三年供热、供燃气、通风及空调工程的调剂录取情况进行分析。
全文分为五个部分,包括供热、供燃气、通风及空调工程专业的调剂常识,各省接受调剂院校,近三年调剂录取情况分析,调剂方法!
满满都是干货,如果对你有帮助就帮忙点个赞吧!
一、供热、供燃气、通风及空调工程专业调剂常识
1、供热、供燃气、通风及空调工程调剂一定要与第一志愿专业相同或者相近,应在同一学科门类范围内。
研新生解读:原则上应在同一个一级学科下,即一志愿报考专业代码与申请调入专业代码前4位应一致,比如一志愿报考081400土木工程、081401岩土工程、081402结构工程、081403市政工程、081404供热、供燃气、通风及空调工程、081405防灾减灾工程及防护工程、081406桥梁与隧道工程等专业,这些都是可以互相调剂,每个学校调剂的政策和要求不同,需要结合具体的学校具体分析。有些学校会要求本科专业与调剂专业相同或相近,具体的调剂方法可以详看调剂第4部分调剂方法。
2、供热、供燃气、通风及空调工程专业调剂初试科目与调入专业初试科目相同或相近,其中初试全国统一命题科目应与调入专业全国统一命题科目相同。
研新生解读:土木工程一级学科专业初试统考科目一般为政治、数学一、英语一这三门,其中专业课部分一般会是材料力学、结构力学、传热学、混凝土结构、工程力学这几门中的其中一门或多门,有些调剂学校可能会要求与该校初试考试科目相同或相近,我们在调剂的时候要注意分辨
3、 初试成绩符合调入地区的初试成绩基本要求。
研新生解读:举例说明,第一志愿报考的是A区供热、供燃气、通风及空调工程专业,如果想要调剂到B区,首先要符合B区供热、供燃气、通风及空调工程国家线。报考B区供热、供燃气、通风及空调工程专业,如果想要调剂A区供热、供燃气、通风及空调工程专业,同时需要满足A区供热、供燃气、通风及空调工程专业国家线。
4、重点关注目标调剂院校专业往年调剂信息及最新调剂政策
研新生解读:比如往年可调剂院校/专业、调剂录取的最高分、最低分、中位分,以及调剂人数,往年有调剂名额的院校今年一般也都会有,结合往年调剂成功考生分数及今年调剂政策来判断调剂可行性重点参考调剂方法部分;
二、供热、供燃气、通风及空调工程专业近三年各省接受调剂的院校汇总
北京:北京建筑大学环境与能源工程学院
河北:河北工程大学能源与环境工程学院、华北电力大学(保定)动力工程系、河北建筑工程学院能源工程系、石家庄铁道大学机械工程学院
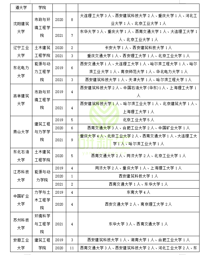
辽宁:沈阳建筑大学市政与环境工程学院、辽宁工业大学土木建筑工程学院
吉林:东北电力大学能源与动力工程学院、吉林建筑大学市政与环境工程学院
河北:燕山大学建筑工程与力学学院
黑龙江:东北石油大学土木建筑工程学院
江苏:江苏科技大学能源与动力学院、中国矿业大学力学与土木工程学院、苏州科技大学环境科学与工程学院
安徽:安徽工业大学建筑工程学院
江西:南昌大学建筑工程学院、华东交通大学土木建筑学院、江西理工大学土木与测绘工程学院
山东:山东建筑大学热能工程学院
河南:中原工学院能源与环境学院
四川:西南交通大学机械工程学院
甘肃:兰州理工大学土木工程学院、兰州交通大学环境与市政工程学院
天津:天津城建大学能源与安全工程学院
安徽:安徽建筑大学环境与能源工程学院
广东:广州大学土木工程学院
江苏:扬州大学电气与能源动力工程学院
提醒:在筛选确定调剂院校时,一忌“眼高手低”,好高骛远,只关注好学校,对自身实力预判错误,在与高手对决中败下阵来,导致调剂失败;二忌妄自菲薄、缺乏自信,不敢尝试好学校,甚至导致录取院校中均是低于本科院校水平的学校,得不偿失。
三、供热、供燃气、通风及空调工程专业近三年调剂录取情况分析
以下数据由往年拟录取名单分析得出,往年调剂录取分数(调剂最低分、中位分、最高分、调剂考生录取名单)、初试/复试参考书目在研新生考研之家公主号查看!
注:图中考生来源是指考生一志愿报考院校
(数据来源于研新生调剂系统)
(数据来源于研新生调剂系统)
(数据来源于研新生调剂系统)
(数据来源于研新生调剂系统)
四、调剂方法
步骤一:了解往年调剂录取分数详情,确定往年调剂过去考生的最低分、最高分、中位分,结合自身成绩情况确定调剂该院校的可能性,将调剂院校初次可分为保底院校、稳定院校、冲刺院校,判定规则如下:
我的成绩小于调剂录取最低分=冲刺院校
我的成绩在中位分上下=稳定院校
我的成绩大于调剂最高分=保底院校
注:主要用于调剂名额较多院校,个别调剂名额除外,这种不确定性较大
步骤二:结合院校调剂可能性重点核对目标院校最新调剂名额及调剂政策限制点,调剂的时候是需要同时满足目标学校专业招生报考及调剂的政策要求,可通过招生简章/招生目录/调剂公告/电话咨询/往年经验等多方面来核查,其中调剂政策限制点主要有以下几个方面:
1、学历形式限制【主要体现在招生简章及招生专业目录】
(1)同等学力-同等学力考生限制点比较多,需要重点关注招生简章及目录、调剂最新政策
(2)业余学习方式。比如业余函授和成人自考本科的考生。
2、学校等级(本科学校+报考学校)
学校等级部分主要是指报考学校、本科学校,有些学校在调剂的时候是分别会对其有所限制,比如本科学校/报考学校否是985工程/211工程/双一流工程/学科排名等级,我们在调剂的时候尤其是需要关注这些点。
3、专业(报考专业+本科专业)
(1)报考专业一致或相同相近
(2)本科专业一致或相同相近
注:有些院校需要同时满足以上要求,信息比较透明的院校会直接标注报考专业/本科专业要求
4、初试成绩
(1)总成绩要求不低于XXX分数
(2)其中单科成绩要求不低于XXX分数
注:有些院校需同时满足以上要求
5、考试科目
(1)初试统考科目
要求考试科目一致、或者难度更高的科目,接收但需要加试科目
(2)专业课
要求考试科目一致、或者难度更高的科目,接收但需要加试科目
注:有些院校需同时满足以上要求
步骤三:根据已筛选出的院校确定重新确定调剂院校难度,然后整理出该校该专业的复试考试科目及考试方法,结合各等级学校考试科目情况及自身情况,最后确定复试科目准备方向,从而最终确定填报志愿的院校,这里有三个建议:
建议一:优先选择各难度等级考试科目相同或相近的科目的院校
建议二:优先选择复试科目与本人初试考试科目的相同或相近的院校
建议三:优先选择本科学习比较好并且有把握的复试科目相同相近的院校
步骤四:结合调剂系统打开时间、复试时间确定个人调剂系统填报方案,同时最多可以填报三个平行志愿,关于调剂系统填报方法请关注公主号:研新生考研之家。
以上就是供热、供燃气、通风及空调工程考研调剂的相关信息及经验分享,祝大家复试+调剂顺利,成功上岸!加油!
(欢迎在评论区留言~)
更多考研调剂、复试相关问题,请@研新生考研
上一篇:大连外国语大学教务处(高考)









