里斯本大学(轻松阅读)
向广东“看齐”?这个省的高教即将腾飞!
来源:软科(ID:zuihaodaxue)
微信平台编辑:周悦
海南的高等教育格局,或将迎来一场巨变。
2020年6月,《海南自由贸易港建设总体方案》重磅出炉,要求将海南自由贸易港打造成为引领我国新时代对外开放的鲜明旗帜和重要开放门户。海南的高教发展也正乘势而上开新局,在前不久海南省教育厅印发的《海南省教育厅2021年工作要点》中明确指出十四五期间“累计引进国内外知名高校40所以上”。
图源:海南省教育厅
过去几年里,“隔壁邻居”广东,尤其是深圳,引进了众多海内外名校,在短时间内快速补齐了高教“短板”。如今,海南高教似乎有向广东“看齐”之意。
发力高教,迫在眉睫!
当前海南高教的整体实力还很弱。1988年海南脱离广东建省,距今也仅有33年的发展时间。继海南被设立为经济特区后,2009年获批国际旅游岛,2018年建设全岛自贸区,利好政策不断。然而十年树木,百年树人,海南高等教育基础薄弱,在短时间内提高高教水平不是件容易的事。
根据截至2020年6月统计的教育部《全国普通高等学校名单》,整个海南只有8所本科高校,数量之少甚至比不过其他省的一座地级市。唯一的“双一流”高校海南大学按理说应“风光无限”,但在2020软科中国大学排名中仅位于第148名。对于一个省的“门面”而言,这样的成绩不出众。除此之外,进入前300名的仅有海南师范大学。
推进海南自贸港建设,离不开优质的高等教育和人才资源,海南亟需尽快改变不容乐观的高等教育现状。
海南高教,正迎机遇
出路何在?《海南省教育厅2021年工作要点》中提出的“引进国内外知名高校”,其实对于海南而言已不是什么新鲜事儿。在过去短短两三年里,海南早已有所准备,动作频频。
国内名校,提前布局
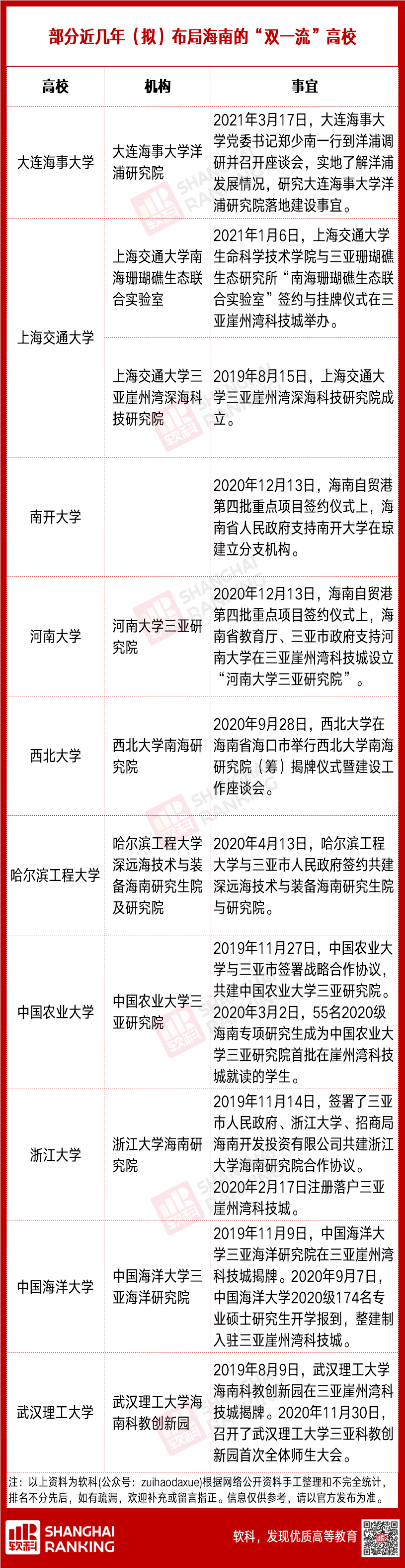
软科(ID:zuihaodaxue)注意到,自2019年起,多所“双一流”高校早已汇聚于海南,为推动海南的高等教育事业贡献力量,其中不乏上海交通大学、浙江大学、中国农业大学等一流大学。
就在今年3月17日,大连海事大学来到海南,研究洋浦研究院的落地建设。在三亚崖州湾科技城,上海交通大学、武汉理工大学、中国海洋大学、浙江大学、中国农业大学等高校已经纷纷“入驻”,不少高校已经在2020年迎来了首批新生,未来河南大学也有可能加入“朋友圈”。
可以看到,“双一流”高校选择在海南设立研究院、实验室等机构,是各取所需、优势互补之举。借助海南作为经济特区的重大政策机遇和当前海南对外开放的重大契机,依托于海南丰富的海洋、热带特色农业、文旅文创资源,通过建设研究院这一重要平台,高校可以推动研究成果转化、提高学科实力,推动自身发展,海南则能够加快自贸港建设,形成更高层次开放办学新格局。
国外名校,来琼办学
国内名校设立研究院只是“冰山一角”,海南正在憋着一个“大招”——发展中外合作办学、境外高校独立办学。这就是国家政策支持下,海南发展高教的一条“光明大道”。
在《海南自由贸易港建设总体方案》中提到,“允许境外理工农医类高水平大学、职业院校在海南自由贸易港独立办学,设立国际学校。推动国内重点高校引进国外知名院校在海南自由贸易港举办具有独立法人资格的中外合作办学机构。”
图源:中国政府网
海南,是我国首创本科以上层次中外合作办学机构部省联合审批新模式的省份。这一模式极大地简化了审批流程,意味着海南高教对外开放的大门进一步打开。
2019年12月17日,在举行的“海南国际教育创新岛系列活动”上,十余所国内外知名高校、国际学校、教育机构签约到海南合作办学。中国传媒大学、中央民族大学、北京体育大学携他们的外方合作高校——英国考文垂大学、美国密歇根州立大学、葡萄牙里斯本大学、英国诺丁汉特伦特大学、美国查塔姆大学等分别创办了海南国际学院,成为首批入驻海南陵水黎安国际教育创新试验区的三所机构。
图源:中新网
紧接着2019年12月19日,海南医学院和英国西英格兰大学也开启了中外合作办学之路,双方签约拟共同筹建“海南医学院-西英格兰大学国际健康学院”和一所“HNMU—UWE国际护理与康复医疗中心”。
图源:海南医学院
2020年12月13日,在海南自贸港第四批重点项目集中签约仪式上,两所知名高校——一流大学南开大学和“双非”强校南方科技大学拟联合国外名校在海南开展中外合作办学。
图源:南开大学
而境外高校来海南独立办学,则更是一种全新的教育模式。
2020年8月,德国比勒费尔德应用科技大学独立办学项目落户海南,这是中国境内第一所境外高校独立办学项目,海南迈出了具有历史代表性的一步。
也是在2020年12月海南自贸港第四批重点项目集中签约仪式上,瑞士洛桑酒店管理学院集团与中国交通建设股份有限公司合作,拟在海南三亚独立举办一所国际化顶尖专业水平的大学。
两边都要抓
引进国内外高校是海南发展高教的“光明大道”,但保证好现有本土高校的建设,同样至关重要。
2020年12月,在发布的《中共海南省委关于制定国民经济和社会发展第十四个五年规划和二〇三五年远景目标的建议》中提出,全力推动海南大学创建世界一流学科、建设国内一流大学,支持海南师范大学、海南医学院和海南热带海洋学院等建设成为国内同类型高水平大学。
图源:海南省人民政府网
目前,总投资约26.53亿的海南大学观澜湖校区正在紧锣密鼓地筹备之中,建成后将帮助改善办学条件,拓展发展空间,提升学校办学水平,对海南大学创建世界一流学科和国内一流大学也起到重要的支持作用。
海南大学观澜湖校区规划鸟瞰图(图源:海南大学微信公众号)
一个“新成员”也即将加入海南高校“家族”。2021年1月,位于海南省儋州市的新大学——计划投资24亿元的海南电影学院正在稳步推进中,初现雏形,预计将于2021年9月竣工。
图源:南海网
海南高校的人才引进工作亦是夺人眼球,接连引“强援”。2020年11月,外交部原部长李肇星受聘为海南师范大学名誉教授。2020年12月,首届“国家级教学名师奖”获得者、沈阳师范大学特聘教授姚建宗加盟海南大学法学院,担任教授。
海南,一手要抓本土高校建设,一手也要抓国际教育创新,在迎来发展新机遇的同时,自然也会面临着更多的挑战和风险。和GDP总量常年领跑全国、“富可敌国”的广东不同,海南并不是一个GDP大省,2020年海南的GDP总量仅有5532.39亿元,全国倒数第四。如此条件下海南也能够拿出“真金白银”支持高校建设、探索发展高等教育的新模式,有这样的决心和魄力,更是难能可贵。
拥有开放的教育发展政策,倾尽所有拿出最好资源……海南高教正站在前所未有的时代“风口”之上,即将腾飞!
[1]海南即将腾飞,哪些顶尖高校已提前布局?
https://mp.weixin.qq.com/s/LMqSTsutkmcdzRNmMnJ37Q
[2]海南陵水黎安国际教育创新试验区“开门迎客”
http://hnrb.hinews.cn/html/2019-12/18/content_6_5.htm
[3]中外合作办学政策效应初显 19所国内外高校启动在琼办学
https://baijiahao.baidu.com/s?id=1653167166577918447&wfr=spider&for=pc
[4]海南首创本科以上层次中外合作办学机构部省联合审批新模式
http://www.hi.chinanews.com.cn/hnnew/2020-12-12/555951.html
关于城市和高校,你可能还想看↓↓↓
揭秘高等教育和城市之间千丝万缕的关系
高教发展和城市发展间,会碰撞出怎样的火花?
关注软科(ID:zuihaodaxue),认准“城市与高教:共生共荣”话题,掌握各个城市的最新高教动态,为你带来城市与高教的深度剖析。
山东 | 河南 | 河北 | 江西 | 浙江 | 安徽 | 海南
广东 | 深圳 | 苏州 | 成渝 | 上海 | 青岛
长三角 | 地方“双一流” | 西部高校
不在大城市的好学校 | 二线城市
缺少好大学的“土豪”城市
没有一流大学的省会城市
高教资源断档的城市
最缺好大学的边远地区
谁是国内高教第三城
弱省会VS强第二
南北高教差异
数字经济智库
政治学与国际关系论坛
为了更好的服务数字中国建设,服务“一带一路”建设,加强数字经济建设过程中的理论交流、实践交流。来自中国数字经济以及“一带一路”建设领域的专家学者们成立了数字经济智库,为数字中国的建设添砖加瓦。商务部原副部长魏建国担任名誉院长,知名青年学者黄日涵、储殷等领衔。政治学与国际关系论坛是数字经济智库旗下的专门平台。









