大学四年学习计划(干货)
做事要有计划,备考CPA亦是如此!
开始备考之前:考几科?报哪几科?该怎么学……一切都很迷茫!
当真正备考的时候,你需要做好以下这些事情,一定注意认真看完哦~高顿CPA小编特准备了十足的干货,分享给大家!
为什么备考CPA都要做学习计划?
在绝大部分考生中备考CPA都是会提前去制定一个规划,例如,以下是CPA一次通过4科槐同学分享的关于备考时间规划的安排:
4月份(报名月)听课程+习题练习,在这之前完成一轮备考;
先学较难科目《财管》
4~6月份:开始较简单科目的学习并且完成这些科目的一轮学习;
7月份进入二轮学习时间;
8月份冲刺。
每一个时间段都有相应的重点学习目标,CPA考试内容多,各科目各章节考点细,如果没有一个合理的规划备考,最后学起来就是:一团麻!
备考CPA,学习计划该怎么制定?
尽管大家报考科目数量、备考条件有所差别,但是整体的学习计划步骤是一致的,例如:预习阶段、基础阶段、强化阶段、冲刺阶段,只是在这期间,大家可以根据报考科目以及每天的安排来分配学习时间的长短。
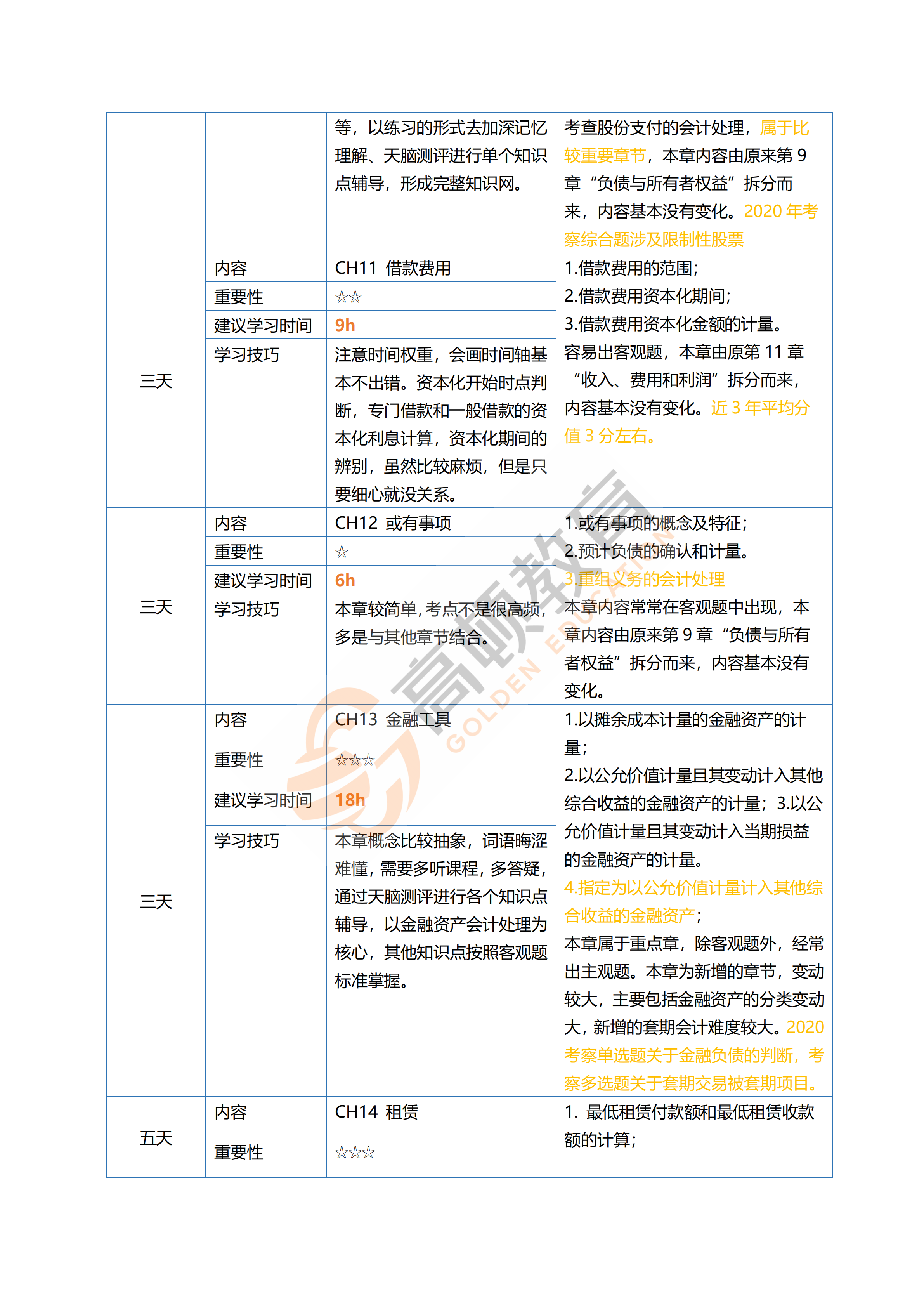
可参考以下《会计》科目学习计划:
更详细的学习计划安排(具体到每一天~)
篇幅太长,完整版可私信 扣:计划书
提前备考,这些章节暂缓学习!
在CPA考试中,考生需高度重视教材变化,例如我们的《战略》科目表现得非常明显:逢新必考!也是在告诉提前备考的考生,六科章节内容可能都会随着每年政策的变动,作出一些调整。以下是2022年六科教材变化分析:
对于备考科目较多的考生,时间紧张,可先暂且放一放这些章节的学习,一般新教材也会在4月初左右上市,届时还需对照新旧教材,重点梳理变动内容,更有正对性备考。
以上是关于2022年CPA备考学习计划的相关内容分享,趁着过年假期赶紧安排起来吧~
▎本文由高顿CPA原创发布,如需转载或引用,请注明出处!









