三峡大学土木与建筑学院(收藏)
往年的调剂录取情况对今年调剂的学生来说是非常重要的,通过以往调剂成功的学生一志愿报考院校以及最低分和最高分判断自己调剂成功的可能性!
本文给大家分享的就是土木工程专业的调剂信息,看完这篇,调剂不慌!
一、土木工程调剂常识
1、土木工程调剂一定要与第一志愿专业相同或者相近,应在同一学科门类范围内。
研新生解读:原则上应在同一个一级学科下,即一志愿报考专业代码与申请调入专业代码前4位应一致,比如一志愿报考081400土木工程、081401岩土工程、081402结构工程、081403市政工程、081404供热、供燃气、通风及空调工程、081405防灾减灾工程及防护工程、081406桥梁与隧道工程等专业,这些都是可以互相调剂,每个学校调剂的政策和要求不同,需要结合具体的学校具体分析。有些学校会要求本科专业与调剂专业相同或相近,具体的调剂方法可以详看调剂第4部分调剂方法。
2、土木工程专业调剂初试科目与调入专业初试科目相同或相近,其中初试全国统一命题科目应与调入专业全国统一命题科目相同。
研新生解读:土木工程一级学科专业初试统考科目一般为政治、数学一、英语一这三门,其中专业课部分一般会是材料力学、结构力学、传热学、混凝土结构、工程力学这几门中的其中一门或多门,有些调剂学校可能会要求与该校初试考试科目相同或相近,我们在调剂的时候要注意分辨
3、 初试成绩符合调入地区的初试成绩基本要求。
研新生解读:举例说明,第一志愿报考的是A区土木工程专业,如果想要调剂到B区,首先要符合B区土木工程国家线。报考B区土木工程专业,如果想要调剂A区土木工程专业,同时需要满足A区土木工程专业国家线。
4、重点关注目标调剂院校专业往年调剂信息及最新调剂政策
研新生解读:比如往年可调剂院校/专业、调剂录取的最高分、最低分、中位分,以及调剂人数,往年有调剂名额的院校今年一般也都会有,结合往年调剂成功考生分数及今年调剂政策来判断调剂可行性重点参考调剂方法部分;
二、近三年土木工程有调剂名额的院校
北京:北京科技大学国家材料服役安全科学中心、北方工业大学土木工程学院、中国农业大学水利与土木工程学院、北京林业大学水土保持学院、中冶建筑研究总院有限公司(不区分院系所)交通运输部公路科学研究所(不区分院系所)
河北:河北大学建筑工程学院、河北工程大学土木工程学院、河北工业大学土木与交通学院、华北理工大学建筑工程学院、河北科技大学建筑工程学院、河北建筑工程学院土木工程学院、河北农业大学城乡建设学院、燕山大学建筑工程与力学学院
河南:华北水利水电大学地球科学与工程学院、华北水利水电大学土木与交通学院、华北水利水电大学环境与市政工程学院、河南理工大学土木工程学院、河南工业大学土木工程学院、河南科技大学土木工程学院、河南大学土木建筑学院、郑州航空工业管理学院土木建筑学院
内蒙古自治区:内蒙古科技大学土木工程学院、内蒙古科技大学能源与环境学院、内蒙古工业大学土木工程学院、内蒙古工业大学矿业学院、内蒙古农业大学水利与土木建筑工程学院
辽宁:沈阳工业大学建筑与土木工程学院、东北大学资源与土木工程学院、大连海事大学交通运输工程学院、沈阳建筑大学材料科学与工程学院、沈阳大学建筑工程学院、大连大学建筑工程学院
吉林:东北电力大学建筑工程学院
黑龙江:哈尔滨工程大学航天与建筑工程学院、黑龙江科技大学建筑工程学院、东北石油大学土木建筑工程学院、东北林业大学土木工程学院
上海:上海理工大学环境与建筑学院、上海师范大学建筑工程学院
江苏:南京航空航天大学民航学院、江苏科技大学土木工程与建筑学院、南京工业大学城市建设学院、南京工业大学交通运输工程学院、南京工业大学土木工程学院、常州大学环境与安全工程学院、江苏大学能源与动力工程学院、江苏大学土木工程与力学学院、南通大学交通与土木工程学院(交通学院)、扬州大学建筑科学与工程学院(城市规划与发展研究院)、南京林业大学土木工程学院、河海大学力学与材料学院、陆军工程大学国防工程学院
浙江:浙江工业大学土木工程学院、浙江理工大学建筑工程学院、浙江科技学院土木与建筑工程学院、宁波大学土木与环境工程学院
安徽:安徽理工大学土木建筑学院联合培养(中国科学院武汉岩土力学研究所)、安徽建筑大学电子与信息工程学院
福建:厦门大学土木工程系、华侨大学土木工程学院、福建工程学院土木工程学院、福建工程学院管理学院、福建工程学院生态环境与城市建设学院、福州大学土木工程学院
江西:南昌大学建筑工程学院、东华理工大学土木与建筑工程学院、南昌航空大学土木建筑学院
山东:山东科技大学土木工程与建筑学院、中国石油大学(华东)储运与建筑工程学院、青岛理工大学土木工程学院、青岛理工大学环境与市政工程学院、山东建筑大学土木工程学院、山东农业大学水利土木工程学院、烟台大学土木工程学院
湖北:武汉科技大学城市建设学院、武汉科技大学资源与环境工程学院、长江大学城市建设学院、武汉轻工大学土木工程与建筑学院、湖北工业大学土木建筑与环境学院、三峡大学土木与建筑学院
湖南:湘潭大学土木工程与力学学院、湖南科技大学土木工程学院、长沙理工大学土木工程学院、长沙理工大学水利工程学院、长沙理工大学能源与动力工程学院、中南林业科技大学土木工程学院、南华大学土木工程学院、湖南工业大学土木工程学院
海南:海南大学土木建筑工程学院、
广东:深圳大学土木与交通工程学院、广东工业大学土木与交通工程学院、广东工业大学佛山科学技术学院、广东工业大学交通与土木建筑学院
广西壮族自治区:广西大学土木建筑工程学院、广西科技大学土木建筑工程学院、桂林理工大学环境科学与工程学院、桂林理工大学土木与建筑工程学院、
四川:西南石油大学土木工程与测绘学院、成都理工大学环境与土木工程学院、西南科技大学土木工程与建筑学院、西华大学土木建筑与环境学院、西华大学应急学院(含中日防灾减灾环保研究院)
贵州:贵州大学土木工程学院、贵州大学空间结构研究中心
陕西:西安建筑科技大学安德学院、西安科技大学建筑与土木工程学院、西安科技大学能源学院、西安理工大学土木建筑工程学院
甘肃:兰州大学土木工程与力学学院、兰州理工大学土木工程学院
宁夏回族自治区:宁夏大学土木与水利工程学院
新疆维吾尔自治区:新疆大学建筑工程学院、新疆农业大学水利与土木工程学院、石河子大学水利建筑工程学院
天津:天津城建大学土木工程学院
提醒:在筛选确定调剂院校时,一忌“眼高手低”,好高骛远,只关注好学校,对自身实力预判错误,在与高手对决中败下阵来,导致调剂失败;二忌妄自菲薄、缺乏自信,不敢尝试好学校,甚至导致录取院校中均是低于本科院校水平的学校,得不偿失。
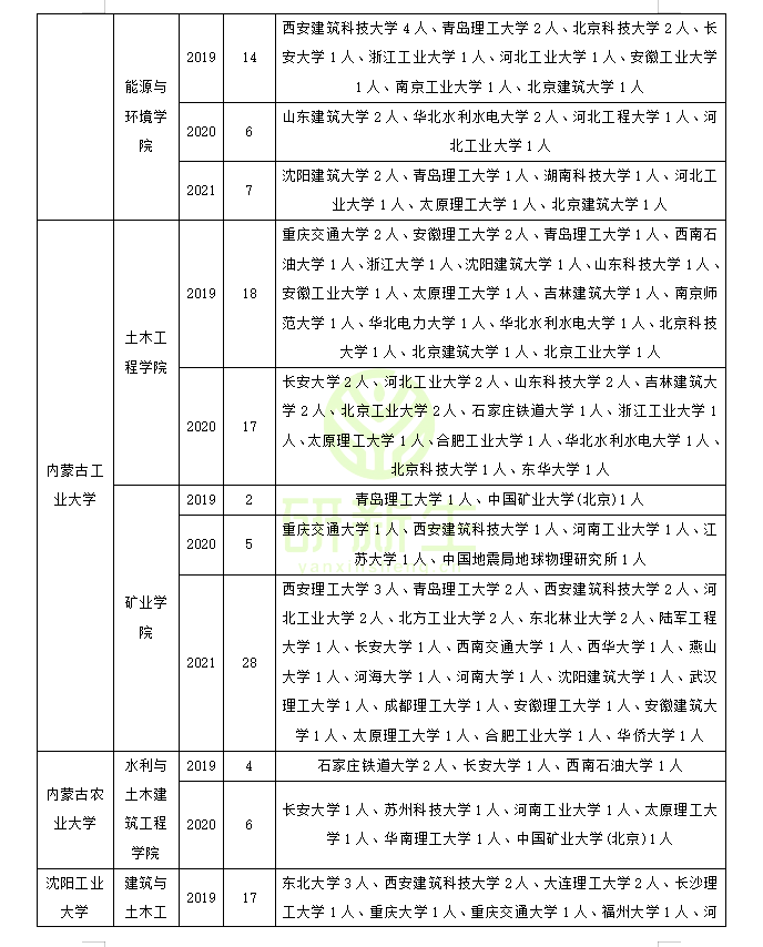
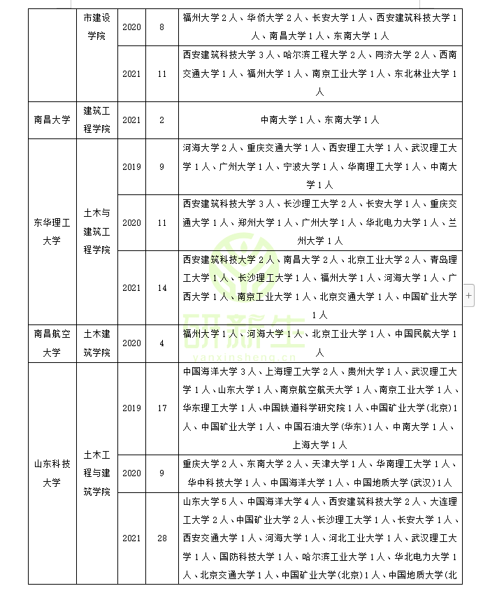
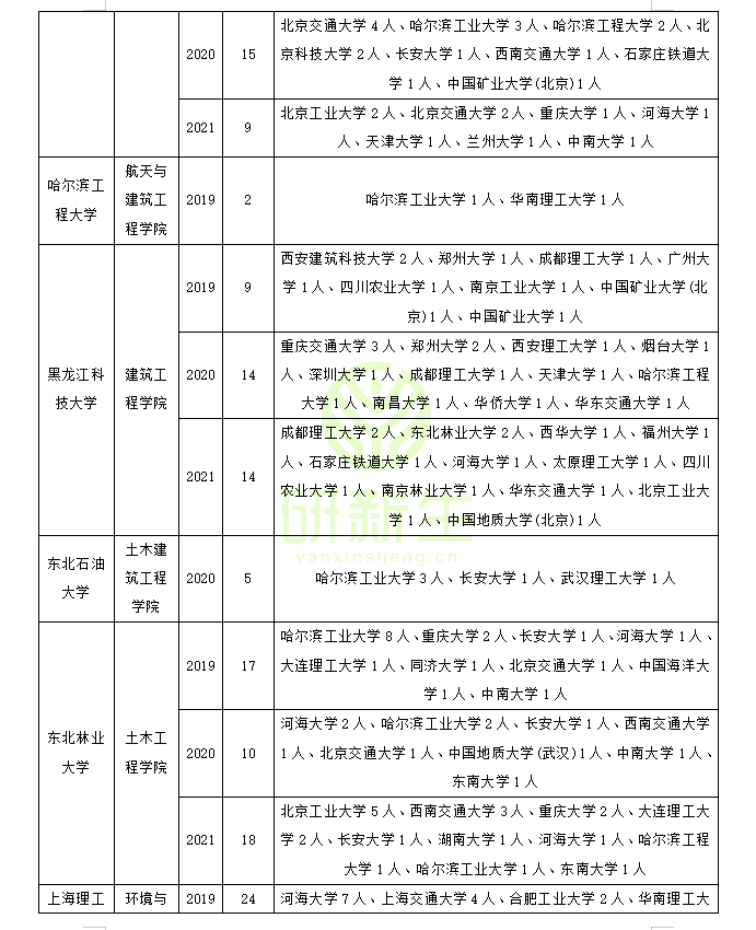
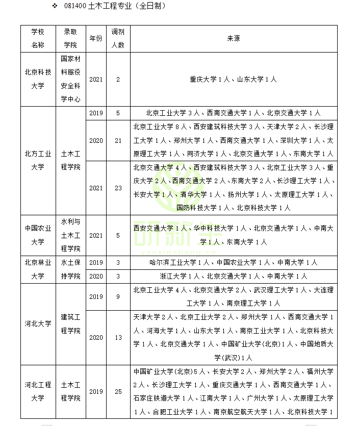
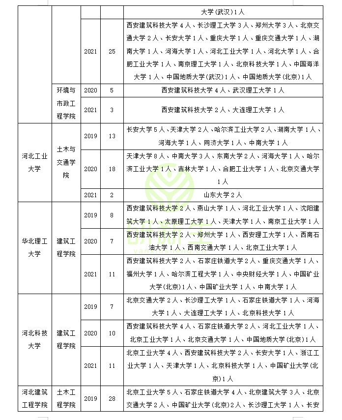
三、土木工程专业近三年调剂录取情况分析
以下数据由往年拟录取名单分析得出,往年调剂录取分数(调剂最低分、中位分、最高分、调剂考生录取名单)、初试/复试参考书目在研新生考研之家公主号查看!
注:图中考生来源是指考生一志愿报考院校
由于调剂信息过多,因此只给大家展示了一部分,完整信息如有需要可使用调剂系统查询
(数据来源于研新生调剂系统)
(数据来源于研新生调剂系统)
(数据来源于研新生调剂系统)
(数据来源于研新生调剂系统)
(数据来源于研新生调剂系统)
(数据来源于研新生调剂系统)
(数据来源于研新生调剂系统)
(数据来源于研新生调剂系统)
(数据来源于研新生调剂系统)
(数据来源于研新生调剂系统)
(数据来源于研新生调剂系统)
(数据来源于研新生调剂系统)
四、调剂方法
步骤一:了解往年调剂录取分数详情,确定往年调剂过去考生的最低分、最高分、中位分,结合自身成绩情况确定调剂该院校的可能性,将调剂院校初次可分为保底院校、稳定院校、冲刺院校,判定规则如下:
我的成绩小于调剂录取最低分=冲刺院校
我的成绩在中位分上下=稳定院校
我的成绩大于调剂最高分=保底院校
注:主要用于调剂名额较多院校,个别调剂名额除外,这种不确定性较大
步骤二:结合院校调剂可能性重点核对目标院校最新调剂名额及调剂政策限制点,调剂的时候是需要同时满足目标学校专业招生报考及调剂的政策要求,可通过招生简章/招生目录/调剂公告/电话咨询/往年经验等多方面来核查,其中调剂政策限制点主要有以下几个方面:
1、学历形式限制【主要体现在招生简章及招生专业目录】
(1)同等学力-同等学力考生限制点比较多,需要重点关注招生简章及目录、调剂最新政策
(2)业余学习方式。比如业余函授和成人自考本科的考生。
2、学校等级(本科学校+报考学校)
学校等级部分主要是指报考学校、本科学校,有些学校在调剂的时候是分别会对其有所限制,比如本科学校/报考学校否是985工程/211工程/双一流工程/学科排名等级,我们在调剂的时候尤其是需要关注这些点。
3、专业(报考专业+本科专业)
(1)报考专业一致或相同相近
(2)本科专业一致或相同相近
注:有些院校需要同时满足以上要求,信息比较透明的院校会直接标注报考专业/本科专业要求
4、初试成绩
(1)总成绩要求不低于XXX分数
(2)其中单科成绩要求不低于XXX分数
注:有些院校需同时满足以上要求
5、考试科目
(1)初试统考科目
要求考试科目一致、或者难度更高的科目,接收但需要加试科目
(2)专业课
要求考试科目一致、或者难度更高的科目,接收但需要加试科目
注:有些院校需同时满足以上要求
步骤三:根据已筛选出的院校确定重新确定调剂院校难度,然后整理出该校该专业的复试考试科目及考试方法,结合各等级学校考试科目情况及自身情况,最后确定复试科目准备方向,从而最终确定填报志愿的院校,这里有三个建议:
建议一:优先选择各难度等级考试科目相同或相近的科目的院校
建议二:优先选择复试科目与本人初试考试科目的相同或相近的院校
建议三:优先选择本科学习比较好并且有把握的复试科目相同相近的院校
步骤四:结合调剂系统打开时间、复试时间确定个人调剂系统填报方案,同时最多可以填报三个平行志愿,关于调剂系统填报方法请关注公主号:研新生考研之家。
以上就是建筑技术科学考研调剂的相关信息及经验分享,祝大家复试+调剂顺利,成功上岸!加油!
(更多考研调剂、复试相关问题,欢迎在评论区留言~)









