大学生网络安全教育心得体会(网络安全产业研究)
(报告出品方/作者:中国平安,付强、闫磊)
01 现状:安全行业正在恢复,竞争格局在改善
行业恢复较为明显,21H1主要企业收入增长快速
2020年,受到疫情影响,整个网络安全行业增速出现明显下滑。中国网络安全产业联盟(简称CCIA,下同)调研数据显示, 2020年行业实现收入532亿元,同比仅增长11.30%,较上年同期下降10.33个百分点。虽然2020年传统网络安全硬件表现不佳, 但是安全软件和服务则为全年增长仍提供了支撑。2021年以来,由于疫情负面因素基本消失,网络安全行业表现出较好增长势头,主要上市企业网络安全业务收入均实现了较 快增长。
政府、金融、运营商及教育等行业是收入主要来源
政府、金融、运营商、教育等行业网络安全市场规模占比均在10%以上,合计占到整个市场的66%;医疗卫生、能源网络安 全收入规模占比分别为8%和7%。未来,随着数据安全、关键基础设施保护相关政策的落实,这些重点行业信息化投入中, 安全占比还将提升,增长潜力依然存在。 华北、华南以及华东地区是网安行业主要收入的来源,但2020年各地对安全投入的力度都有不同程度的提升,西南地区尤其 是四川和重庆收入规模扩大比较明显。
医疗、教育、政府和金融客户数量保持较快增长
政府、教育、医疗卫生、公检法司和能源化工行业是我国网络安全行业客户最为集中的领域。CCIA数据显示,2020年,全 国网安客户数量超过9万家,其中新增客户3万家。前述5大行业客户数量占据了全国84%的份额,其中政府客户数量最多, 占据了43%的份额。从增速上看,2020年,医疗卫生、教育、政府和金融业的客户数量保持较高增长。 主要客户集中在京津冀、长三角和珠三角地区,但近年来中西部地区开始关注网络安全建设,如行业客户相对较少的江西、 云南、贵州等地区,2020年客户数量增长较快,客户数量比较高的浙江和四川,2020年客户数量增长也较快。
市场集中度小幅提升,竞争格局持续在改善
截至2021年上半年,我国共有4751家公司开展网络安全业务, 相比上一年增长 23.1%。其中,产品型和服务型企业分别为 1271家和3824家,综合型企业有344家(产品型和服务型类别中也均包含该类企业)。其中,北京、广东和上海企业数量居 前,分别为1080家、730家和323家。 整体市场集中度小幅提升。2020年我国网络安全市场CR1为7.79%,CR4为26.04%,CR8为41.36%,均高于2019年。当网络 安全市场进入稳健增长阶段后,头部企业在规模和资源上拥有明显优势。随着时间推移,头部企业拥有的市场份额会逐渐 扩大,预计未来我国网络安全市场集中度将持续提升。
02 挑战:数字化转型提速,但安全形势更为复杂
数字经济发展快速,数据产生和处理量将爆发
数字经济已经成为各国竞相角力的领域,成长迅速。2020年全球数字经济 规模达到32.6万亿美元,占全球经济的比重达到43.7%,同比增长3.0%,而 同期主要经济体经济都是负增长。其中,我国数字经济体量达到5.36万亿 美元,仍稳居市场第二位。
信息的数字化成本收益比非常高,各类应用也都在加快数据的产生、处 理、流通、使用和存储,数据也成为经济发展的要素之一。据IDC数据显 示,全球产生和存储的数据量将从2018年的33ZB(1ZB=1万亿GB)的上升 至2025年的175ZB。线上用户数量,软件开发者和需要保护的代码量持续上 涨,连接的数量也将从2020年的330亿上升到2025年的750亿。(报告来源:未来智库)
网络犯罪在偷窃和侵蚀数字经济成果,破坏力巨大
网络犯罪带来的经济损失体量异常庞大。据Cybersecurity Ventures预测数据显示,2021年全球因为网络犯罪带来的损失高达6 万亿美金,该数字规模已经超越了中国2020年数字经济的体量,也高于日本全国2020年的经济体量。
网络犯罪并没有结束,未来几年增速还将加快。Cybersecurity Ventures预计,到2025年全球由于网络犯罪带来的损失将达到 10.5万亿美元,2021-2025年平均增速约为15%。如此大规模的财富破坏和非法转移,必须予以重视并阻止。
外部攻击:上云加速,但面临的威胁和风险上升
随着政企业务和个人应用上云的加速,云计算平台的脆弱性开始显现,针对国内云平台的攻击增多,而且利用我国云平台 发起的攻击量也非常大。据CNCERT数据显示,2021年上半年国内云平台上遭受大流量DDoS攻击的事件数量占境内目标遭 受大流量DDoS攻击事件数的71.2%;国内云平台被作为控制端发起DDoS攻击的事件数量占境内控制端发起DDoS攻击的事 件数量的51.7%。
内部风险:内部人员对机构的安全影响上升,权限管理难度大
Cybersecurity Insiders公布的调研数据显示,2019年,68%的调研对象认为所在公司遭受了内部攻击,70%的受访者公司至少 遭受了一次内部网络攻击。其中,特权IT用户和管理员、普通员工、承包商、特权管理人员可能都会引发内部攻击风险。 相较于外部攻击,内部攻击难以发现和检测到。调研数据显示,52%的受访者认为内部攻击的检测比外部攻击更难,尤其 是企业上云之后这项工作难度将更大。
合规侧:法律框架搭建完毕,数据安全重要性提升明显
数据安全成为监管主题。此前合规关注的重点在系统的安全性,最终的结果就是“围墙式防护”,运营者投入多是在边界上。但是,随着国家之间对数字主权竞争的持续 加深,欧盟、美国和日本都在通过立法加强数据保护,我国必然也要加强,否则就会成为数字监管低谷,不利于国内数字要素的应用。2021年6月,人大通过《数据安全 法》。此后,在美上市的滴滴出行等公司,受到网络安全审查。尤其是在7月10日,网信办还修订了《网络安全审查办法》,将《数据安全法》作为依据,对境外上市企业 进行审查。
“三足鼎立”的法律体系搭建完毕。从整体看,中国网络数据领域的法律体系是以三部法律为基础的,分别是《网络安全法》、《数据安全法》和《个人信息保护法》, 我们形象地称它为“三足鼎立”,其中《网络安全法》已经公布实施;《数据安全法》已经公布,今年9月1日正式实施;《个人信息保护法》8月20日人大通过,11月1日 正式实施。此外,市场上持续关注的《关键信息基础设施安全保护条例》也在7月30日正式公布。
合规:重要数据识别标准已明确,数据安全监管基础性问题解决
《数据安全法》要求对数据实行分类分级保护,并加强对重点数据的保护。由于对“重要数据”的监管,多部法律都对该 内容有监管要求,因此重点数据的范围和确认标准,对机构或者企业是否纳入监管十分重要,也解决了行业监管的基础性 问题。2021年9月底,国家市场监督总局、国标委对外发布了《重要数据识别指南》(征求意见稿),明确了“重要数据” 的划分范围和流程。按照该意见稿,监管将从8个特征去判断数据是否为重要数据。
03 机遇:网安与数字化加速融合,中高速增长可期
网安行业进入新的“拐点”期,与信息化融合提速
从整个网络安全发展主脉络来看,无论是“攻防”还是“合规”,最核心的逻辑还是信息化重要了,安全才更重要。信息 化、数字化发展越快,对关键基础设施运营、机构和企业业务开展的影响也就越大,威胁和风险也将持续上升,网络安全 增长才会提速。 2021年以来,国内对数字经济的发展特别关注,信息化已经渗透到国民经济的各个领域,产业数字化、数字产业化、数字化 治理产业规模快速扩大,新的威胁和挑战在增加,安全同信息化、同业务在深度融合。
新时期,国内网络安全行业将保持中高速增长
“十四五”时期,国内数字经济将保持快速发展势头,围绕着数据资产的攻防需求也将更为旺盛。尤其是在合规趋严的大背景下,重点行业 如电信、金融、能源等行业网络安全投资占比将大幅提升至10%左右,同时中小企业和一些关键场景的安全投入力度也将加大。我们基于 CCIA口径,预测到2023年行业市场规模有望达到861亿元,预计2021-2023年平均增速约将达到17.41%。其中软件业务平均增速将超过20%。 分具体领域看:硬件投入主要集中在统一威胁管理类产品、安全内容管理、入侵检测与防御“三大件”;软件主要增长点在网络安全分析、 情报、响应与编排等方面;安全服务则主要是依托安全咨询(合规咨询、安全测试和应急响应等),托管运营服务可能是服务板块增长最快 的子类。
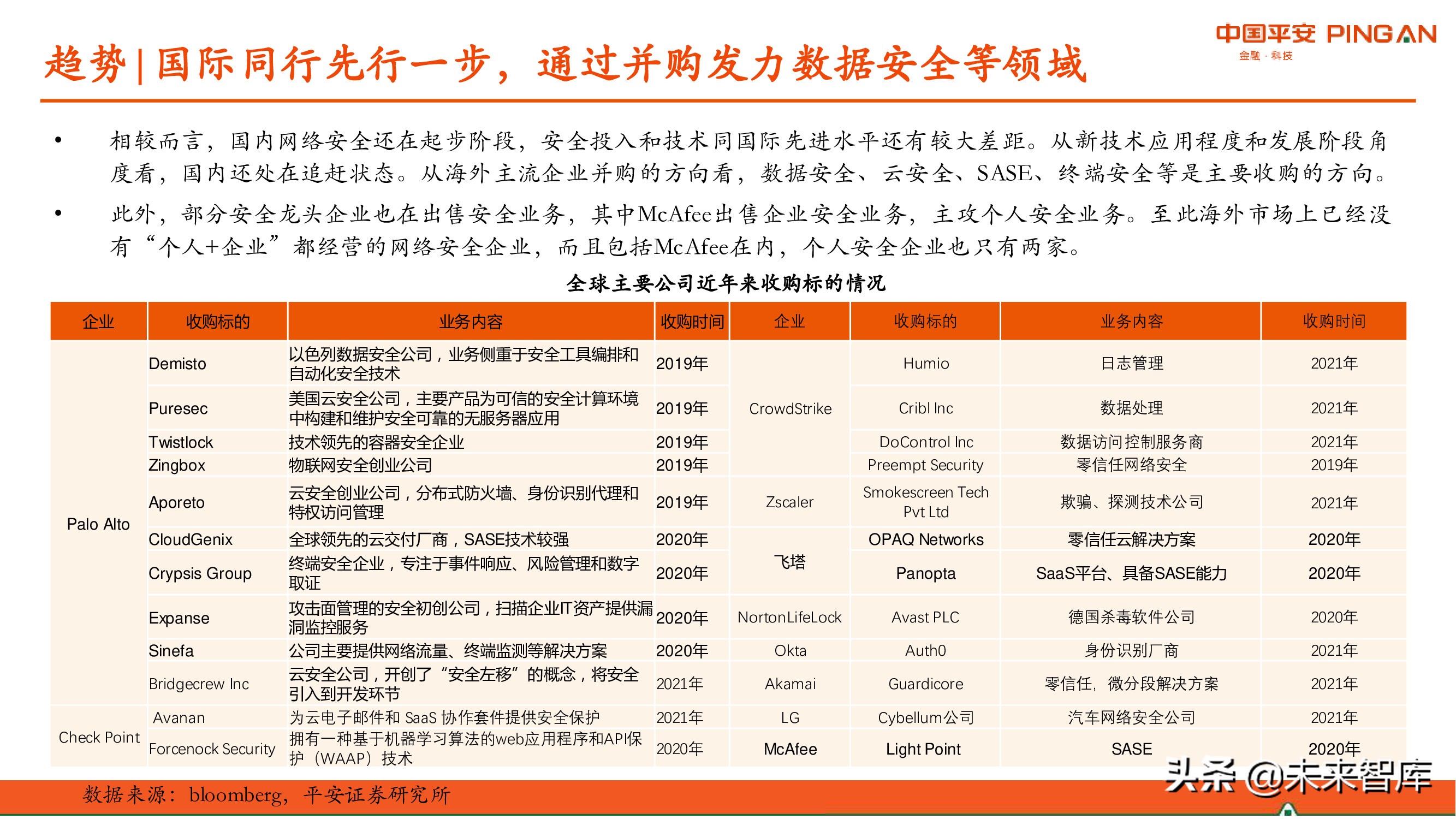
技术创新活跃,云安全、安全服务化是趋势
网络安全整体创新活跃,应用性强。从Gartner技术成熟度曲线看,多数网络安全技术都处在曲线的右侧,意味着它们正在接受市场的验证, 短期内有希望走向成熟,比如零信任、硬件安全、抗D、网络接入控制等;目前处在炒作高点的SASE、防火墙即服务,也可能在2-5年内得到 市场的广泛应用。 2021年,云上业务负载有望超越私有数据中心,移动办公、数字化业务对云上安全技术的需求增长快速。从Gartner技术成熟度曲线来看,云 管平台、多云托管服务、硬件安全等市场已经相对成熟,零信任、容器安全、SASE(安全访问服务边缘)有望在未来2-5年内走向成熟。(报告来源:未来智库)
云安全访问服务开始落地,推动安全云化交付
边缘计算和云基础设施的推广,加上近期远程办公的飞速增长,给传统网络架构和安全模式带来了严峻挑战。为应对这种 趋势,安全供应商、云供应商和网络供应商推出了新型软件定义和云交付解决方案,将网络即服务和网络安全即服务功能 整合到了一起。 2019年底,Gartner 首次提出 SASE(安全访问服务边缘)的概念,定义是将基于软件定义广域网(SD-WAN)的基础设施与 网络安全功能结合,以云的方式交付,在企业数字化转型的场景下,满足企业动态访问网络的安全需求。Gartner 预计,到 2024 年全球至少40%的企业已经接入 SASE 或计划采用 SASE来取代传统的硬件解决方案。
类似IT网络安全,智能汽车安全体系也将建立
据车联网安全公司Upstream security预测,到2023年,联网汽车预计将占全球所有乘用车的1/4。随着高等级自动驾驶的落 地,到2025年,联网汽车将占全球汽车市场的近86%。从市场规模上看,据麦肯锡预测,2025年全球汽车网络安全市场规模 有望达到84亿美元,其中安全软件将逐步取代解决方案成为汽车网络安全最大的市场。 按照Upstream security的推荐的方案,面向智能汽车安全市场,也将建立起与IT系统类似的安全运营中心(VSOC)、车端检 测响应平台(VDR)、网络检测响应平台(NDR)、安全信息和事件管理平台(SIEM),实现车联网全生命周期的安全防 护。
报告节选:
(本文仅供参考,不代表我们的任何投资建议。如需使用相关信息,请参阅报告原文。)
精选报告来源:【未来智库】「链接」。









