苏州大学数学科学学院(轻松阅读)
6种+,高校保研途径不只有“奥运金牌”!
来源:本文经授权转载自:微信公众号软科(ID:zuihaodaxue)
微信平台编辑:周悦
2021东京奥运会,我国奥运健儿为中国赢得了88枚奖牌,以优异的成绩在世界舞台上一展体育强国的风采!
而在考研人眼中,和金牌一样值得被关注的,还有“奥运金牌可保研”的冷知识。“今天,你被保研了吗”成了茶余饭后的新问候语。
早在2003年,教育部就曾发布了《教育部关于同意我国部分优秀运动员和教练员免试攻读硕士学位研究生的复函》,表示大力支持奥运会、世界锦标赛及世界杯赛中,获得冠军的运动员免试入学读研。
图源:教育部官网
国家政策的保障不仅是对运动健将为国争光辛苦付出的肯定,更是让众多有意向深造的考生纷纷投来了羡慕不已的“目光”。
奥运金牌可遇不可求,大部分网友也表示:只能下辈子试试。
那么,除了获得奥运金牌,高校还有哪些保研途径呢?其实,保研之路,也可以说是“条条大路通罗马”!
不同的道路,同样的终点
2010年7月,中共中央、国务院印发了《国家中长期教育改革和发展规划纲要(2010-2020年)》,其中明确提出“以考试招生制度改革为突破口,克服一考定终身的弊端,推进素质教育实施和创新人才的培养。”可见,我国开始逐渐拓宽选拔优秀人才的入关口,一方面促进了高校研究生教育事业的进一步发展,另一方面为有资格的考生提供各式各样的保研途径,为考生的“保研梦”提供了丰沃的土壤。
软科(ID:zuihaodaxue)汇总了几种常见的保研途径,包括保研夏令营、高校联盟互推免试、九月推免、支教保研、补偿名额、高校单列计划等多种方式,种种举措让高校人才甄别途径呈现出多元化发展的特点。
提前掐尖:保研夏令营
保研夏令营是高校抢夺优质生源的一种方式,每逢暑假,高校会利用一周左右的时间,与考生进行“面对面”接触,例如参观实验室、介绍各导师研究方向、参加学术交流会等。通过笔试、面试、实验测试等方式来考核学生的个人能力,以确定是否发放拟录取通知书。
2000年北京大学中国经济研究中心(CCER)在硕士研究生招生中首次引入了“保研夏令营”,从最初的经济金融类学科,逐步向理工科、管理等学科领域发展。北大改变了高校在开办夏令营之前,只能被动等待保送生申请的尴尬局面,主动吸引具有潜在保研资格和升学意愿的优秀学生,实现了优质人才的提前锁定。此后清华、复旦、人大等“双一流”高校陆续跟进,让保研夏令营几乎占据了高校选拔免试研究生方式的“半壁江山”。
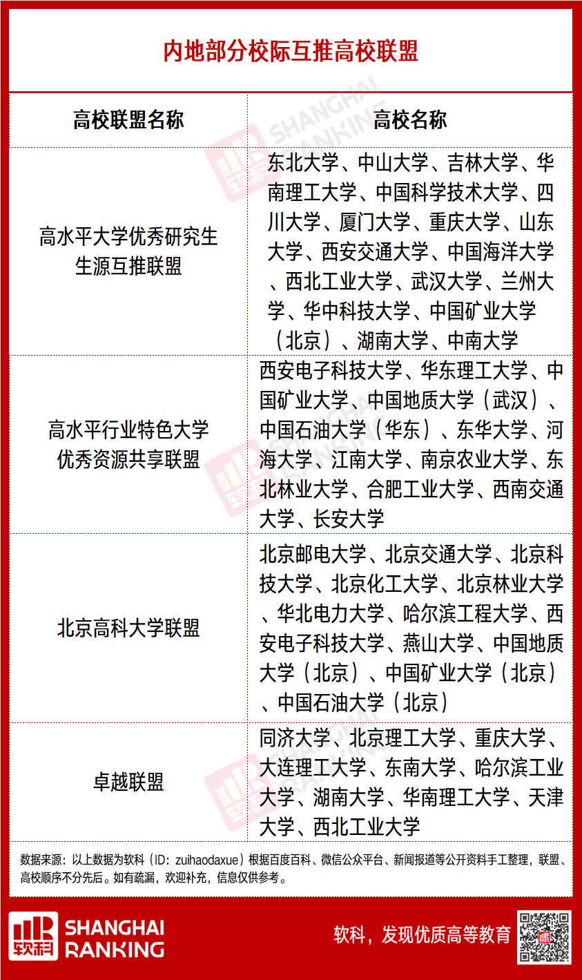
合纵连横:联盟高校校际互推免试
为了加强校际间的交流和联系,我国部分高校推出了联盟高校校际互推免试研究生的政策,拨出专项名额进行校际间1:1互推学生,即互推院校双方必须同时推荐相同数量的学生,某种程度上增加了考生保研的成功率。
目前国内主要校际互推的高校联盟分别为高水平大学优秀研究生生源互推联盟、高水平行业特色大学优秀资源共享联盟、北京高科大学联盟以及卓越联盟。除以上四个高校联盟之外,九校联盟、中国大学校长联谊会以及一些有合作协议的高校之间也有校际推免的名额。
可以看出,校际互推高校都具有显著的行业办学特色和突出的学科群优势,多以理工科高校和综合类大学为主。他们作为所在学科领域内的“第一方阵”,在人才培养方面展开共享与合作,以前沿、优质的教育资源培育未来的国家栋梁,堪称“保研最强高校联盟”。
曲线救国:支教保研
1998年7月,共青团中央、教育部联合公布了《关于实施青年志愿者扶贫接力计划有关政策的意见》,明确指出“应届大学生毕业录取研究生,参加支教扶贫接力计划的,可保留研究生入学资格”,并于同年10月,向22所高校下发了《关于从今年推荐免试硕士生中招募志愿者参加支教团的通知》,拨出100名推荐免试研究生指标作为首届研究生支教团,开启了赴贫困地区为期1年的支教志愿服务。其中,清华大学和北京大学作为我国高等教育的最高学府,走在了支教道路的前列;部属师范类高校也不甘落后,成为支教事业的“第二梯队”,为高校支教事业贡献出“头部力量”。
图源:《我国研究生推免制度研究》
此后“支教保研”成为我国研究生推荐免试制度的一项重要途径,也是众多考生“曲线救国”的保研首选。
除了以上提及的几种,国内保研还有补偿名额、九月推免、高校单列计划等形式。不同的保研途径意味着不同的选择,考生要确定自身努力的方向和目标,在选择适合自己的渠道之后为之努力,才能以梦为马,不负韶华!
不同的大学,迥异的概率
随着我国高等教育规模的不断扩大,如何提高研究生质量成为首要任务,作为选拔创新人才的研究生推免制度的重要性日益突出。据教育部文件,截至2020年我国共有普通高等学校2740所,其中本科院校为1258所,仅有367所高校具有推免与接收资格,不到本科院校总数的三分之一。而具有推免资格的高校大多为“双一流”高校或是各省名列前茅的省属重点院校。高校实力和推免资格相挂钩,不同层次的高校推免率可谓天差地别。
图源:中国教育在线
早在2006年,教育部就公布了《全国普通高等学校推荐优秀应届本科毕业生免试攻读硕士学位研究生工作管理办法(试行)》,并在其中严格划分了高校推免资格以及推免生的数量。
高校是否获批设立“研究生院”是该校推免率高低的关键!最早一批设立研究生院的高校,如中国科技大学、北京大学、中国人民大学等,保送研究生的名额可以高达该校应届本科生毕业数15%左右,我们也能从部分高校2021届保研率中,窥见一斑。
北京大学的保研率遥遥领先,超过了50%,这意味着北大本科生中超过一半都能获得保研资格;此外著名的“华东五校”保研率也居高不下,中国科学技术大学保研率47.2%,上海交通大学37.5%,南京大学37.1%;复旦大学和浙江大学的保研率也都在27%以上,他们代表着“一流大学”在保研率上的绝对优势。
而相比“家境富裕”的“双一流”高校,“双非”院校则“紧巴巴”,保研率普遍个位数,尤其是初次开展推免工作的高校,保研率仅占本科毕业生数的1%。也就是说这些高校中一个专业甚至一个学院保研的名额可能只有1-2个,被保研如同中大奖。
近年来,国家高度重视高校实力与研究生教育的共同发展,教学和研究两手抓的“双一流”高校也必然成为高层次人才培养的主阵地。两会期间,南开大学化学院教授袁直等多位政协委员和人大代表建议尽快提高“双一流”高校本科生推免攻读研究生的比例。可以预见,未来,“双一流”高校仍然会是保研的主阵地。对于考生而言,想要更“容易”地成为“准研究生”,在高考时选择“双一流”高校,成功率才会更高。
不同的付出,同样的不易
但被保研真的那么“容易”吗?
提起“保研”,大部分有意向深造的考生普遍认为这是一件幸运与轻松同时存在的好事,被保研的学生只需要在研招网上点一下绿色的“接受”就能成为“准研究生”,拥有考研生眼中“躺赢的人生”。
图源:知乎截图
但恰恰相反,对于绝大多数考生来说,保研是一条充满荆棘之路,需要将保研的信念贯穿三年,并付出三年如一日的巨大努力,才有可能收到心仪高校的研究生“通行证”。所以,他们往往在大一刚入学时就开始着手准备保研的相关事宜,绝非大众想象的轻松。“你必须加倍努力,才能看起来毫不费力”,用这句话来形容保研学生三年的艰难心境再合适不过了。
从高校所看重的各种推免筹码来看,保研是一个日积月累的过程,每个保研生从入学起就要步步为营,为学业的各个方面付出巨大的努力,其中专业成绩是重要环节,需名列前茅才有成功的可能。以武汉大学为例,近年来武汉大学根据教育部相关要求,重新修订了本科生推免管理办法,将本科阶段学业的综合成绩作为推免工作最基础的遴选指标,加强对学生本科阶段学习情况的过程性评价。
除此之外,英语六级、竞赛证书、学术科研、发明专利等项目也要面面俱到,考生想要做到缺一不可,实属不易。据苏州大学数学科学学院公布的《推荐优秀本科毕业生2021年免试攻读硕士研究生工作实施细则》显示,在SCI、CSSCI、SSCI以第一作者发表论文、学科竞赛中获得国家特等或一等奖最高可加25分,在校期间志愿服务每满18个小时,也可获得1分的加分,在教育部认定的国际组织中实习最高可加20分,只有满足上述条件,保研生获得推免资格的概率才会更高。
苏州大学数学科学学院推荐优秀本科毕业生2021年免试攻读硕士研究生工作实施细则(图源:苏州大学数学科学学院官网截图)
与此同时,受研究生招生改革以及诸多因素的影响,高校各院系的保研政策也发生了很多转变,包括调整学分绩点占比、取消或削弱竞赛占比、取消和导师一同发表的论文加分等“大动作”,例如同济大学在2020年的推免政策中,增加了竞赛的加分比重,根据竞赛得奖的等级换算相应的绩点;而西安交通大学则宣布取消竞赛保研的相关政策;种种变化让考生的保研之路变得难上加难,想要保研成功的考生必须从大一起不断深耕,在学科成绩、科研成果、社会活动等领域付出成倍的努力才能拿到心意高校的研究生录取offer,稍有不慎,就会让自己三年的付出前功尽弃。
综上所述,保研,这条看似轻松的“捷径”,其实难度可以说是“地狱级”的,丝毫不亚于考研。
研究生教育代表的是国家最高的教育水平,而保研不仅是高校选拔拔尖创新人才、提高研究生招生质量的重中之重,也是促进和激励在校本科生勤奋学习、勇于创新、全面发展的有效机制。诚如前文所言,未来,走向保研之路的考生将会只增不减。而对考生个人而言,选择最适合自己的方式,早做规划,成功的机会才会更大。但无论如何选择,推免这一“坦途”,实则是需要加倍努力,才能到达的远方。考生只有点滴积累,步步靠近,才能和“保研”撞个满怀!
[1]曾赛阳. 我国研究生推免制度研究[D].南京师范大学,2019.
[2]黄李晓. 建国以来我国硕士研究生推荐免试制度变迁研究[D].四川师范大学,2011.
[3]孟洁. 中国研究生招生制度变革研究[D].华东师范大学,2010.
[4]黄宝菊. 推荐免试硕士研究生学校适应研究[D].华东师范大学,2010.
[5]王小红.“保研夏令营”的社会学分析[J].学位与研究生教育,2016(08)
[6]董亚东. 我国硕士生推荐免试制度公平性问题研究[D].华中科技大学,2016.
[7]郭圣莉,唐秀玲.保研夏令营:硕士研究生招生的高校策略行为及扩散研究[J].复旦公共行政评论,2019(01)
数字经济智库
政治学与国际关系论坛
为了更好的服务数字中国建设,服务“一带一路”建设,加强数字经济建设过程中的理论交流、实践交流。来自中国数字经济以及“一带一路”建设领域的专家学者们成立了数字经济智库,为数字中国的建设添砖加瓦。商务部原副部长魏建国担任名誉院长,知名青年学者黄日涵、储殷等领衔。政治学与国际关系论坛是数字经济智库旗下的专门平台。









