英国格林多大学(收好这篇留学科普)
带着这些问题点进来的你,请继续往下看——
✅ 专升硕项目优势
01 应届专科提升学历
应届专科生毕业即可留学读全日制硕士学位,不要求工作经验,解决应届生临毕业之际求职难、专升本通过率低的困境。
02 英国硕士学制仅一年
英国的研究生向来以其短学制、高质量为众多伙伴所向往。英国硕士是要掌握“渔”,掌握了方法才是关键。因此硕士课程可以在一年之内学成毕业。
03 免雅思考试
无需考雅思托福,加上新加坡华人占总人口的77%,中文通用,适合英语基础相对薄弱的同学,出国留学无需担心语言障碍。
04 英国大学-新加坡分校留学性价比更高
前往英国留学成本较高,在英国留学一年的生活费大约在5000-6500英镑,伦敦地区生活费在8000英镑左右。但若是可以选择英国大学在其他国家的分校,相较于英国,新加坡就是一个更加适合留学的国家。
新加坡的物价和上海、北京的水平差不多,平均消费也就是 500 - 750 新币/月(相当于人民币2500元 - 3500元),所以新加坡的消费水平更适合学生学习生活。而且新加坡距离中国更近,华人居多,语言沟通基本无阻碍。
05 可全家落户上海
首先留学生落户政策中,留学归国最快六个月可以完成落户上海步骤,顺便携带配偶和子女一起落户。
✅ 留学院校介绍
01 格林多大学·新加坡分校
2001年,新加坡就推出了中英文双语硕士留学、由格林多大学新加坡分校开办的工商企业管理硕士学位课程(MBA),主要提供核心管理学科目,用双语形式教学,通过课程学员可到外国企业实习及到各地著名学府作交流生。
02 教育部认可留学硕士
教育涉外监管信息网查询 jsj.moe.gov.cn
03 中留服认证学历
凡是被中国国家教育部留学服务中心认可的学校,中留服有备案可查阅,归来可办理落户。
✅ 如何就读?
01 国内前置课程
学制:1年,每年1月、5月、9月为新加坡学籍注册及开学时间。就读英国格林多大学(新加坡分校)之前,前置语言课程时间为3-6个月。
02 国外阶段
学制周期12个月,可以灵活筹划出境时间,累计学习时间短。
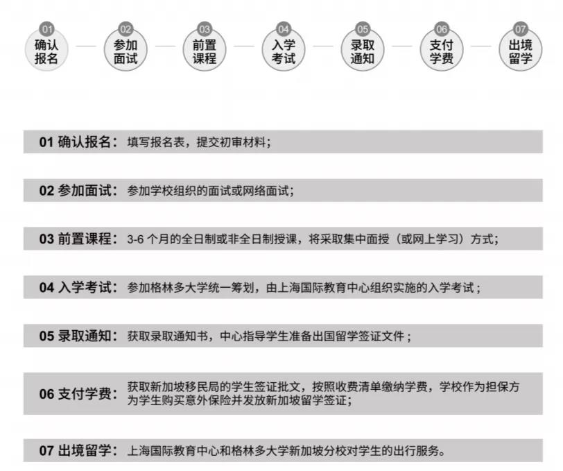
03 格林多大学出境留学流程
04 格林多大学生活指南贴士
✅ END
接下来将会持续更新留学相关干货,有需要的同学可以点个关注!
一对一专业留学咨询服务,欢迎私信留言~









