武汉轻工大学教务处(武汉哪些公办高校招生普通全日制专升本呢)
一、统招专升本,也称全日制专升本
是指教育部统称普通专升本,普高专升本,应届专升本,全日制专升本等。正式文件中表述为普通高校专升本/专转本/专插本。选拔优秀全日制普通专科应届毕业生在毕业之前三年级第二学期参加由各省教育考试院组织的统一考试(部分省份为本科校方出卷),原专业或相关专业升入本科院校(大三)继续进行两年或三年的全日制本科教育(部分省份可以跨专业)。统招专升本第一学历为本科。需要说明的是专科起点的本科和高中起点的本科第一学历起点都为本科,四年制和五年制本科的前置学历起点为高中起点,二年制本科毕业证写专科起点只是前置学历的起点,并非所取得第一学历起点。专科起点本科的起始学历起点和第一学历起点都为本科毋庸置疑。
二、湖北省普通专升本选拔对象
1.高职专科学生选拔对象为
湖北省普通高校普通全日制高职高专应届毕业生,包括普通本科院校、独立设置的高职高专院校、独立学院以及成人高校举办的普通全日制高职高专应届毕业生。
2.退役大学生士兵。
三、武汉公办专升本的高校,主要集中在武汉二本高校,招生专业和计划及专业代码如下所示
1、江汉大学,位于武汉经济技术开发区三角湖路8号
2、武汉纺织大学,位于江夏区,阳光大道和民族大道两个校区;湖北中医药大学,位于洪山区黄家湖,白沙洲长江大桥附近
3、武汉轻工大学,位于常青校区:武汉市东西湖区常青花园学府南路68号;金银湖校区:武汉市东西湖区金银湖环湖中路36号
4、湖北经济学院,位于武汉市江夏区藏龙岛开发区杨桥湖大道8号,武汉体育学院,位于洪山区,珞喻路
5、湖北第二师范大学,位于东湖高新开发区,光谷一路与高新大道交叉口附近
5、武汉商学院,位于湖北省武汉市经济技术开发区东风大道816号
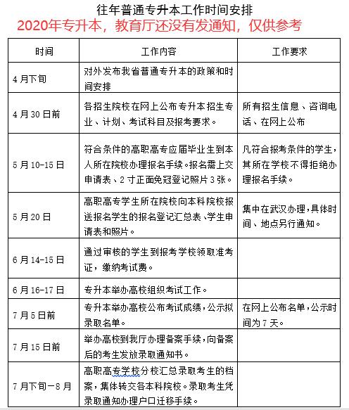
四、湖北省普通全日制专升本工作时间安排(往年),今年因为新冠疫情,湖北省教育厅还有出通知,大家耐心等待,但是要留意通知,估计快出公告了,高校的招生计划去年就上交了。
五、参加专升本流程
1、网上报名:
2、现场确认:现场确认所需材料:①申请表(一式两份);②本人已修课程成绩单(经所在学校教务部门盖章确认);③考生二代身份证原件和双面复印件;④考试诚信承诺书(文华学院教务处网页下载打印);⑤非本校考生还需提供本人学籍认证报告(教育部学信网下载打印)。现场确认流程①资格审查;②合格者交报名费。
3、已在网上报名但未在规定时间内到现场确认报名的学生,视为自动放弃报名。
4、按照省教育厅文件精神,专升本报名结束后,如有必要,学校可根据报名情况,适当调整相关专业招生计划数。经省教育厅备案后,在文华学院官网上进行公示,公示期7天。
5、准考证的打印:报名截止后,通过资格审查的考生,在教务处主页打印准考证;
6、考试时间和地点:经资格审查合格者,由高校自己组织选拔考试。考试时间:一般是6 月 中下旬;考试地点:报考高校指导校区进行;









