大阪大学世界排名(京都大学)
京都大学日本排名第2位,大阪大学日本排名第4位。今天要说的不是排名而是这两所大学的申请流程。
想要报考这两所大学无论是申请研究生还是修士直考,都需要通过【AOO】和【龙门窗口】的事前审查,不符合要求的就会直接刷掉。这样会给教授减轻工作量,提高申请效率。只是申请形式,从与教授直接接触变成了通过窗口递交,其它的部分没有区别。同样需要教授回应,后续材料没有太大差别。
京都大学【AOO】
设立【AOO】(Admissions Assistance Office,以下简称为【AAO】)的意义:
在于为那些毕业于中国大陆,香港,台湾的大学,并有意申请京都大学的研究生或者硕士课程,博士课程的各位申请者,在申请手续方面提供便利,并给所有的申请者提供平等的机会。
【AOO的受理对象】
毕业(或者即将毕业)于中国大陆,香港,台湾的大学,并有意申请京都大学研究生或者硕士课程,博士课程(包括在中国大陆,香港,台湾的大学毕业后又到包括日本在内的其他国家留学的学生)。
【申请流程】
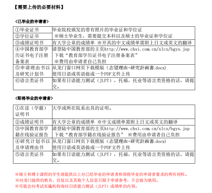
【申请材料】
注意:
985/211或者京大友好校的同学在申请时有很大的优势,普通本科的同学如果语言能力出彩,研究计划书非常优秀一样有机会,基本上通过了【AOO】审查,拿到内诺的可能是99%。另外,托福成绩在【AOO】审查中非常有优势。
大阪大学【龙门窗口】
希望申请大阪大学研究生或硕士/博士课程,大多数情况需要得到导师的接收承诺(注), 龙门窗口将协助申请者与导师进行最初的联系。通过龙门窗口,申请者的信息可更正确有效地传递给导师,使申请更顺畅。
(注)个别研究科和研究所不需要导师事先承诺,这种情况不需要通过龙门窗口申请。
龙门窗口核实申请者的必要材料后提交给导师。导师确认从龙门窗口发来的申请材料后,判断是否要进一步考虑接收。获得许可的申请者可以直接与导师联系。
【对象】
毕业或者即将毕业于中国大陆的大学,有意申请大阪大学研究生或硕士课程,博士课程的申请者。(有他国留学经历的申请者也可。)
【申请流程】
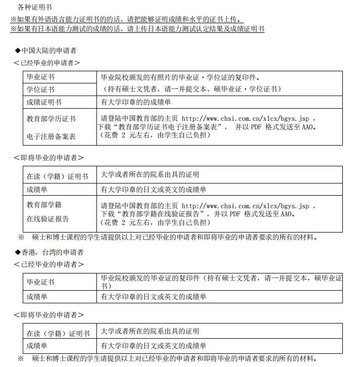
【申请材料】
注意:
这样申请的步骤可能会繁琐一些,好处是无论你是否通过审核都会收到回复。没通过审核就立刻申请其它学校,不耽误其它学校的申请。
其它学校的【事前审查制度】
事前审查制是指,教授没有录取权。如果想申请某一学校的研究生或硕士课程或博士课程,要根据学校发布的募集要项准备申请材料,在规定的时间内向学校提交。由院系教授组成的审议会进行考核,考核通过即可录取或参加校内考试。(是否有校内考根据学校和专业而定)有时会根据你的情况给你安排其他教授作为导师而不是你志愿的教授。事前审查制度一般在文科和商科的专业中比较普遍,理工科类大多是教授内诺制。
下一篇:中国海洋大学在哪(今天这条推送)









