全新版大学英语听说教程3答案(B卷血亏)
目前,A、B、C、D、E、F题已全部结束。大家考得怎么样呢?据了解,广州市共55402人报考,深圳市共41000人报考。到底哪套题最难?一起来围观!
以下内容为考生回忆版的2020广东高考英语听说考试试题及答案,题目顺序可能与原卷有所出入,仅供参考,大家也可以在留言区补充/指正。
【E题】
【A题】
【B题】
【C题】
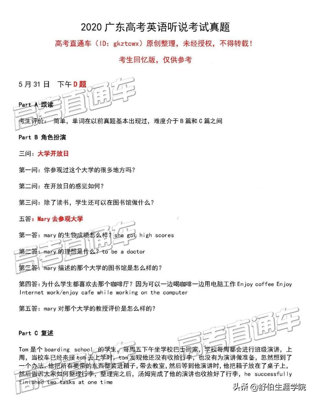
【D题】
大型考后吐槽现场
今年的广东英语听说考试到今天就算结束了,6月2日为处理异常情况时间。那今年的考试大家都考得如何?来看看同学们是怎么说的:
一激动就嘴瓢:
@icecreamccc:两个字,凉凉。那种一紧张就嘴瓢啊,a部分一直在嘴瓢,没有生词,b部分脑子都是混沌的,感觉什么都没记住,三问时连单词都没想起来,我哭了!c部分,复述时一直思路混乱啊!真的,我现在是明白了,那些高分怎么做到的,心态太重要了,你可能刚开始不紧张,但真开考时,就紧张到你自己都不知道是不是在考试,云里雾里的。千万不能紧张啊!(本来想要保12冲13的,这次绝对凉凉了)
考得乱七八糟的:
@青花鱼寿司:哭了,考得乱七八糟的,可能连12都没有。
B题有点难:
@一直虾饺:B有点难。
@车PWIRMP:b部分好多没答到会不会很低啊。
@我要考本二,我要有500加:B部分我都不知道自己在讲什么
听了个寂寞:
@上2a:听了个寂寞。
@车p-cxcs:我特么裂开了。
E题比较简单:
@清轩岸阔:E篇感觉比较简单。
@安捷伦:刚刚考完E卷,好像是套用2019年的试题,也是文化讲座。
@永恒:e卷还行,第一批考的,a部分没什么生词。
@2020好运降临:E比较容易。
@Taylor~:E简单是简单,可惜我太差了,我不会。
成绩什么时候公布?
据广州招考最新消息,2020年普通高考英语听说考试成绩预计在6月下旬公布成绩,敬请关注。附上近几年广东高考英语听说考试成绩的公布时间供大家参考:
目前,广州和深圳两市已率先发布今年高考英语听说考试顺利结束的消息,且公布了具体的考生人数,如下↓↓↓
广州2020英语听说考试结束
广州市2020年普通高考英语听说考试今天上午顺利结束。全市有55402人报考,共设考点51个,启用135间考场。经对比发现,今年报考人数比去年减少2943人,考点比去年增加1个。在市高考局际联席会议有关成员单位的通力配合和全体考务人员的共同努力下,考试过程安全平稳,疫情防控措施得力,考生赴考平安顺利,无失密泄密事故,无重大考务事故,为实现“平安高考”“公平高考”“诚信高考”“暖心高考”“健康高考”五大目标取得开门红。
1.高度重视,考前准备工作充分
此次考试是广州市在常态化疫情防控条件下组织的第一场国家教育统一考试,市教育局高度重视,局主要领导和分管领导考前专门听取工作汇报,并就作好本次考试提出非常具体的工作措施,要求各区教育行政部门、招考办、考点落实属地责任和学校主体责任,时刻绷紧防范风险这根弦,建立健全风险研判处理机制,做好统筹协调工作,把安全管理工作的责任落实到岗、到人。市招考办立足于防范化解考试招生领域重大风险,在考试期间强化24小时值班值守机制,考前准备情况及时向市教育局和市招考委报告,全面落实上级对组考工作的有关要求。
2.统筹兼顾,防疫考务合理对接
各区教育行政部门统筹抓好疫情防控和考试组织工作,实现常态防疫和考试防控的合理对接。一是学校、考点配备必要的日常体温检测、健康监测和防护消毒等设备设施。二是商请卫生健康、疾控机构等部门进行技术指导和培训,加强联防联控,确保疫情防控安全到位。考试期间,天河、黄埔等区卫健部门还派出救护车进驻考点以备应急。三是尽量减少不同中学考生交叉编排和候考,将社会青年、往届生、返穗生尽可能安排在考试最后时段考试。四是各考点专门增加一名健康卫生副主考协助主考负责涉及疫情的常规工作和突发事件处置工作。五是在考务培训中增加疫情防控和公共卫生突发事件应急处置相关内容,落实市-区-考点三级业务培训,确保监考员和考务工作人员掌握防疫基本技能和熟悉考点应急处置流程,进一步提高应急反应能力。
3.以人为本,暖心服务关爱考生
一是充分利用官微、官网、主流媒体等,将防疫知识和考生须知等信息迅速、准确、全面地向社会公布。二是通过短信为全体考生及时提供气象信息和考前温馨提示,累计发送短信超过11万条。三是按规定为23名考生提供免考、申请佩戴助听器、缓考等合理便利安排,设身处地为特殊考生提供平等机会。
根据省教育考试院有关安排,本次考试成绩预计将于6月底公布。考生可通过广州招考网和“广州招考”官方微信、微博关注后续工作安排进展。高考临近,请全体考生继续做好卫生防疫措施,外地考生应提前安排合理时间返穗,确保以最佳状态顺利赴考。
深圳2020英语听说考试结束
5月31日下午,为期两天的广东省2020年普通高考英语听说考试(以下简称英语听说考试)圆满结束,我市共有4.1万名考生在10个区42个考点参加考试,在各方的共同努力下,考试井然有序,考风考纪良好,没有发生违纪舞弊行为。
今年情况特殊,受疫情影响,广东省首次将英语听说考试调整到5月份举行,为确保考试顺利实施,市招考办组织开展了市、区、校三级考务培训,并对全市各考点的系统操作员进行了技术培训,所有的考务要求都按照高考的标准严格执行。考生进入考场前均需进行指纹比对验证和金属探测仪检查,全部考点实行全程电子监控、网上巡考。市、区(新区)教育行政部门、市招考部门派出巡视组在考前、考中对考点进行巡查,市教育局陈秋明局长、王水发副局长在考试期间带队到部分考点进行了巡视。保密、公安网监、卫健委、供电、无线电、交通局、城管、生态环境、教育信息技术中心等部门组成考试监察和保障小组,共同为英语听说考试保驾护航。
来源:高考直通车综合自高考直通车APP
免责申明:本站所发布的文字与图片素材为非商业目的改编或整理,版权归原作者所有,如侵权或涉及违法,请联系我们删除,如需转载请保留原文地址。









