中国传媒大学播音主持录取分数线(2021年中国传媒大学本科艺术类招录小幅扩招)
中国传媒大学是教育部直属的“一流学科建设高校”,“211工程”重点建设大学,“985优势学科创新平台”重点建设高校,也是教育部高等学校新闻传播学类专业和动画、数字媒体专业教学指导委员会主任委员单位。学校始建于1954年,2004年8月由北京广播学院更名为中国传媒大学。本文主要分析中国传媒大学2021年本科艺术类招生变动情况。
一.中国传媒大学小幅扩招
下表展示了中国传媒大学2020-2021年本科艺术类各专业招生计划变动情况,今年本科艺术类共计划招生854人,较去年扩招11人。今年新增播音与主持艺术(双语播音主持方向)和广播电视编导(全媒体摄制方向)专业方向招生计划。
表1.中国传媒大学2020-2021年本科艺术类各专业(方向)招生计划数
数据来源:中国传媒大学本科艺术类招生简章
注:招生计划数变化情况“+”和“-”表示2021年招生计划数较去年增加和减少
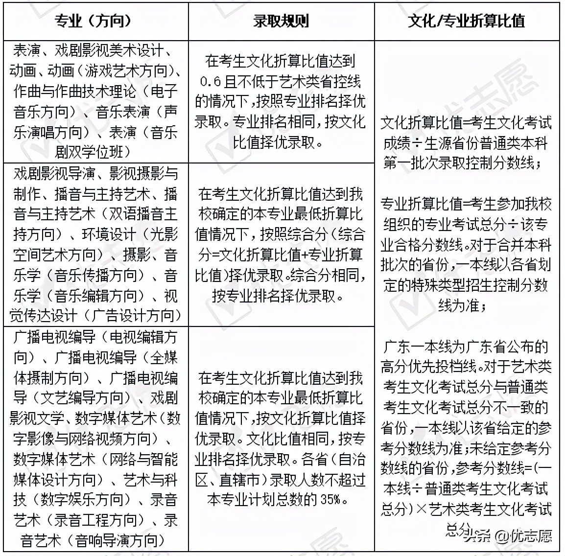
二. 各专业录取规则
表2.2021年中国传媒大学本科艺术类专业录取规则
数据来源:中国传媒大学本科艺术类招生简章
三. 专业录取分数线出炉
表3.中国传媒大学2021年艺术类本科专业录取分数线
数据来源:中国传媒大学2021年艺术类本科专业录取分数线
本文为优志愿原创作品。未经著作权人授权,禁止转载和使用,否则将承担法律责任。
填志愿时在大厚本上翻找资料,很容易遗漏掉一些不错的院校,优志愿分享高考资讯、填报志愿、大学、专业等相关的信息,帮助您轻松获取历年分析
上一篇:延安大学是一本吗(最全)
下一篇:华东师范大学闵行校区(高校)









