武汉大学信息管理学院(双一流名单还没公布)
说到湖北省的高校,不得不提武汉大学。作为湖北省高校的双子星之一,武汉大学在国内外有着很高的影响力。我们都知道,武汉大学的文理类学科尤为强势,甚至有些学科的综合实力可以排在内地高校第一位,比如图书情报与档案管理。
武汉大学信息管理学院是学校实力最强的几个学院之一,图书情报与档案管理专业正是依托于信管院设立。之所以有如此强的实力,主要原因之一就是武大信管院的师资力量非常强,聚集了好几位领域内的科研大牛。
然而,第二轮双一流名单还没有揭晓,武大信管院有五位教授同时被挖走,其中还有一位二级教授。
武大信管院五位教授跳槽至南京大学
武汉大学和南京大学都是首轮一流大学重点院校,虽然相比之下,武大的综合实力略逊于南京大学,但是单论信管院实力的话,武大和南大还有各有优势、不分伯仲的。比如,在第四轮学科评估中,两校的图书和信息管理专业均获评为A+,并列第一。
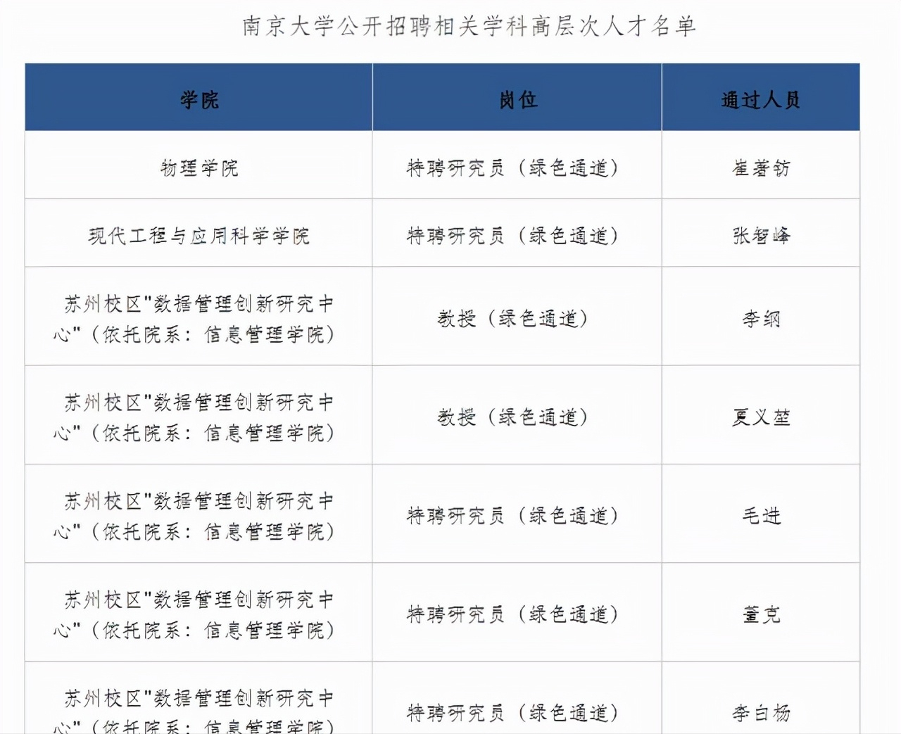
第二轮双一流名单还未揭晓,南京大学发布了拟聘用人员名单,其中信息管理学院苏州校区研究中心共引进了五位教授。从履历来看,这五位教授均是来自于武汉大学,他们分别是:
值得一提的是,其中李纲教授是武汉大学信管院最有知名度的学者之一。在此前,他不仅是武汉大学的二级教授,而且还是学校的学术委员会副主任。如果一位教授选择出走南京大学的话,可能会是偶然。但五位教授同时被挖走,难免会让人浮想联翩。
为何他们选择南京大学?
其实在内地高校之间,科研人员的调动本是正常的事情,不应该被过多解释。至于武汉大学为何在此次一口气流失五位教授,笔者认为主要有以下几方面原因:
其一,南京大学苏州校区的科研环境更好。从科研平台来看,武大和南大虽然没有较大差距,但是从地理位置上来说,苏州还是占到不少优势的。此外,苏州校区刚刚落地不久,校园的基础设施和科研设施都比较齐全;
其二,南京大学高待遇引进重量级教授。苏州校区虽然硬件条件很好,但是师资力量方面还是远不如主校区的。为此,南京大学不惜以高收入待遇引进人才,并开通了绿色通道,这也是五位教授选择南京大学的主要原因之一;
其三,武大信管学院出现了内部矛盾。除了以上两种因素之外,也不排除另外一种可能:武大信管院的内部出现了矛盾。以至于五位教授为了更好地发展,考虑换一种新环境。当然,这种情况的可能性并不是很大。
如何看待?
虽然第二轮双一流和第五轮学科评估都在进行中,这个时候教授的出走会对学校产生非常不好的影响。但是考虑到武汉大学信管院的师资力量比较雄厚,五位教授的实际上并不会直接影响到学校的信管类学科建设。
另外,选择哪一所学校,是教授和研究员的个人选择。在不影响学校的情况下,他们的任何选择都是合理的,也应该被理解和尊重。
最后,祝武汉大学和南京大学发展得越来越好!对于此,你怎么看呢?
想了解更多精彩内容,快来关注芝麻侃教育
上一篇:双一流b类大学名单(医学双一流)









