东北大学研究生分数线(速查)
未来的研究生们,早上好呀!大家昨晚都睡得好吗?反正考研君激动得一夜都没怎么睡着,如果还有没核对自己是否过线的同学
考研人起床啦!虽然是周末一大早,东北大学和大连理工大学复试线公布啦,君君早早地送来有关复试线的新动态,赶紧一起康康~
最新院校复试线公布情况
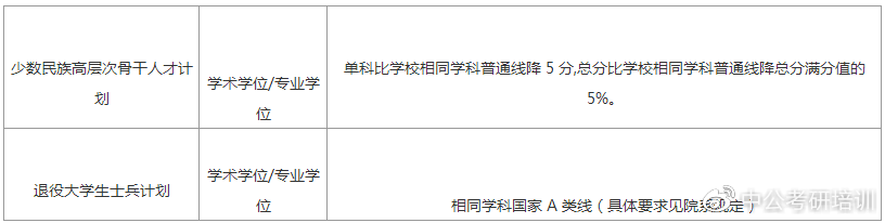
01 东北大学
东北大学2021年硕士研究生招生考试考生进入复试的初试成绩基本要求
02 大连理工大学
根据教育部相关文件精神,结合我校实际情况,经学校招生工作领导小组讨论研究决定,我校2021年全国硕士研究生招生考试考生进入复试的初试成绩基本要求如下:
一、学术型硕士研究生
大连理工大学复试分数线 考研复试分数线
二、专业学位型硕士研究生(初试满分500分专业)
三、专业学位型硕士研究生(初试满分300分专业)
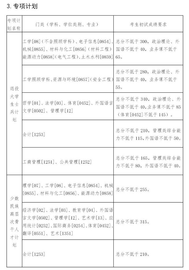
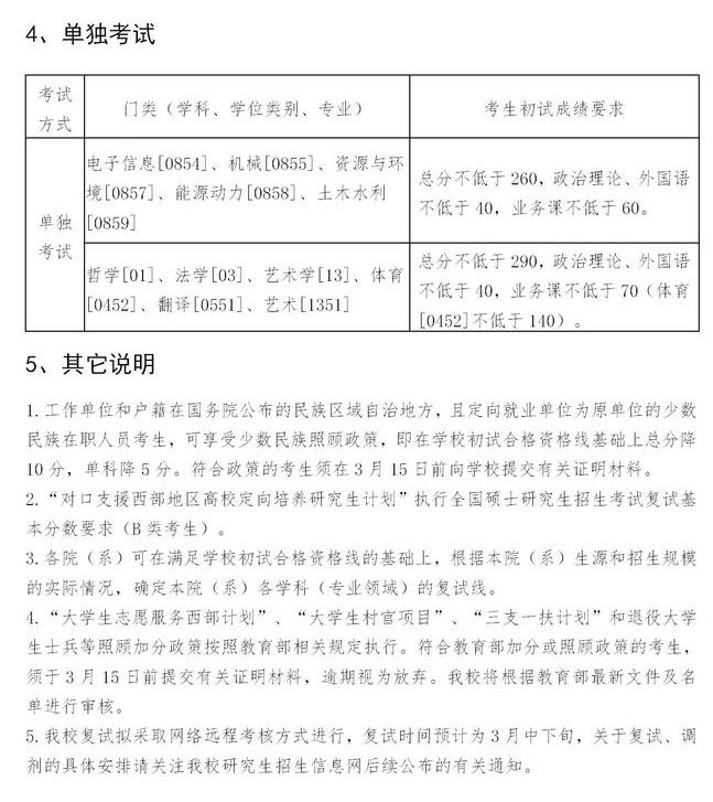
四、专项计划
五、其他说明
1.进入复试初试成绩基本要求是我校各学科(类别)、专业(领域)考生进入复试的最低分数要求,各学部(学院)可根据学科特点、招生计划数量、生源情况制定本单位各学科(类别)、专业(领域)考生进入复试的初试成绩要求。考生初试成绩须达到各学部(学院)制定的各学科(类别)、专业(领域)考生进入复试的初试成绩要求才能进入复试。
2.“大学生志愿服务西部计划”、“大学生村官项目”、“三支一扶计划”和退役大学生士兵等照顾加分政策按照教育部相关规定执行。符合教育部加分或照顾政策的考生须在复试前提出申请,并提供相关证明材料,我校将根据教育部最新文件及名单进行审核。
3.2021年我校硕士研究生复试录取拟通过线上网络远程进行,具体时间由各学部(学院)自行确定。复试录取工作办法也即将公布,请考生密切关注大连理工大学研究生院招生主页的相关信息。
原标题:大连理工大学2021年全国硕士研究生招生考试考生进入复试的初试成绩基本要求
昨晚公布的几所院校,考研君也帮大家列在下面了~
多校已公布院校复试线
截止目前,君君看到已有多所自划线院校公布21考研专业复试线,如果还有其他没有收录的,欢迎小可爱们留言补充。
01 上海交通大学 根据教育部规定,结合学校实际情况,校研究生招生领导小组经会议研究决定,2021 年硕士研究生入学考试复试基本分数线如下:
一、复试基本分数线(不含医学院)
二、专项计划复试分数线(不含医学院)
三、复试基本分数线(医学院)
02 清华大学
各院系在达到学校复试分数基本要求的生源充足的情况下,可根据本学科、专业特点及生源和招生计划数制定不低于学校基本要求的本院系学科(专业)复试基本要求,并以此确定入围复试考生名单。
附表 1:清华大学 2021 年硕士生入学考试复试资格基本要求*
*:考生还须达到院系确定的复试基本要求方能进入复试。
03 北京大学
04 哈尔滨工业大学
05 中国人民大学
06 北京师范大学
说明:此复试基本分数线只是我校复试的最低分数要求,接受报考的学部院系可根据整体考试情况、招生计划、学科专业特点等,上调分数要求。考生须同时达到学校复试基本分数线和报考学部院系调整设定的复试分数线,才有资格参加复试。学部院系调整设定的复试分数线和复试办法,另行通知。
一、学校复试基本分数线(学术学位类)
六、退役大学生士兵计划复试分数线
初试成绩总分不低于350分。
国家调剂系统官宣了
昨天微言教育官方大大不仅发布的国家线,还给出了“国家调剂系统”的开放时间:将于3月20日左右开放!
同学们,咱们的复试调剂已经开始倒计时了,再不努力研究生的录取通知书就是别人的了!
最后,预祝同学们都能顺利过线!今年研一!原创文章整理不易,辛苦小可爱们为考研君“点赞+转发”,鼓励一下!
上一篇:大学生李文星事件(痛心)
下一篇:北京大学宿舍(哈佛)









