军事大学(我国军校共有44所)
我国目前的军校数量是44所,但面向高中毕业生招考的只有27所,其余17所为培养高级指挥人才、招录军队研究生以及士官学校。
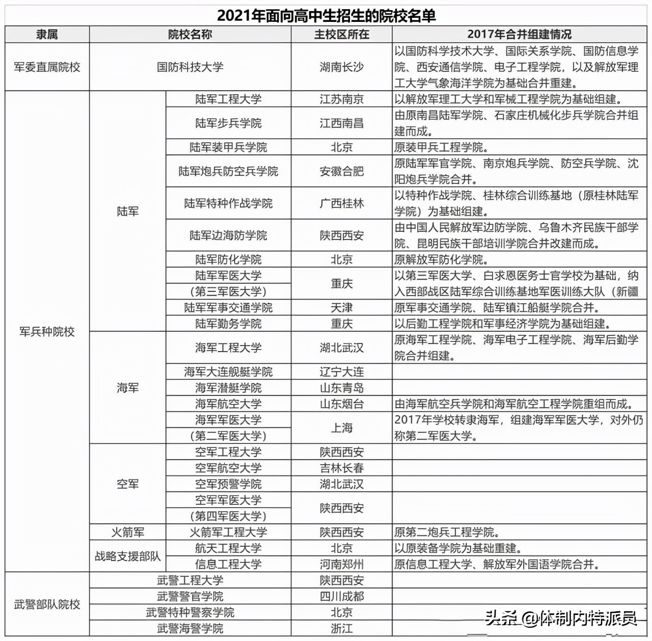
第一,首先介绍一下高中毕业生可报考的27所军校。
按照官方发布的2021年军校招生名单,包含国防科技大学,以及陆军、海军、空军、火箭军、战略支援部队和武警部队所属的军校。
1、国防科学技术大学。2017军改,在国防科大、国院关系学院、国防信息学院、西安通信学院、电子工程学院、解放军理工大学气象海洋学院等基础上进行了整合,实力进一步提高。校本部位于湖南长沙,正军级规格,由中央军委直属管理。
军改前,该校为副战区级。虽然规格有所降低,但该校仍然是面向广大高中生的军校天花板。
2021年,国防科技大学在全国30省市内招生,面向普通高中毕业生,共计招收2400名本科学员。其中:男生2259人、女生141人;理科2346人、文科54人。
招生计划较多省市的分别为:四川116人,湖南177人,湖南114人,安徽102人,河南144人,江苏102人,福建105人,河北102人,山东166人。
国防科技大学
2、陆军所属10所军校,副军级规格。陆军在各军种中的体量最大,所以陆军所属院校,也是招生人数最多的。
分别有:陆军工程大学(南京)、陆军步兵学院(南昌)、陆军装甲兵学院(北京)、陆军炮兵防空兵学院(合肥)、陆军特种作战学院(桂林)、陆军边海防学院(西安)、陆军防化学院(北京)、陆军军医大学(重庆)、陆军军事交通学院(天津)、陆军勤务学院(重庆)。
陆军工程大学
10所军校里,陆军工程大学的层次最高。2017年军改,该校以解放军理工大学、军械工程学院主体和重庆通信学院、工程兵学院、武汉军械士官学校为基础调整组建。2021年,该校面向25个省(市、自治区)招收普通高中毕业生计划806名(生长军官学员),其中男生786名、女生20名。
3、海军所属5所军校,副军级规格。
分别有:海军工程大学(武汉)、海军大连舰艇学院(大连)、海军潜艇学院(青岛)、海军航空大学(烟台)、海军军医大学(上海)。
海军军医大学
海军院校里,实力最强的当属海军工程大学。
曾获得国家最高科学技术奖的中国科学院院士、中国肝胆外科之父吴孟超,是该校的知名校友。
4、空军所属4所军校,副军级规格。
分别有:空军工程大学(西安)、空军航空大学(长春)、空军预警学院(武汉)、空军军医大学(西安)。
空军院校里,实力最强的当属空军工程大学。
空军工程大学2021年招生计划(北京)
5、火箭军所属1所军校,副军级规格。
火箭军工程大学(西安)。
6、战略支援部队所属2所军校,副军级规格。
航天工程大学(北京)、信息工程大学(郑州)。
2017年军改时,战略支援部队成立。伴随着部队成立,其下属以上两所2军校。
其中,航天工程大学的前身为成立于1978年的中国人民解放军装备学院,2017年以原装备学院为基础重建为航天工程大学,建有军事学、工学、理学、管理学等覆盖航天高技术及战略支援关键领域的综合性学科专业体系。
航天工程大学
而信息工程大学,则在新一轮军改时以原中国人民解放军信息工程大学、中国人民解放军外国语学院为基础组建。
7、武警部队所属4所军校,副军级规格。
武警工程大学(西安)、武警警官学院(成都)、武警特种警察学院(北京)、武警海警学院(宁波)。
2021年面向高中生招生的院校名单
第二,再说一下其他的17所军校。
1、国防大学(北京),副战区级规格。军改前为正战区级,军改后降格。国防大学重点担负培养指挥干部的任务,是高级任职教育的一所综合性联合指挥大学。
2017年军改时,原国防大学、石家庄陆军指挥学院、南京政治学院、西安政治学院、解放军艺术学院、后勤学院、武警政治学院和装备学院部分单位合并,组建成新的国防大学。所以,国防大学的实力得到大大增强。毕竟,类似石家庄陆军指挥学院、南京政治学院、西安政治学院等学校,改革前就已经是响当当的军内高校了。其中,石家庄陆军指挥学院甚至被称为中国的“西点军校”。
国防大学虽然降格为副战区级,但其主官一直为正战区级配置,属于高配。
2、军种指挥学院,共5所,正军级规格,军改未降级。
分别为:陆军指挥学院(南京)、海军指挥学院(南京)、空军指挥学院(北京)、火箭军指挥学院(武汉)、武警指挥学院(天津)。
军种指挥学院的任务与国防大学类似,只是侧重培养本军种指挥干部而已。
空军指挥学院
3、军种勤务学院,共3所,副军级规格。
分别为:海军勤务学院(天津),空军勤务学院(徐州),武警部队后勤学院(天津)。
特别指出的是:陆军勤务学院(重庆),是面向高中生招考的。刚才已经提到了,海军、空军和武警部队的勤务或后勤学院,没有针对高考生招录。
4、陆军航空兵学院(北京),副军级规格。
主要任务是培养陆军航空兵中级政治指挥人才,陆、空军直升机飞行员和陆军航空工程机务干部。
5、空军哈尔滨飞行学院、石家庄飞行学院、西安飞行学院,共3所,副军级规格。
主要承担培养具有飞行驾驶技术,初步具备航空兵部队指挥、管理能力的初级指挥干部任务。
6、士官学院,共4所,正师级规格,军改未降级。
分别为:海军士官学校(蚌埠)、空军通信士官学校(大连)、火箭军士官学校(潍坊)、武警部队士官学校(天津)。
可以看到:没有设立独立的陆军士官学校。涉及陆军士官招生,已经纳入陆军工程大学下属的士官学院。









