武汉大学哲学学院(2021考研)
武汉大学简介
截至2015年9月,武汉大学共有5个一级学科被认定为国家重点学科,共覆盖29个二级学科,另有17个二级学科被认定为国家重点学科;6个学科为国家重点(培育)学科;36个一级学科被认定为湖北省重点学科;拥有42个博士后流动站。
截至2014年4月,武汉大学共有43个一级学科具有博士学位授予权,248个二级学科专业具有博士学位授予权(含临床医学、口腔医学2个专业学位博士和47个自设博士专业),58个一级学科具有硕士学位授予权,硕士学位授权学科专业342个(含31个专业硕士学位和62个自设硕士专业)。
2013年,在教育部学科评估中,武汉大学4个一级学科排名中国第一,总数排名中国第6位;9个学科排名中国前三位、14个一级学科排名中国前五位、23个一级学科排名中国前十位。2013年,武汉大学11个学科领域进入ESI(基础科学指标)排行世界前1%,其中化学学科进入世界前100名,排名第97位。
2018年5月,获准开展学位授权自主审核。
优势学科一览
世界一流学科建设学科(10个):理论经济学、法学、马克思主义理论、化学、地球物理学、生物学、测绘科学与技术、矿业工程、口腔医学、图书情报与档案管理
国家重点学科(5个,一级学科):理论经济学、生物学、水利工程、测绘科学与技术、图书馆、情报与档案管理
国家重点学科(17个,二级学科):马克思主义哲学、中国哲学、金融学、环境与资源保护法学、国际法学、马克思主义基本原理、中国现当代文学、中国古代史、世界史、基础数学、凝聚态物理、无线电物理、分析化学、地图学与地理信息系统(地理学下二级学科)、计算机软件与理论、口腔基础医学、社会保障
国家重点(培育)学科(6个):宪法学与行政法学、思想政治教育、中国古代文学、法语语言文学、空间物理学、内科学(心血管病)
武汉大学在一流学科入选和第四次学科评估上的成绩十分耀眼,位于“中部九校”的顶端位置,和“华东五校”综合性大学对比起来也相差无几。因为武大合并的水利电力大学及测绘科技大学并非完全门类的工科大学,在各自的学科领域内非常优秀,
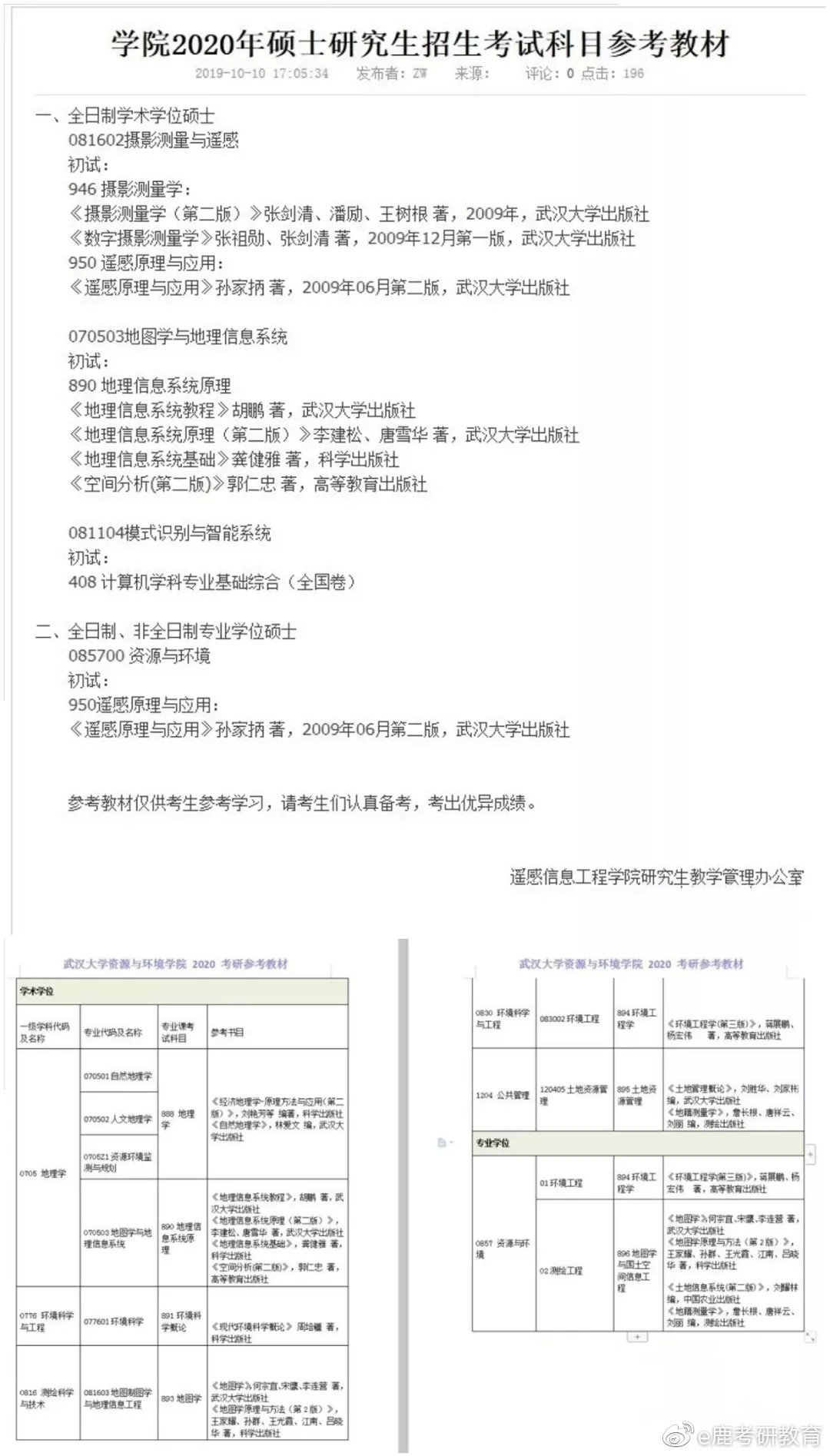
招生专业目录
各专业报录比
专业介绍(部分)
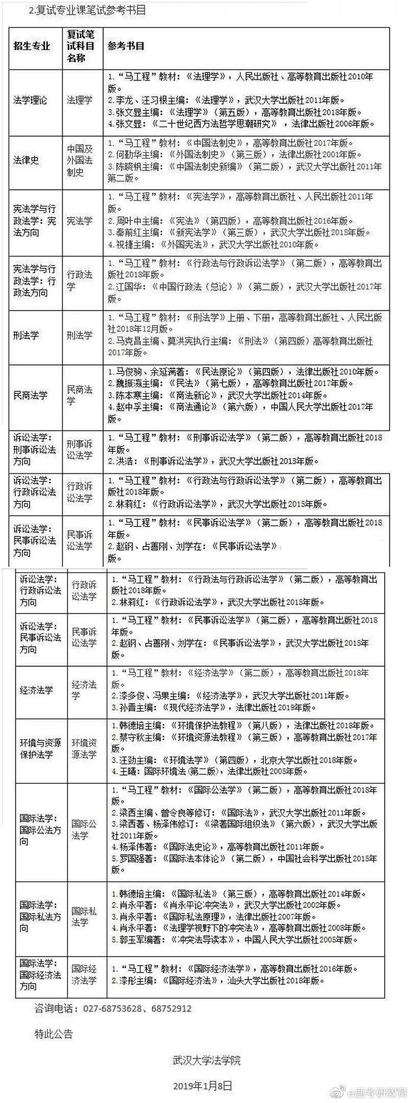
法学
武汉大学法学院是国家首批法学一级学科博士学位授权点,法学学科源远流长,是中国法学界著名的“五院四系”成员之一,2017年获批法学“双一流”建设学科。
法学院于2003年获批国家首批法学一级学科博士学位授权点。有2个国家级重点学科(国际法学和环境与资源保护法学),1个国家重点(培育)学科(宪法与行政法学),1个博士后流动站。2008年获批湖北省重点一级学科,其中国际法学获批湖北省优势学科,环境与资源保护法学、宪法与行政法学为湖北省特色学科。2个教育部人文社会科学重点研究基地(国际法研究所、环境法研究所)。参加了国家“211工程”1—3期的建设;国际法所作为牵头单位被批准为“985工程”哲学社会科学创新基地项目和法学院获准国家“985三期”正在建设的项目。
总而言之,无论是谈论中国名校,还是法学名校,都无法绕开武汉大学。1979年恢复法律系,1986年成立法学院经过三十多年的恢复重建与发展,武汉大学法学院已成为中国法学教育与研究的一方重镇。
新 传
学校现有43个一级学科具有博士学位授予权,243个二级学科专业具有博士学位授予权,347个学科专业具有硕士学位授予权,博士后科研流动站32个,博士生导师1200余人,硕士生导师2400余人。近年来,报考学校硕士研究生人数和研究生招生总数居于全国高校前三名。据统计,武汉大学公派出国人数在全国高校中名列第三,其中公派到法国留学人数名列第一。
武汉大学新闻与传播硕士培养具有扎实理论基础,并适应特定行业或职业实际工作需要的应用型高层次专门人才。其方向为:01新闻学
02广播电视
考试科目具体是:① 101思想政治理论② 202俄语或203日语或204英语二
或240法语或241德语
③ 334 新闻与传播专业综合能力
④ 440 新闻与传播专业基础
经 管
武汉大学经济与管理学院师资实力雄厚,专业优势突出,学生就业很好。初试专业课考试科目为818经济学基本理论“819宏微观经济学”,考题不难,但由于保研人数太多,导致总分要求高。另外,公共课单科分数高,近两年,英语、政治单科线60分,数学、专业课单科线100分。
复试录取线很高。2019年,复试线390分,要想顺利进入武汉大学学习,初试成绩应该在400+以上。导致分数高的原因有:一是招生人数少、二是专业课不难。在复试中无论是专业课笔试还是面试都重点考查考生对专业理论及相关知识的掌握是否扎实、深厚和宽广,是否具备本专业硕士研究生入学的基本要求。对本科院校没有歧视。
文 学
文学院研究生招生专业有文艺学、中国古代文学、比较文学与世界文学、中国现当代文学、写作学、语言学及应用语言学、汉语言文字学、对外汉语教学、中国古典文献学、汉语国际教育十个专业。除汉硕外,其他专业均为学硕专业。
考研初试分数起伏较大。16年文学类初试分数线高至375分,,2017年分数线下滑到370分。2018年文学类的统招人数与2017年相同,但分数下降为365分,变动不大。19年,文学、语言录取分数线又经历了一个变化年,文学、语言初试线高达380、390,单科线均为60、120。
2020年 文学院总计划招生125人,计划保送63人,计划统招62人。今年取消非全日制招生,整体规模平稳,计划保研名额占比50%,比去年实际录取的保研占比下降约10%。传统文化研究中心古代文学专业预计招生2-3人,报考古代文学方向的同学可根据自己情况选择是否报考。
生 科
生命科学学院历史悠久,可以追溯到1893年武汉大学建校之初设立的培养博物学人才的格致学部,1922年成立生物学系,1992年成立生命科学学院。经过历代师生员工的努力,学院已发展成为学科门类齐全,综合实力较强,在国内外有较大影响的研究型学院。
依托国家基础科学人才培养基地和国家生命科学与技术人才培养基地招生培养,50%左右学生在校期间出国交流学习,10%左右学生可遴选进入本硕博贯通培养。毕业生80%左右在国内外著名研究机构和高校继续深造,学生培养质量享誉海内外,许多毕业生已经成为生命科学各领域的领军拔尖人才。
信息管理
武汉大学信息管理学院是我国历史最悠久、规模最大的信息管理教育与研究机构,前身是创建于1920年的武昌文华大学图书科。
信息管理学院设有7个博士学位点和8个硕士学位点和4个专业硕士学位点,两个一级学科博士学位授权点(图书情报与档案管理,管理科学与工程。其中管理科学与工程是与经济管理学院等合作建设的),两个博士后流动站(图书馆、情报与档案管理,管理科学与工程)。图书馆学、情报学两个学科分别被批准为国家重点学科。
总的来说
武大不是大家所认为的文科学校,其他一塌糊涂。武大是老武大加两所工科211大学和湖北医科大学合并的,当前武大仅仅看工科综合实力,也只是弱于国内部分985工科大学,甚至强于很多工科211大学的工科综能力,在综合性大学中工科力量除了第一梯队,文理社科一直是不错的,综合能力很强大。
最后备考中有任何问题随时找e鹿考研









