大学教育(抢建大学)
城市发展离不开人才,人才发展离不开高校。长期以来,各大城市将吸引人才作为发展的首要目标,而高校作为人才输送的“永动机”,“抢大学”在某种程度上比“抢人”更具战略价值。
尤其在一些经济发达的城市,争抢好大学,已经俨然成为一场没有硝烟的战争。据不完全统计,目前广州、深圳、苏州、杭州、青岛、济南等城市,在建大学至少有30所。而苏州在近两年表现强劲,在新建大学方面发挥其经济、地理优势,取得阶段性进展。
抢建大学,苏州真的很着急
近年来,苏州市积极引进多所知名高校在苏办学,西北工业大学、西交利物浦大学先后在苏新建校区。省内高校的领头羊,南京大学、东南大学也选择到苏州“开疆辟土”。据不完全统计,仅近两年,苏州签约在建的高校就有11所。苏州在建大学这件事上,是真的着急了。
2020年12月8日,苏州和南京医科大学签约,南京医科大学姑苏学院揭牌;
2021年2月5日,苏州和东南大学宣布签约合作共建校区,计划到2025年苏州校区拥有4500名在校生;
2月27日,苏州和山东大学、南京医科大学签约,南京医科大学姑苏创新研究院揭牌,南京医科大学—山东大学苏州生殖医学协同创新中心同步落地;
2月28日,苏州和河海大学签约,在相城区共建河海大学苏州研究院、苏州研究生院;
4月22日,中国中医科学院大学正式签约落户吴中临湖,这是苏州首个国字头大学本部院校,建成后将拥有至少5000名在校生。
苏州抢建大学的日程安排紧锣密鼓……除了签约不断,苏州在新建大学的进程上也有史上最严的“KPI”,中国中医科学院大学4月签约落户苏州,9月即实现160名在中国中医科学院研究生院苏苑校区(过渡校区)学习生活,预计2022年9月实现正式招生的目标。此外,西北工业大学太仓校区、苏州大学未来校区已于2021年9月正式启用,西交利物浦大学太仓校区预计于2022年交付使用。
最强地级市迫切需要摆脱“高教洼地”
作为中国最强地级市的苏州,今年上半年GDP实现1.07万亿元,苏州的经济是很多省会城市都无法超越的存在,然而,高校资源是苏州的一块洼地。江苏省15所“双一流”高校中,南京占了12所,苏州仅有苏州大学一所一流学科建设高校。
不止是苏州,深圳也面临着同样的问题。城市发展媲美北上广,在高等教育方面却严重落后,至今无一所“双一流”。近年来深圳在高教方面动作频繁,为之不惜砸下重金。2020年,深圳高等教育经费投入预算超过200亿元,投入规模仅次于北京、上海。按照深圳相关规划,2025年深圳市大学总数将达到20所。
对于苏州、深圳等经济强市而言,之所以花大力气投入高校建设,都有着直截了当的现实诉求——补教育短板,填“高教洼地”。
作为一线城市、经济“万亿城市”。“双一流”大学资源匮乏,这与其经济实力、人口总量、城市吸引力等是不匹配的,原来的高等教育布局结构,已经无法满足对当地社会经济发展的支撑。
抢大学,抢的实际是人才。随着城市竞争进入新阶段,在大学上“吃亏”的经济强市们愈发深刻认识到,要保持经济持续增长,新兴产业的崛起,离不开人才支撑,顶级的高等教育资源才是“抢人”的终极利器。尤其是在很多高校大市纷纷出招留住本地大学生的情况下,更需要培育属于自己的一流大学。
名城名校的深度融合
名城带名校、名校促名城。根据2021年苏州市政府发布的《政府工作报告》,苏州将进一步促进名城名校深度融合,支持本地高校提质发展。加快南京大学、中国科学技术大学、西北工业大学等高校在苏建设,推动独立学院转设工作,引进更多优质高校资源落户苏州。
除了引进知名大学建设新校区,苏州还与省内外高水平大学、科研院所布局重大科技创新平台、研究院等。据不完全统计,近两年苏州与厦门大学、南京医科大学、山东大学、河海大学、中国农业科学院等大学科研院所完成签约共建。
“十四五”时期,苏州还将加快推动中国科学技术大学苏州高等研究院、清华苏州环境创新研究院、同济大学张家港市无人系统智能监测联合研究中心、西北工业大学太仓长三角研究院、中科院上海硅酸盐研究所苏州研究院等建设,力促形成一批创新源动力。
一方面支持本地高校做大做强,另外一方面积极引进高水平大学。不难看出,建名校、引资源的教育强市战略,正成为苏州坚定的发展目标。
苏州新建大学新布局
国字头大学落户苏州
2021年4月22日,苏州市政府与中国中医科学院签署全面战略合作协议,中国中医科学院大学签约落户苏州吴中区,这是苏州首个“国字头”大学本部院校。
图片来源:苏州市人民政府
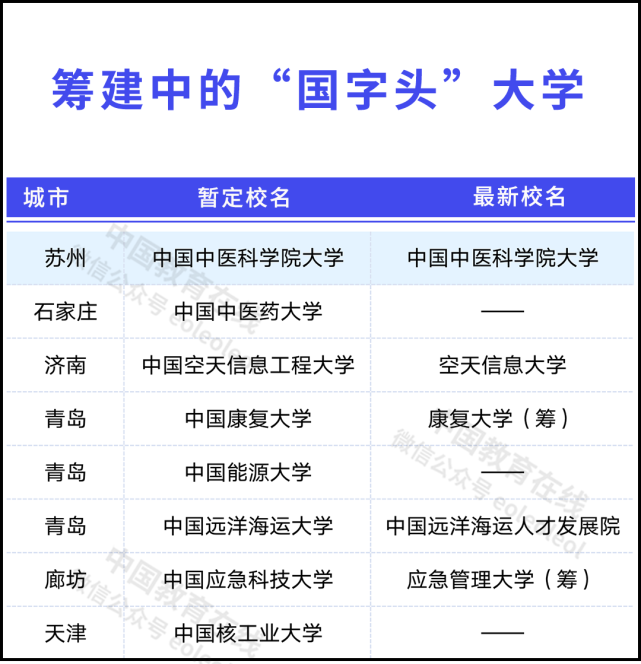
“国字头”大学审批严格,“中国”字样不可轻易使用在高校校名中,2020年8月31日教育部印发《高等学校命名暂行办法》,明确规定高等学校名称中使用地域原则上不得冠以“中华”“中国”“国家”“国际”等代表中国及世界的惯用字样。
据不完全统计,在全国筹建的高校中,至少有8所曾传出消息要冠以“中国”字样,但在近期的最新动态中,“中国空天信息工程大学”“中国康复大学”等已经去掉了“中国”二字。所以,“中国中医科学院大学”审批通过显得愈加珍贵。
从公开报道来看,至少有山东、浙江等省市加入了中国中医科学院大学的争夺之战,苏州突破重围“抢”到中国中医科学院大学,与当地政府的大力支持、苏州的城市竞争力和其吴门医派的中医文化和资源分不开的。
现如今,中国中医科学院大学落地苏州,得到了教育部、国家中医管理局的大力支持,苏州市高起点规划设计,高质量推进建设,7月21日,苏州市委副书记、市长李亚平调研中国中医科学院大学建设推进情况时指出,建设中国中医科学院大学是贯彻总书记关于中医药工作重要指示的战略举措,高度契合党中央、国务院对中医药事业和高等教育改革的要求。要积极抢抓中国中医科学院大学落户苏州市的重大机遇,进一步提高思想认识,协同发力,全力保障项目顺利推进。
中国中医科学院大学选址于太湖园博园,学校建设后将设置中医学、中西医结合、中药学三个主干学科,以全日制研究生学历教育为主体、以全日制本科学历教育为基础,培养高起点、少而精、广兼容的中医药高层次人才。学校将满足至少5000名在校生,其中本科生700名,硕士生2200名,博士生2100名。2021年9月,中国中医科学院共有研究生新生539名,其中160名在中国中医科学院研究生院苏苑校区(过渡校区)学习生活。
北“北影”南“苏影”
除了引进高校,苏州在自主建设高校方面也没有停滞不前。今年2月,江苏城市论坛推文《江苏一地级市筹建新大学,直接对标北京电影学院》提到,苏州将整合苏州大学应用技术学院资源,积极筹建“江苏(或苏州)电影学院”,形成“北北影、南苏影”的布局。
“江苏(或苏州)电影学院”的筹建基础苏州大学应用技术学院位于昆山市周庄,昆山经济相对发达,但高等教育资源却比较贫乏,目前仅拥有两所高校,即昆山杜克大学和苏州大学应用技术学院。这两所高校一所为中外合作大学,一所为独立学院,若无意外,“江苏(或苏州)电影学院”将成为昆山市第一所真正意义上的公办本科院校。
根据江苏省政府印发的《江苏省国民经济和社会发展第十四个五年规划和二〇三五年远景目标纲要的通知》,“重大文化设施项目”中提到,建设江苏传媒学院,筹建江苏戏剧学院。与此同时,西浦·光线电影学院的建设也在江苏扬州市如火如荼的进行中,也就是说,江苏省目前筹建的影视艺术类高校共有四所。
江苏(或苏州)电影学院、江苏戏剧学院、江苏传媒学院、西浦·光线电影学院的到来,将填补留白已久的江苏影视传媒领域高校,江苏省的电影、文化事业将会进入大发展时期。
从“抢人”到“抢大学”,每个城市都想通过“抢建大学”快速提升高等教育质量,对于好大学的争夺已经俨然成为一场没有硝烟的战争。苏州作为长三角亿万城市,成为高水平大学异地办学的热门城市。支持本土高校建设、积极筹建高水平新大学,苏州高等教育发展“急速前进”,即将走上快车道。









