长安大学贴吧(西安部分高校终于发布了放假通知)
近日西安市的不少高校都开启了返乡的政策,未央区1月16日起就能够分批地离校了,长安大学已经确定了学生可以回家并且已经发出了初步的政策,西交、西工大也放出信号会放假,也有部分学生因为回去要隔离21天放弃了想要回家的念头!不过也有学校非常暖心帮助学生协调隔离政策,比如西安医学院!
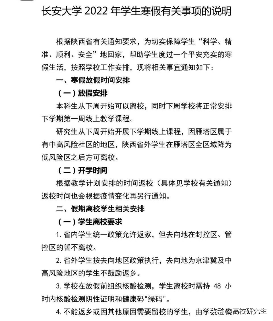
长安大学发布了初步的放假通知,西工大确定会放寒假!
从长安大学公布的初步放假通知来看,本科生从1月17日开始就可以离校了,不过研究生因为雁塔区还没有成为低风险地区所以还无法返校,必须要等到雁塔区全区都成为低风险之后学校报备之下才能离校!不少长安大学学生对此还是非常满意的,学校在积极推进学生放寒假的!
西安交通大学目前还没有明确什么时候能够离校但是也在摸排学生的返校目的地等相关信息,应该是在为后面制定离校政策做准备,同时西安交大还专门上线了摸底系统,学生们还是非常高兴的,看到了离校的希望!
西北工业大学也是如此,老师明确了放寒假还是会放的,离校的条件就是全区是低风险才能申请放假,目前学校也在开展研究政策和摸底!
总体来看,西安市的高校已经在积极地为学生离校做好准备,只待学校所在地区降为低风险之后马上就开展离校的相关安排,不少学生也十分的高兴!
部分学生咨询了返乡政策后选择留校!
西安市的高校都在积极地推进学生返乡,保障学生能够回家过年,但是部分省份的政策却使得不少西安市高校学生非常犹豫是否要返乡!
一名学生咨询了返乡的政策,被告知回去的话要自费去酒店隔离14天,一天都需要240块,这样的话回去一趟3300元,并且隔离14天之后就到除夕了,过年也玩不了几天说不定就要回学校了!这还是放假放得早的,一些学生放假再晚一点可能过年都要在酒店隔离!你会选择回去吗?
一名学生咨询却被家乡工作人员劝返,干脆都不准西安大学生回家,并且再打电话就打不通了,这样的情况可能不会是少数!因此最后很大概率会有较多的西安高校学生只能选择在学校过年了,确实太不容易了!
部分高校的做法非常暖心!
不过也有部分学校做得非常不错,比如西安医学院,其学生放假了然后学生返乡如果被当地要求隔离的话可以给学校打电话,学校负责和当地协调,保证学生可以选择居家隔离,可谓是相当暖心了!这样的高校为了学生能够顺利返乡也是花费了很大的心思,因此也被学生盛赞!
西安高校非常多因此组织如此多学生返校也是一件不容易的事情,希望每名学生都能开开心心过年,不管是学校、学生都不容易!你会选择返乡吗?欢迎在评论区留言!









