中国传媒大学录取分数线(中国传媒大学2021年高考文化录取分数线)
中国传媒大学是教育部直属、双一流、“211工程”重点建设大学。被誉为“中国广播电视及传媒人才摇篮”、“信息传播领域知名学府”。
中国传媒大学2021年高考分省分专业文化录取分数线(文史理工、物理历史、综合改革、提前批小语种、国家专项、中外合作)、艺术类专业录取控制分数线、艺术类本科招生计划、专业录取办法(按专业排名、按综合分排名、按文化比值排名)已经公布!
数据来源中国传媒大学官网,艺考视界小编进行整理,仅供文化艺考生参考。
中国传媒大学2021年录取分数线(文史类)
2021年文史类录取分数线
中国传媒大学2021年录取分数线(理工类)
2021年理工类录取分数线
中国传媒大学2021年录取分数线(历史类)
2021年历史类录取分数线
中国传媒大学2021年高考录取分数线(物理类)
2021年物理类录取分数线
中国传媒大学2021年录取分数线(综合改革)
2021年高考录取分数线(综合改革)
中国传媒大学2021年录取分数线(提前批小语种)
2021年高考录取分数线(提前批小语种)
中国传媒大学2021年高考录取分数线(国家专项)
2021年高考录取分数线(国家专项)
中国传媒大学2021年高考录取分数线(中外合作)
2021年录取分数线(中外合作)
中国传媒大学2021年艺术类本科专业录取分数线
中国传媒大学2021年艺术类专业招生计划
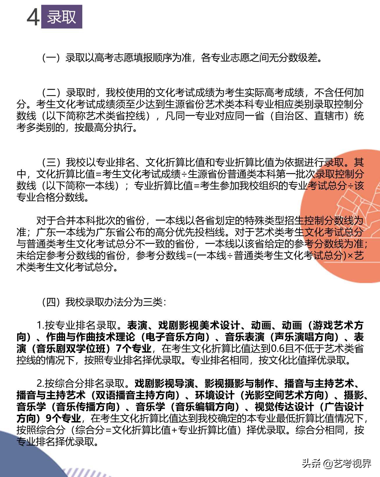
中国传媒大学2021年艺术类专业录取办法
(按专业排名、按综合分排名、按文化比值排名)
中国传媒大学简介
中国传媒大学是教育部直属“一流学科建设高校”,“211工程”重点建设大学,“985优势学科创新平台”重点建设高校,也是教育部高等学校新闻传播学类专业和动画、数字媒体专业教学指导委员会主任委员单位。学校始建于1954年,2004年8月由北京广播学院更名为中国传媒大学。
中国传媒大学设有6个学部、21个学院,84个本科专业;拥有7个博士后科研流动站,8个一级学科博士学位授权点,19个一级学科硕士学位授权点,11个专业硕士类别;新闻传播学、戏剧与影视学两个学科入选国家“双一流”建设学科。2个国家重点学科,1个国家重点培育学科;教职工1969人,双聘院士3人;全日制在校生16000余人,其中普通全日制本专科生10000余人,博士、硕士研究生5000余人。
收藏+关注,备用时所需,或许对你有用!
感谢你的阅读!
上一篇:武汉轻工大学财务处(罕见)
下一篇:浙江大学经济学院(吕诗雨)









