云南民族大学研究生官网(云南民族大学近三年调剂信息汇总)
云南民族大学(Yunnan Minzu University)坐落于中国云南省昆明市,是教育部、国家民族事务委员会与云南省人民政府共建的综合性省属重点大学,云南一流学科建设高校,入选教育部“卓越法律人才教育培养计划”、国家民委双语人才培养基地、中国政府奖学金来华留学生接收院校,为博士学位授予单位。
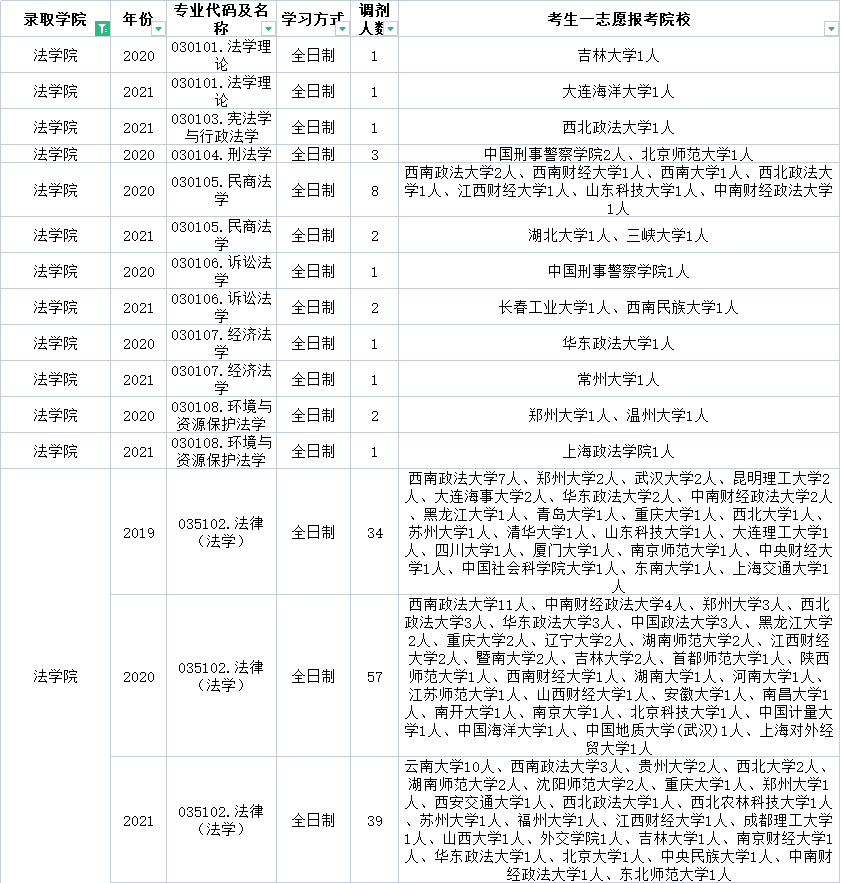
以下数据由往年各高校拟录取名单分析得出,往年调剂录取分数(调剂最低分、中位分、最高分、调剂考生录取名单)、初试/复试参考书目、考生一志愿报考院校、最新调剂信息在研新生考研天眼查看!
注:调剂人数比较多的专业往年调剂信息的参考价值比较大,可以从中分析调剂难度
电气信息工程学院
法学院
管理学院(会计学院)
化学与环境学院
教育学院
经济学院
澜湄国际职业学院(职业技术学院)
马克思主义学院
民族文化学院
民族医药学院
南亚东南亚语言文化学院(国别研究院)
社会学院
数学与计算机科学学院
体育学院
外国语学院
文学与传媒学院
艺术学院
云南省民族研究所(民族学与历史学学院)
政治与公共管理学院
中印瑜伽学院(国际太极学院)
调剂方法
步骤一:了解往年调剂录取分数详情,确定往年调剂过去考生的最低分、最高分、中位分,结合自身成绩情况确定调剂该院校的可能性,将调剂院校初次可分为保底院校、稳定院校、冲刺院校,判定规则如下:
我的成绩小于调剂录取最低分=冲刺院校
我的成绩在中位分上下=稳定院校
我的成绩大于调剂最高分=保底院校
注:主要用于调剂名额较多院校,个别调剂名额除外,这种不确定性较大
步骤二:结合院校调剂可能性重点核对目标院校最新调剂名额及调剂政策限制点,调剂的时候是需要同时满足目标学校专业招生报考及调剂的政策要求,可通过招生简章/招生目录/调剂公告/电话咨询/往年经验等多方面来核查,其中调剂政策限制点主要有以下几个方面:
1、学历形式限制【主要体现在招生简章及招生专业目录】
(1)同等学力-同等学力考生限制点比较多,需要重点关注招生简章及目录、调剂最新政策
(2)业余学习方式。比如业余函授和成人自考本科的考生。
2、学校等级(本科学校+报考学校)
学校等级部分主要是指报考学校、本科学校,有些学校在调剂的时候是分别会对其有所限制,比如本科学校/报考学校否是985工程/211工程/双一流工程/学科排名等级,我们在调剂的时候尤其是需要关注这些点。
3、专业(报考专业+本科专业)
(1)报考专业一致或相同相近
(2)本科专业一致或相同相近
注:有些院校需要同时满足以上要求,信息比较透明的院校会直接标注报考专业/本科专业要求
4、初试成绩
(1)总成绩要求不低于XXX分数
(2)其中单科成绩要求不低于XXX分数注:有些院校需同时满足以上要求
5、考试科目
(1)初试统考科目要求考试科目一致、或者难度更高的科目,接收但需要加试科目
(2)专业课要求考试科目一致、或者难度更高的科目,接收但需要加试科目
注:有些院校需同时满足以上要求
步骤三:根据已筛选出的院校确定重新确定调剂院校难度,然后整理出该校该专业的复试考试科目及考试方法,结合各等级学校考试科目情况及自身情况,最后确定复试科目准备方向,从而最终确定填报志愿的院校,这里有三个建议:
建议一:优先选择各难度等级考试科目相同或相近的科目的院校
建议二:优先选择复试科目与本人初试考试科目的相同或相近的院校
建议三:优先选择本科学习比较好并且有把握的复试科目相同相近的院校
步骤四:结合调剂系统打开时间、复试时间确定个人调剂系统填报方案,同时最多可以填报三个平行志愿。
以上就是云南师范大学的调剂信息分享。祝大家复试+调剂顺利,成功上岸!加油!
(如果有想看的学校的调剂信息,欢迎在评论区留言~)
上一篇:西安科技大学图书馆(陕西最)









