中国c9大学名单(我国院校被分为8个等级)
你上学的时候听过我国的大学还分等级吗?大部分学生在读书的时候,只知道一本二本的区别,老师和家长常常耳提面命,要考上本科未来才有出路,所以学生对于学校的认知停留在本科和专科的区别,大学毕业走向社会,很多学生才听说,原来还有985,211,双一流,甚至我国的大学在等级划分上还不止一种分法。
我国大学在等级划分上实际上有两种方法,一种是按照行政等级进行划分,其中包括了副部级院校,厅局、副厅局院校和民办高校,像副部级院校则是学生口中的985以及国防科技大学,厅局级院校则是包括了211高校以及32所副部级院校之外的一本和二本,副厅局院校则是包括了高职专科,独立院校和民办学校不被列入行政等级,这种划分方法很多家长不太了解。
大部分家长对于学校的划分是“十流”大学,其中的一流大学则是985,二流大学则是211,三流大学则是知名大学11所,四六大学实则较好的大学院校30所,一直到十流大学,指的是成人院校456所,但这些不够普及,有一个划分等级则更简单,就是我国高校一共被分为八等,能考上4等的学生,未来的发展基本不用愁,考上4等学生就很牛了,我们一起来看看。
我国院校被分为8个等级,C9联盟位列榜首,考上四等的学生就很了不起
我国目前把院校分为8个等级,按照录取分数,办学特点,综合实力等划分,第一档则是学生们熟知的C9联盟,以清华,北大,浙江大学,中国科学技术大学,复旦大学,上海交通大学,南京大学,西安交通大学,哈尔滨工业大学,俗称C9联盟,这些学校均是成果显著,也称列为第一档,算是实至名归,学生要是考上第一档,估计家人也会放鞭炮庆祝。
位于第二等的学校有23所,基本上是每个省份的高校,比如武汉大学,吉林大学,同济大学等等,同样是985高校录取分数也不低,学生考上这样的学校,未来毕业不用愁。
第三档的院校则有7所,中央民族大学,东北大学为首的院校,不算顶尖但也绝不差,有的高校是以前位于我国前五,如今没落成了第三等,不过在这几所大学读书的学生,未来就业市场叶很吃香,基本上各大国企也都会去这些院校招聘。
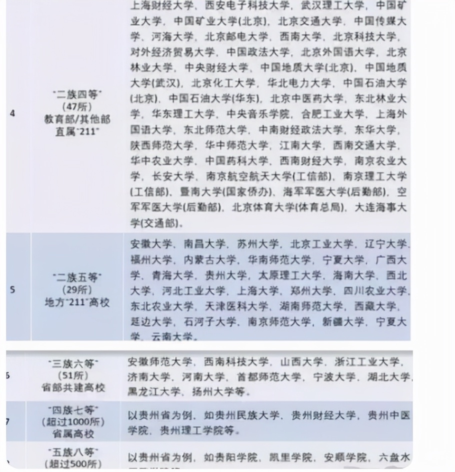
位于第四等的院校有47所,以西南大学,北京交通大学为首,均是教育部和其他部门直属的211学校,学生只要踏实努力,考上的概率还是不低的,学生考上第四等便很了不起了,未来的发展也是基本不用愁,毕竟211学生的发展前景还是十分不错的。
第五等则是29所地方性的211学校,全国范围内名气不错,算是学生想冲击名校的兜底选择,第六等则是51所省部共同建设院校,第七等则是省属重点建设大学,第八等则是三本院校,基本上6,7,8这三等均是企业口中的双非院校,学生在高考的时候,也许察觉不到名牌学校到底哪里好,但当毕业走向社会,无论是考公,考研还是就业,都会面对一个残酷现实,都很在乎第一学历,所以学生还是尽量努力考到名校。
学生要早点意识到名校的重要
家长也要经常帮助学生早一点了解各学校的差异和名牌学校的优劣处,而不是只是单纯强调学校好,要让学生亲身体会到名校的好处到底在哪里,比如在假期带学生参观一下北大清华这些名校学府,让学生坚定一下自己的内心,很多学生在本科毕业选择考研985,绝大多数原因是为了圆自己一个名校梦,但家长为何不好奇,为什么要在本科毕业的时候圆名校梦呢?
并不是学生高考考不上一流大学,只是很多学生在当时心智不成熟,更没意识到一流大学到底有哪些好处,等到意识到的时候只能考研了,所以学生还是要早点对这些高校做了解,才能早点定下目标,进入一所名校读书,不仅意味着未来更好就业,在本科阶段的学习也会增长见识。
上一篇:河北农业大学排名(河北)









