福建农林大学东方学院(大学更名)
日前,福建省信访局在人民网领导留言板回复网友问题时提到:福建工程学院“更名大学”通过了省高等学校设置评议委员会评审,得到了省政府支持,并已向教育部申请。
网友提问:
您好,早在2019年就福建工程学院已经申请更名,想问一下目前该高校更名进展及计划。
福建省信访局回复:
您留言反映“关于福建工程学院更名”的事项。福建工程学院进行了调查处理。据福建工程学院调查了解,福建省委、省政府及有关部门高度重视和支持学校发展,2019年,学校申报“更名大学”通过了省高等学校设置评议委员会评审,得到了省政府支持,并已向教育部申请,目前更名大学的进校考察时间待教育部确定。感谢您对教育事业发展的关心与支持!
据悉,2019年9月,受福建省教育厅委托,福建省高等学校设置评议委员会专家组对福建工程学院申报更名为福建理工大学进行了实地考察。专家组认为福建工程学院具有鲜明的办学特色和较高的办学水平,福建工程学院申请更名为福建理工大学,是进一步提升办学水平,建设以工为主、理工融合、多学科协调发展的高水平应用型大学的需要。福建工程学院顺利通过省高等学校设置评议委员会对学校申报“更名大学”的考察评审。
福建工程学院位于福州,2002年福建建筑高等专科学校与福建职业技术学院合并升格为福建工程学院。2013年获批硕士学位授权单位、增列为福建省重点建设高校,2018年入选福建省示范性应用型本科院校、福建省博士学位授予培育单位、福建省一流学科建设高校。现有6个硕士学位授权一级学科、9个硕士专业学位授权点。土木工程和材料科学与工程2个学科进入“2021软科中国最好学科排名”全国前50%,计算机科学与工程学科进入2021“软科世界一流学科排名”301~400,在上榜的中国高校中,位列第73。
前段时间,在厦门市政府印发《厦门市“十四五”教育事业发展专项规划(2021-2025年)》(简称《规划》)中,曾提到推动厦门理工学院更名为“厦门理工大学”。
那么,你认为福建工程学院和厦门理工学院这两所省级重点建设高校,哪所会更快更名“大学”呢?一起到评论区说说你的理由,顺便一起投个票吧~
大学校名是一块招牌
也是一种象征
关于高校更名的话题
一直是热度不减
据不完全统计,2000年至今,我国已有超过600所高校进行过更名。其中,校名变更次数在两次及以上的高校,不下百所。
近两年多来,全国至少近40所高校官宣将争取更名为“大学”。其中我省高校有四所。
闽江学院和福建工程学院两所高校的更名计划已经提上议事日程,而厦门理工学院和泉州师范学院两校的更名计划也将展开。
↓↓↓
2020年5月份,教育部印发《关于加快推进独立学院转设工作的实施方案》,要求到2020年末,各独立学院需要全部制定转设工作方案。
此前我省已有这些
独立学院转设
2015年,福州大学阳光学院更名为阳光学院,成为福建省第一所由独立学院转设的普通本科高校。
同年,获批转设的还有厦门工学院。
2018年12月,福建师范大学闽南科技学院获批转设为闽南科技学院;
教育部关于同意福建师范大学闽南科技学院
转设为闽南科技学院的函
2019年6月,福建农林大学东方学院获批转设为福州工商学院。
教育部关于同意福建农林大学东方学院
转设为福州工商学院的函
今年5月
教育部曾公示:
25所独立学院转设为普通本科高校
“
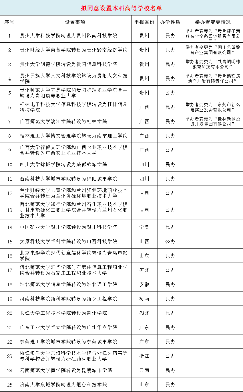
关于拟同意设置本科高等学校的公示
根据《高等教育法》《普通高等学校设置暂行条例》《普通本科学校设置暂行规定》和《关于加快推进独立学院转设工作的实施方案》等法律法规政策规定,经第七届全国高等学校设置评议委员会专家考察和评议,并经党组会审议,拟同意贵州大学科技学院等25所独立学院转设为独立设置的本科学校,现将学校名单等信息向社会公示。
公示时间为2021年5月17日至5月28日。公示期内,如有不同意见,请本着实事求是的原则,通过邮寄或电子邮件等方式实名反映。我们将对反映问题进行调查核实,并为反映人保密。
通信地址:北京市西单大木仓胡同37号教育部发展规划司;邮编:100816
传真:010-66020442
电子邮箱:ghsszc@moe.edu.cn
附件:拟同意设置本科高等学校名单
教育部发展规划司
2021年5月17日
”
教育部拟同意设置本科高等学校名单
新闻多看点
大学和学院有何区别?
据了解,从学院到更名成为大学,听起来只是两个字的更改,其实背后承载着几代人的毕生愿景。据悉,学校要从学院更名为大学,教育部有非常严格的条件。
目前,学院与大学的区别主要有办学规模方面、学校与专业方面、师资队伍方面、教学与科研水平方面、基础设施方面等多个方面的要求,并不是想改就能改。从学院改名到大学,也是对学校水平的一种认可。
在办学规模方面:
学院:要求全日制在校生在5000人以上。
大学:要求全日制在校生在8000人以上,在校研究生数不低于全日制在校生总数的5%。
在师资队伍方面:
学院:专任教师中具有研究生学历的教师数占专任教师总数的比例应不低于30%,具有副高级专业技术职务以上的专任教师人数一般应不低于专任教师总数的30%。
大学:专任教师中具有研究生学位的人员比例一般应达到50%以上,其中具有博士学位的专任教师占专任教师总数的比例一般应达到20%以上。
在学科与专业方面:
在人文学科(哲学、文学、历史学)、社会学科(经济学、法学、教育学)、理学、工学、农学、医学、管理学等学科门类中,学院应该有1个以上学科门类作为主要学科,而大学则应该有3个以上学科门类作为主要学科。
为什么都想更名?
学校改名是学校在发展改革的一种体现,目前中国的高校更名,主要有这几种类型:
由学校、职业技术学院更名为学院,基本上是从专科升为本科的学校。
由学院更名为大学,包括一些很有名的学院,也觉得学院名字不“高大上”,希望更名为大学;比如北京广播学院改名中国传媒大学、北京钢铁学院改名北京科技大学,虽然名字改了十几年,但熟悉的人还叫"广院"、"钢院"。
独立学院和母体学校脱钩,独立成为民办学校更名。
学校想摆脱某些传统行业形象,流行的有“铁道”改“交通”、“水产”改“海洋”、“地质”改“工程”、“钢铁”改“科技”……就算以前没有冷门词汇的,也要往热门词汇上贴,比如财经、经济、理工等等。
向更大的地名靠拢。以市为名的高校改成以省为名,如岳阳师范学院更名湖南理工学院;就算不能以省为名,也至少得改成半个省,比如烟台师范学院改名为鲁东大学;乃至试图以大区为名,无法以大区为名则以大区变体为名,如河北联合大学更名华北理工大学,吉林师范学院等校合并后更名北华大学。
有一些民办大学会尽力抹去民办的影子。比如江西蓝天学院2012年更名为江西科技学院,泉州泰山航海职业学院2013年更名为泉州海洋职业学院。
当然,很多学校更名还是有自己的想法。以我省为例:
从2020年起,我省普通高校招生普通类本科一批、本科二批合并为本科批,而这个时候,是大学还是学院,对考生填报志愿都会有一定的影响。比如上述提到的厦门理工学院、福建工程学院、闽江学院等高校,本身是本二院校,但是有部分专业在本一招生。在本一本二合并后,且更名为大学后,对于考生来说,自然归类到本一批,相应的,这些高校录取分数将水涨船高。
(记者综合人民网领导留言板、教育部网站及海峡教育报)
编辑 / 制作:林晓婷
审核:林忠锦 罗小春
下一篇:全国前十大学(一网打尽)









