祥明大学(韩国留学)
留学资讯、留学咨询
你想知道的都在这
关注一番
2022年3月入学批次已经开始陆续公布简章啦~本科的招生工作部分学校甚至已经结束招生了,屏幕前的你不要再犹豫啦~
目前还有很多同学由于没有韩语成绩,还在等待10月的topik考试,那么如果参加了10月的考试,等到11月25日出成绩,有哪些学校还能赶得上申请呢?
让我们来看一下22年3月本科入学有哪些学校开设了2批或者3批招生吧~~
成均馆大学
>>一批申请:2021.08.30-09.10
>>二批申请:2021.11.08-11.26
韩国外国语大学
>>一批申请:2021.08.09-09.03
>>二批申请:2021.10.11-11.26
崇实大学
>>一批申请:2021.08.30-09.10
>>二批申请:2021.11.22-12.10
祥明大学
>>一批申请:2021.10.05-10.19
>>二批申请:2021.12.01-12.15
淑明女子大学
>>一批申请:2021.09.15-09.30
>>二批申请:2021.11.10-11.17
>>二批申请:2022.01.05-01.12
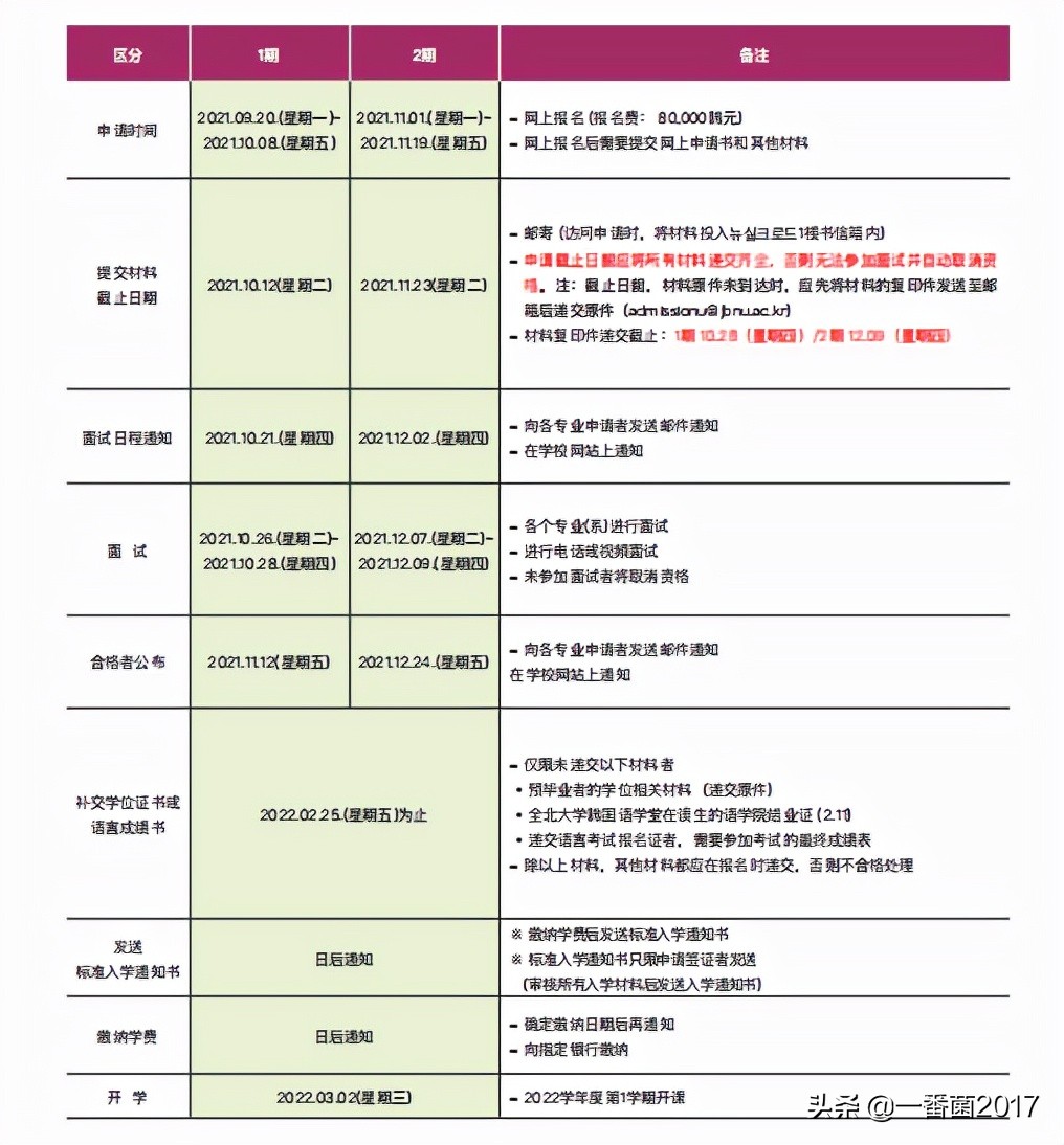
全北大学
>>一批申请:2021.09.20-10.08
>>二批申请:2021.11.01-11.19
目前还有很多学校的简章未公布,如果有最新简章一番菌后续还会及时为大家更新,欢迎同学们持续关注~想要申请22年3月的同学们千万不要再犹豫啦,有意向的同学欢迎咨询我们哦!
END
免责申明:本站所发布的文字与图片素材为非商业目的改编或整理,版权归原作者所有,如侵权或涉及违法,请联系我们删除,如需转载请保留原文地址。









