裴刚 同济大学(最近两个大瓜看中国的科研制度建设)
最近有两个大瓜让我对世界有了新的看法。
饶毅实名举报中科院院士德勤员工举报德勤审计放水关于这两个问题,我们做下简单的背景介绍
饶毅是谁?
根据百度百科:
饶毅,男,1962年出生于江西省南昌市,著名生物学家 ,教授、博士生导师 ,首都医科大学校长,北京大学校务委员会副主任、理学部主任、生物学讲席教授,北大麦戈文研究所创始所长,北大-清华生命科学联合中心创始主任,北京脑科学与类脑研究中心,创始主任 。
饶毅于1978年-1983年,在江西医学院学习并获学士学位;1983年-1985年,在上海第一医学院(现复旦大学上海医学院)念研究生(导师张安中教授);1985年-1991年,在美国加州大学旧金山分校神经科学专业学习并获博士学位;2007年-2013年9月,任北京大学生命科学学院院长;2016年4月,任北京大学理学部主任。2018年4月,任西湖大学创校校董会成员。2019年6月,任首都医科大学校长。
饶毅长期从事分子神经生物学研究
对于饶毅性格最深刻的评价,来自于他的好朋友,同样是著名学者的施一公的文章《君子饶毅》。
我对饶毅的第一印象是:有点不务正业、喜欢多管闲事。
饶毅在美国时,曾写了一封长信给美国的生物化学与分子生物学会ASBMB,他说在ASMB一百多年的历史中,很少有亚裔的领导层,其主办的学术刊物,也没有亚裔主编和副主编。
正是在饶毅的“刚正面”之下,华裔科学家王小凡教授,获得了JBC副主编的职位。
不仅如此,饶毅为了改变中国生名科学研究生教学落后的现状,联合上海生科院,一起推动并创建了一课程叫BIO2000。
所以在美国的中国留学生中流传这样一句话:天不生饶毅,万古如长夜。
这话虽然有点夸张,但也表达了学生们对饶毅所作所为的崇拜与感激。
然而最近,饶毅似乎突然站到了中国科学界的“对立面”。
饶毅在自己的公众号“饶议科学”中实名举报中科院院士裴刚。
裴刚是谁?
裴钢,1953年12月11日出生于辽宁沈阳,细胞生物学家,中国科学院院士、发展中国家科学院院士,同济大学前校长 。
1970年裴钢参加工作;1978年进入沈阳药科大学学习,先后获得学士、硕士学位;1991年获得美国北卡罗莱纳州立大学博士学位;1992年至1995年在美国杜克大学进行博士后研究;1995年3月回国并担任中国科学院/德国马普学会青年科学家小组组长;1996年获得国家杰出青年科学基金资助;1999年当选为中国科学院院士;2000年至2007年担任中国科学院上海生命科学研究院院长 ;2007年至2016年担任同济大学校长;2018年担任上海市欧美同学会会长 。
裴钢主要从事细胞信号转导及其调控机理的研究 。
在裴刚所有的岗位中,有一个名头特别有趣--中科院道德委主任。
也就是说,审核学术不端的委员会的负责人,就是裴刚。
饶毅向裴刚领导的道德委员会,举报了裴刚。
这分明就是向体制开战。
饶毅赢了的话,裴刚个人有问题。
饶毅输了的话,体制可能就有问题了。
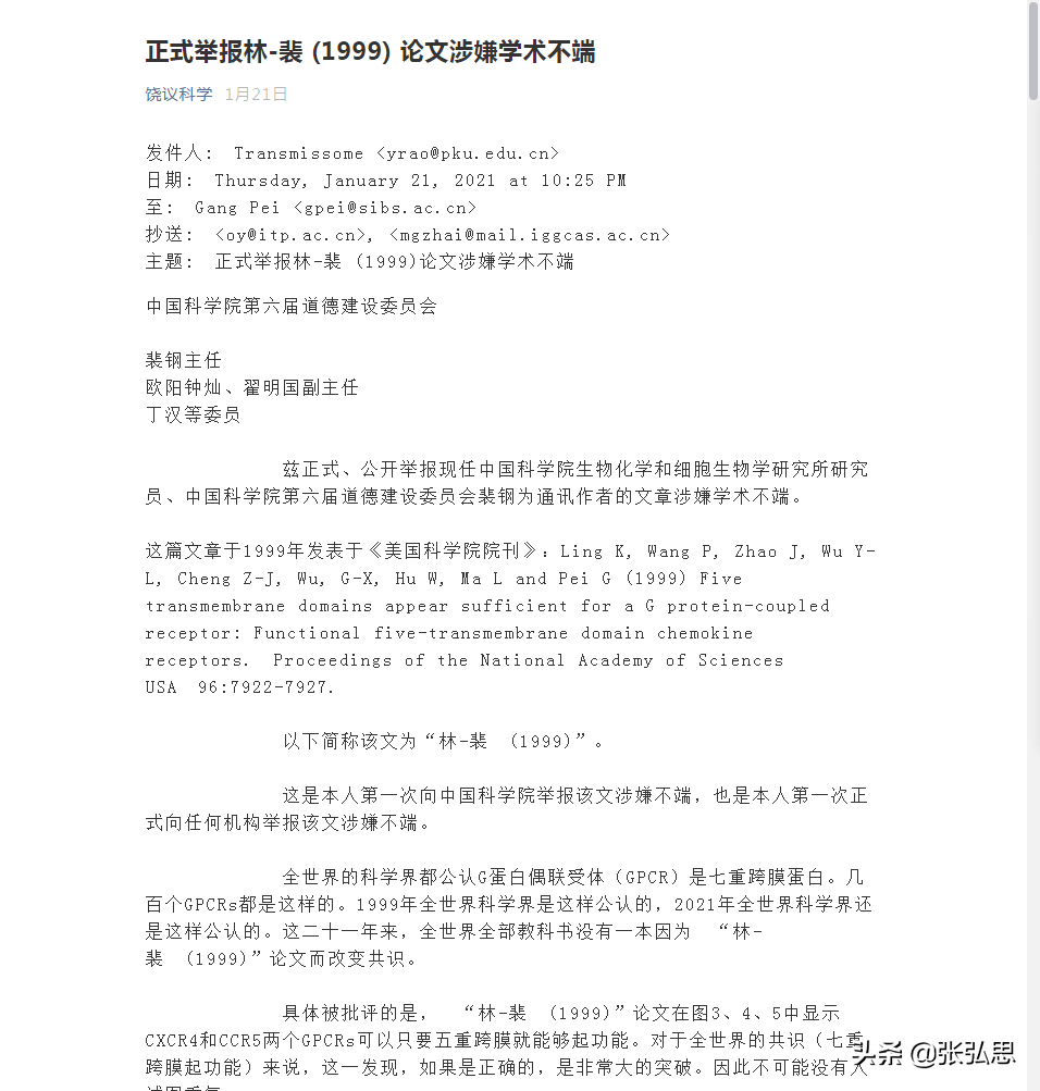
文章题目叫:正式举报林=裴(1999)论文涉嫌学术不端
主要内容是质疑裴刚作为通讯作者的一篇论文,涉嫌数据造假。
饶毅的逻辑很简单,这篇文章中的实验不能被重复。
上一次有位中国科学家被质疑实验不能重复,结果是论文被撤稿。
河北科技大学的韩春雨靠这篇数据有问题的文章,拿到了2亿经费支持,再被质疑造假后,河北科技大学发布了调查结果:韩春雨不存在主观造假。
这其中的曲折,恐怕了解国情的同学们都应该明白了,一地鸡毛,不再多讲。
跟韩教授的问题一样,林-裴(1999)的问题在于,这篇文章中所提出的论点,如果能被证明是对的,都是“诺奖级”的研究。简单说就是:吹牛吹大了。
而很多论文造假的目的,可能仅仅就是为了博士毕业或者评个职称,涨一点点工资而已。
但论文造假的“大恶”恰恰在于,这种日常生活中大家习以为常的操作,在科学界就会导致无数的经费和时间损失。本来能用在更重要研究上的资源,却被白白浪费了。如同林-裴(1999)这篇文章,就浪费了饶毅的实验试剂和学生的时间。本质上,这都是纳税人的钱。
如果抢劫1万就是犯罪,那么动辄数亿的经费损失,是不是更大的犯罪呢?
其实这篇1999年的裴刚学生写的文章,是否有问题,已经不是饶毅和裴刚争议的重点。
因为上个世纪的学术界,在有限的科研能力和学术圈较低的媒体参与度下,恐怕没有瑕疵的论文并不多。
饶毅的诉求也很简单,希望裴刚能站出来,承认错误,用自己独特的身份来肃清整个中国科学界。
可裴刚似乎并不想做这件事。
毕竟,这等同于与整个中国科学界直接对立。
当然,海外的学界造假也非常普遍,不过被检举后,一般都有让学术界能够接受的调查。
比如日本的STAP细胞学术造假事件。
2014年初STAP成果刚刚公布时,整个全球科学界为之震动:这不仅是一天连发两篇论文在《自然》杂志上(甚至《科学》杂志当时也为此发表了评论文章),更因为若成果为真,将改变整个干细胞界的现状,乃至全人类的未来。而该科研论文的第一作者,日本年轻的女性科学家小保方晴子更被国人冠以“日本国宝”、“日本居里夫人”这样如此殊荣的称呼。
“这一重大发现不仅会引起许多学术界的动荡,而且有可能最终成为人类治疗疾病的革命性技术。”——这段文字就是当时《科学》评论开篇热情洋溢的介绍。
虽然论文一发表就引起学界极大震动,一方面带来一片惊叹声,但另一方面也引起部分人的怀疑。争议不仅围绕STAP和两篇论文,也爆出小保方以往论文中就有伪造实验数据、篡改图片的嫌疑。许多顶尖研究者表示他们无法重复出小保方的实验结果,《自然》方面称这一问题已经引起他们的关注。于是接下来事态的发展开始突转急下: 【2月中旬】日本理化学研究所RIKEN和《自然》方面分别就小保方晴子所遭受的学术不端指控开展了相关调查行动。 【3月20日】STAP细胞制备技术的可重复性受到进一步受到质疑,小保方博士论文被爆造假 【4月1日】小保方晴子涉嫌学术不端事件最终调查结果公布 【4月9日】身处漩涡中心的小保方晴子终于现身,在大阪召开了记者招待会,公开道歉但不服调查结论。舆论哗然。 【3 - 5月】日本整肃科学界:小保方事件引发日本学术监管改革 【6月3日】最新检测结果显示,STAP干细胞根本不存在 【7月17日】早稻田大学宣布小保方晴子的博士论文“未达博士标准”,但并不撤销已颁发的博士学位。 【8月5日】一直力挺STAP的小保方晴子导师、被认为有望获诺贝尔奖的干细胞界顶尖专家笹井芳树自杀。 【10月7日】早稻田大学或将撤销小保方晴子博士学位,相关人员牵连受罚 【12月19日】记者会召开,RIKEN宣布STAP细胞实验没有再现,根据这个结果,实验终止。2015年3月将会出最终处理结果。
无独有偶,德勤举报事件,本质上也是守规矩的个体与不守规矩的大多数的挑战。
举报的内容也很简单,举报人列举了他四年间在德勤见到的,审计放水的情况。
而且由于自己的不配合,被同事们排挤的情况。
这件“大瓜”爆出后,人们更多的关注于PPT的质量上,纷纷表示,这PPT做的太有逻辑和章法了。
这样的大众关注点说明,德勤这样的事情,在大家心目中是正常的。
钱学森之问
“为什么我们的学校总是培养不出杰出人才?”
借用陈平先生的观点,钱老的问题是伪命题,但钱老的问题却引出了另外的问题,也就是:中国可以培养出杰出人才,但这些人才在中国的科学圈里,却不能产生优异的贡献。
只要看出国后的科学家在世界科学界的贡献,就知道中国培养的人才,成材率非常高。
这其中,就有同是生命科学圈的年轻科学家-- 山东姑娘颜宁。
饱受诟病的山东应试教育,也能培养出好科学家。
既然人没有问题,有问题的恐怕是制度。
中国科研界的制度问题,被诟病已久。
陈平大胆猜测,这套制度并不能让中国有限的科研资源,给那些真正有能力的科学家。
而拿到资源的好科学家,恐怕很多时候也要屈从于制度,比如裴刚。
如果是这样的话,解决钱学森之问的法宝,就是不断调整这套制度,让优秀的科学家能够拿到更多资源。
至于方法上,是用饶毅的激进对抗,还是裴刚的默默做事,大家只能自己去评判了。
最后,施一公的演讲
我曾看过施一公的一篇演讲。
施一公在台上慷慨激昂地说:当我站在这里时,成吨的暗物质从我身体穿越。
常怀赤子之心。
免责申明:本站所发布的文字与图片素材为非商业目的改编或整理,版权归原作者所有,如侵权或涉及违法,请联系我们删除,如需转载请保留原文地址。下一篇:大学毕业多大(谁说本科生不值钱)









