湖南大学地址(岳麓山下的千年名校)
“麓山巍巍,湘水泱泱,宏开学府,济济沧沧”,大家知道幸幸今天给大家介绍哪个学校了吗?
湖南大学哟!
这个学校可是中国少有的、没有围墙的学校哟~
学校与学科
湖南大学(HUNAN UNIVERSITY),简称湖大,办学起源于公元976年创建的岳麓书院,历经宋、元、明、清等朝代的变迁。
1903年改制为湖南高等学堂,1926年定名为湖南大学,1937年成为国民政府教育部16所国立大学之一。
新中国成立后,中共“一大”代表、教育家李达任新中国第一任湖南大学校长,毛泽东同志亲笔题写校名。2000年,湖南大学与湖南财经学院合并组建成新的湖南大学。
湖南大学位于中国历史文化名城长沙,校区位于湘江之滨、岳麓山下,享有“千年学府、百年名校”之誉。
学校办学历史悠久、教育传统优良,是教育部直属全国重点大学、国家“211工程”“985工程”重点建设高校、国家“世界一流大学”建设高校!
目前,学校设有研究生院和25个学院,学科专业涵盖哲学、经济学等11大门类。
拥有博士学位授权一级学科28个、博士专业学位授权3个、硕士学位授权一级学科35个、硕士专业学位授权26个、本科招生专业62个、博士后科研流动站28个。
①世界一流学科建设学科:化学、机械工程学科
②国家重点一级学科2个:机械工程、土木工程
③国家重点二级学科14个:国际贸易学、分析化学、控制理论与控制工程、环境工程、机械制造及其自动化、机械电子工程、机械设计及理论、车辆工程、岩土工程、结构工程、市政工程、供热供燃气通风及空调工程、防灾减灾工程及防护工程、桥梁与隧道工程
④在第四轮学科评估中:在第四轮全国学科水平评估中,湖大有31个学科上榜,5个一级学科进入A类,它们分别为化学、机械工程、土木工程、工商管理、设计学。

⑤ESI全球排名前1%:2021年1月ESI数据显示,湖南大学ESI国际排名位居455位,国内排名第28位。
化学、工程学、材料科学、物理学、生物与生物化学、环境生态学、计算机科学、数学、社会科学总论9个学科进入ESI排名前1%,其中工程学、化学学科跻身前1‰。
作为“机械四小龙”之一,以土木工程最著名,能与同济大学、清华大学并称为中国土木学科中的“三驾马车”呢!
考研详解
2021年,湖南大学预计招生3900余名全日制硕士研究生,1250余名非全日制研究生,这可是个招生大单位呢!
总共有26个学院,75个专业招生。
1、土木工程学院
该学院设有建筑材料研究中心等10个教学科研机构和学院实验中心、多个重点实验室。
土木工程和交通运输工程 2 个一级学科硕士点, 土木工程一级学科和道路与铁道工程二级学科博士点,土木水利(硕士、博士)和工程管理(硕士)2 个专业学位点,以及土木工程和交通运输工程学科两个博士后科研流动站。
详情见下面2021年的招生目录。


虽然土木是个湖南大学的强院,招生规模还是挺大的,报录比还比较可观。
2020年
2019年

2、机械学院
机械与运载工程学院的前身为1908年兴办的机械科,是湖南大学历史最悠久的院系之一。
学院现设有机械工程、力学2个一级学科,8个二级学科博士点、10个硕士点、4个专业硕士点;机械工程、力学拥有一级学科博士学位授予权和博士后流动站;机械工程学科为国家重点学科、教育部“世界一流建设学科”。
详情见下面2021年的招生目录。

机械工程虽然是湖南大学的王牌专业,但是报录比也还可以,去年20年还扩招了。
2020年
2019年

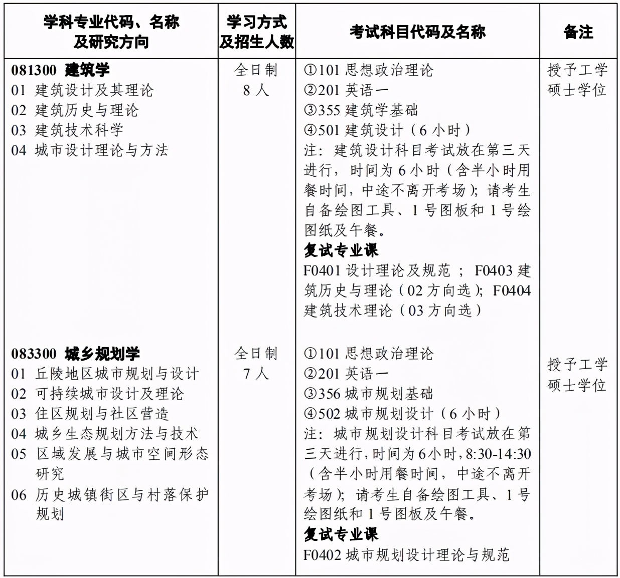
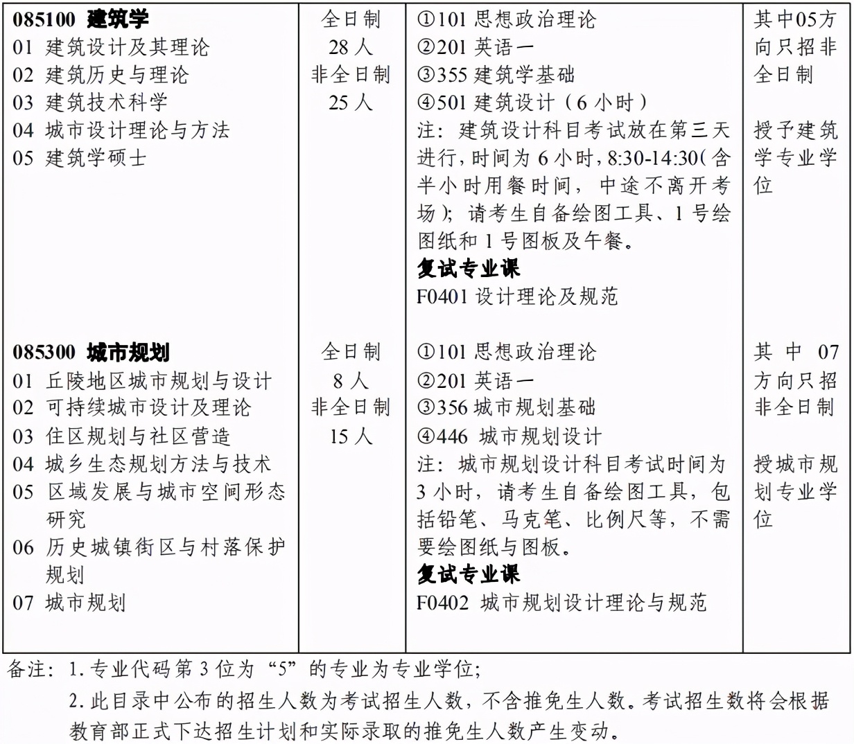
3、建筑学院
湖南大学建筑和规划学科由著名建筑和规划大师刘敦桢和柳士英1929年创办,系我国最早开办现代建筑和规划教学的高等院校之一。
建筑学与城乡规划学是湖南省双一流建设重点学科,我院也是湖南省唯一具有本、硕、博完整学科培养体系的院校。本科和研究生教育均已通过专业评估,2017年全国第四轮学科评估中,建筑学学科与城乡规划学学科均被评为B类学科,全国排名11 位。
详情见下面2021年的招生目录。
建筑学院的招生规模,历年都持平,不过建筑学今年减少的招生人数。
2020年
2019年

因为篇幅有限,其他学院的报录比可以私聊找师姐领取喔~将近十年的都有!
除了报录比外,择校择专业最需要了解的,就是分数线了!
2021分数线可见
学硕:

专硕:

同样,往年的分数线一样私聊领取哟~
校园美景




















明年同学们能看到这样的美景吗!









