研究生算大学生吗(2022研究生迎来新变化)
研究生考试是很多大学生提升学历的必经之路,为了提升自身的学历,每年都有越来越多的大学生在纷纷成为了考研党,就希望能通过考研能找到更好的工作。
眼看2022年考研时间越来越近,为了在研究生考试中拥有更好的成绩,无数考研党都在紧张的备考当中,想要一次性考研上岸,毕竟研究生考试的备考阶段是一段很难熬的经历。
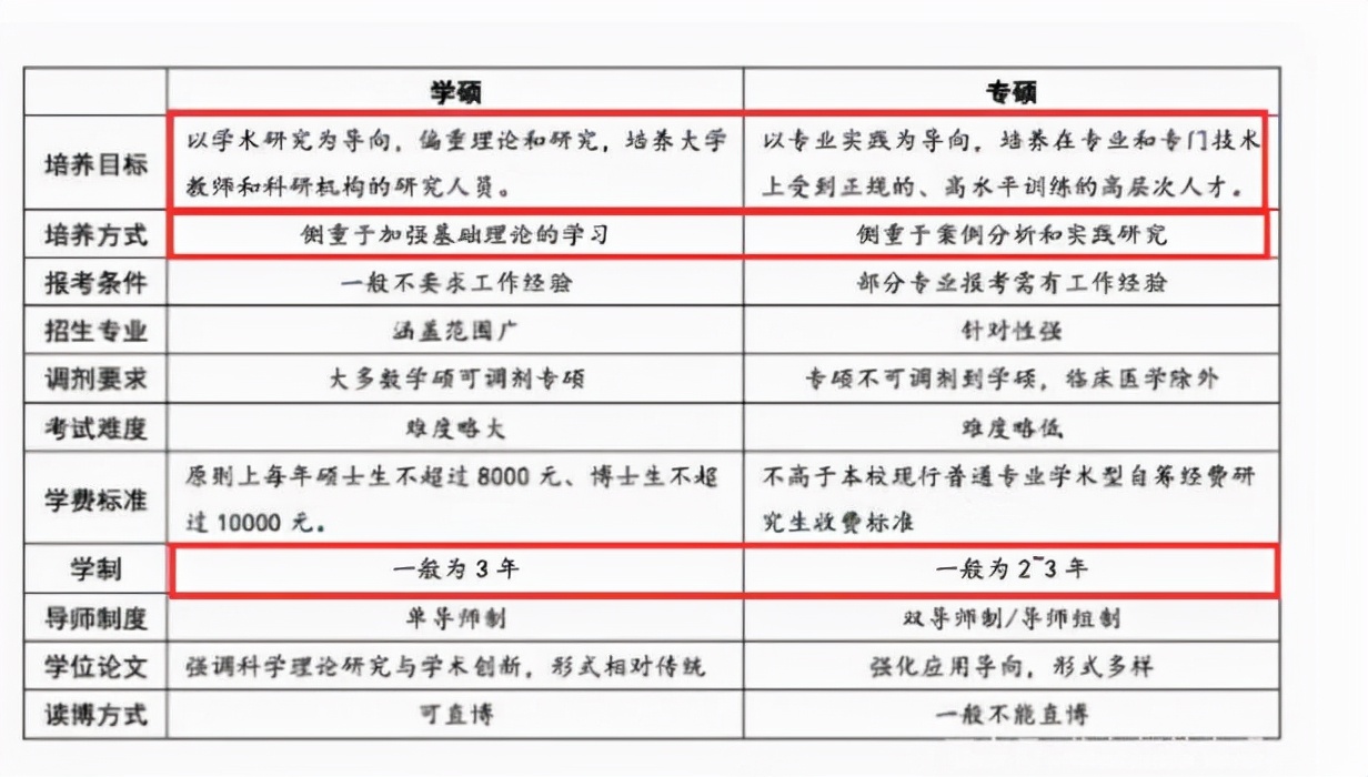
这段时间考研党会将全部的精力放在学习上是在所难免的事情,但在考研之后学生依旧会面对决定人生命运的时刻,研究生阶段的填报志愿。和高考不同的是,在研究生阶段学生还需要涉及对“专硕”和“学硕”时间的选择。很多人都认为学硕的含金量更大,也有一部分认为专硕的发展更好,但其实学硕和专硕之间有很大的差距。
毕业后才知道,学硕和专硕之间的差距有多大?考研党别选错
首先是在考试难度上,学硕的学习更侧重于学术知识,专硕更侧重于实施技巧,所以学硕在考试难度上就会比专硕要难很多,其中英语是非常主要的部分,学硕考察的“英语一”就比专硕考察的“英语二”要难很多,让很多考研党不得不在英语上投入更多的精力。
其次是专硕和学硕培养的目标不一样,学硕侧重学术知识,日常的学习也基本上都是理论上的研究,学校在培养学硕时更侧重将学生往科研人员和大学讲师的方向培养,所以这部分的人也会成为学术上的尖端人才,这也是很多人都想要报考学硕的原因。
而专硕的培养更侧重于技术性学习,主要是为了培养能在工作中创造更大价值的人才,例如会计、金融、律师等等都会更倾向于报考专硕。
但值得注意的是,专硕由于学习的重心更偏向于实践,所以在学费上就会比学硕高很多,如果说学硕的学费基本上在4000到8000元,那么专硕的学费就是万元起步,上不封顶。所以普通学生在报考专硕时要格外注意。
在了解学硕和专硕之间的差距后,很多人都更倾向于报考学硕,毕竟在学费上、在学术上都能得到更多的资源,但随着社会的发展,学硕和专硕之间的差距也发生了改变。
学硕和专硕的差距越来越大,研究生的新变化,将于2022年实施
和往年的考研相比,2022年的考研发生了很大的变化,而最主要的变化就是学硕名额的大幅度减少,很多高等学校在研究生的招生中都取消了以“社会科学学科”为主的学硕名额,打乱了很多考研党的计划,也这样的情况也让学硕和专硕之间的差距越来越大。
其实早在2020年的研究生教育会上就已经提出将研究生的教育偏向职业化,而在今年各大院校取消学硕的行为上来看,未来学硕的名额也会越来越少,专硕的名额会也会越来越多,这就意味着学硕的上岸难度要比专硕的上岸难度更大。
这对于普通家庭的学生来说并不是一件好事,毕竟以后想考上学硕越来越难,考上专硕却没有经济基础。但也让学生对考研更加坚定,在没有第二条路的情况下,学生只能更加努力。
很多学生都在纠结选择专硕和学硕,想要选择含金量更好的选项,但其实学生自身的条件已经帮助学生做好了选择,学生也不需要对此过于纠结。
想要提升学历含金量,学生更需要重点关注专业和学校的选择上
学生想要考研的目的就是提高学历的含金量,但与其纠结选择专硕还是学硕,考研生们不如将更多的时间放在专业和学校的选择上,尤其是在很多学校取消了学硕的情况下,很多学生都需要重新开始选择,但现在改变专业基本上已经不可能了,而改变学校成了唯一的方法。
如果学生能报考名校,自然是报考名校更好,能为学生带来更好的学历背景,但如果学生只能报考普通大学,那么就要根据自身的专业来选择更有优势的城市,从中选择专业性更强的学校,就能为自身带来更有优势的就业资源和教育资源,让学生能更轻松的找到工作。
在本次变化中,很多学硕名额的取消就已经打乱了很多考研党的规划,考研党就需要对自己的专业和学校重新进行选择,希望学生能在仅有的时间中选出更适合自己的学校和专业,就能让自己在毕业后拥有更多的就业机会,个人发展也会更顺利。
今日话题:对于专硕和学硕之间的选择,大家有什么看法?欢迎在留言区内分享自己的观点。
部分图片与文章内容无关,如有侵权,请联系删除。









