黑龙江大学研究生招生信息网(黑龙江大学2020年招生政策详细解读来了)
黑龙江大学已于近日公布2020年本科招生章程,本文主要解析黑龙江大学今年的本科招生章程,且向各位考生及家长介绍黑龙江大学近年的招生变动及专业建设情况。
1. 黑龙江大学招生政策
黑龙江大学是教育部和黑龙江省人民政府共建高校,其主管部门为黑龙江省教育厅。
黑龙江大学除外语类专业外对其他专业无外语语种限制,大多外语类专业要求英语语种考生,部分外语类专业要求英语或俄语语种考生。因部分非外语类专业采用英语或俄语授课,对没有基础的考生来说学习压力较大,在报考这类专业时,考生需谨慎考虑。
该校专业学费及住宿费以黑龙江教育厅等部门下发的收费标准为主,暂时未特别公布。
更多信息请详见《黑龙江大学2020年本科招生章程》。
表 1 黑龙江大学本科招生政策
数据来源:黑龙江大学本科招生网
注:以上仅包含部分招生信息,以上不含特殊类型招生(包括艺术类招生),具体详见黑龙江大学本科招生网。
2. 黑龙江大学招生及专业介绍
由图1可以看出黑龙江大学2017-2019年除理科外,文科和综合改革地区的招生计划均有下降。2019年理科的招生计划较2017年上涨了4.7%。文科和综合改革地区2019年的招生计划分别较2017年减少了4.4%和8.7%。
图 1 2017-2019年黑龙江大学普通批次招生计划
数据来源:黑龙江大学本科招生网
注:1.新高改地区包括:上海、浙江;2.西藏数据缺失。
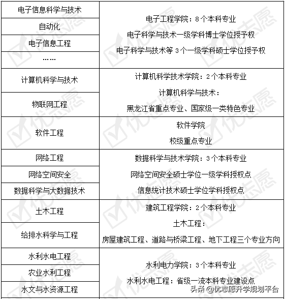
根据黑龙江大学本科招生网站公布的本科专业,共包含27个学院的95个本科专业,表2仅展示部分本科专业,具体本科招生专业以黑龙江大学公布的招生计划为准。
因黑龙江大学不同学院会开设相同的专业,但不同学院的培养模式不同,专业的研究方向也有所不同,如中俄学院、中法学院和经济与工商管理院均开设了金融学专业,中法学院和中俄学院的专业均为中外合作专业,考生在报考时需注意区分。
2020年具体招生专业和招生计划详见黑龙江大学本科招生网,下表仅供参考。
表 2 部分本科专业基本介绍
输入分数推荐能上的大学 ¥360 购买
你的分数能上哪些大学?优志愿志愿卡院校优先/专业优先填报功能一键推荐,赶紧点击上方去看看吧
数据来源:黑龙江大学本科招生网
注:更多招生专业介绍详见院校官方网站。
表3仅展示了黑龙江大学在第四轮学科评估中获得评级为B-及以上的学科,其中外国语言文学的评级为A,学科实力不输部分211和985院校,且该校外国语言文学为省级重点一级学科。考生报考时除自身意愿外,可参考学科建设情况进行报考,为国家级/省/市级重点学科且学科评估等级较高的学科下属专业可作为报考首选方案。
表 3 黑龙江大学学科建设(部分学科)
数据来源:中国学位与研究生教育信息网、黑龙江大学官网。
特别声明:本文为优志愿原创作品。未经著作权人授权,禁止转载和使用,否则将承担法律责任。










