青岛大学机电工程学院(机械电子工程该如何调剂)
考研调剂对于考生而言是一次难得的机会!每年都有很多同学通过调剂最终拿到了研究生的录取通知书!
本文就给大家分享关于机械电子工程专业调剂攻略!觉得有用请点赞吖!
一、机械电子工程专业调剂常识
1、机械电子工程调剂一定要与第一志愿专业相同或者相近,应在同一学科门类范围内。
研新生解读:原则上应在同一个一级学科下,即一志愿报考专业代码与申请调入专业代码前4位应一致,比如一志愿报考080200机械工程、0802J1智能制造工程、0802Z1工业工程、0802Z1工业设计、0802Z1过程设备与机械、0802Z1精密机械及测试、0802Z1现代农业装备工程、0802Z1冶金机械、0802Z1应用力学与工程结构、0802Z1装备智能化及安全工程、0802Z2工业设计、0802Z2流体传动与控制、0802Z2能源机械装备及其自动化、0802Z2汽车运用工程、0802Z2微机电系统、0802Z5汽车电子工程、080201机械制造及其自动化、080202机械电子工程、080203机械设计及理论、080204车辆工程等专业,这些都是可以互相调剂,每个学校调剂的政策和要求不同,需要结合具体的学校具体分析。有些学校会要求本科专业与调剂专业相同或相近,具体的调剂方法可以详看调剂第4部分调剂方法。
2、机械电子工程专业调剂初试科目与调入专业初试科目相同或相近,其中初试全国统一命题科目应与调入专业全国统一命题科目相同。
研新生解读:机械工程一级学科专业初试统考科目一般为政治、数学一、英语一这三门,但仍有部分院校初试科目为数学二、如果是初试科目为数学二的原则上不可以调剂至初试为数学一的院校专业,其中专业课部分一般会是材料力学、机械原理、机械设计这三门中的其中一门或多门,有些调剂学校可能会要求与该校初试考试科目相同或相近,我们在调剂的时候要注意分辨
3、 初试成绩符合调入地区的初试成绩基本要求。
研新生解读:举例说明,第一志愿报考的是A区机械工程专业,如果想要调剂到B区,首先要符合B区机械工程国家线。报考B区机械工程专业,如果想要调剂A区机械工程专业,同时需要满足A区机械工程专业国家线。
4、重点关注目标调剂院校专业往年调剂信息及最新调剂政策
二、接受调剂院校
北京:北京服装学院信息工程学院、北京服装学院中国服饰科学技术研究院、北京林业大学工学院
吉林省:北华大学机械工程学院
河北省:燕山大学机械工程学院
福建省:福州大学机械工程及自动化学院
河南省:郑州大学机械与动力工程学院、中原工学院机电学院
湖北省:武汉大学工业科学研究院、武汉工程大学机电工程学院、湖北工业大学机械工程学院
贵州省:贵州师范大学机械与电气工程学院
甘肃省:兰州理工大学能源与动力工程学院(原流体学院)、兰州交通大学机电工程学院、兰州交通大学机电技术研究所
广东省:广州大学机械与电气工程学院
江苏省:南京理工大学机械工程学院、南京农业大学工学院、扬州大学 机械工程学院
内蒙古自治区:内蒙古农业大学机电工程学院
辽宁省:沈阳理工大学机械工程学院、辽宁工业大学机械工程与自动化学院
江西省:景德镇陶瓷大学机械电子工程学院
上海市:上海应用技术大学机械工程学院、上海应用技术大学计算机科学与信息工程学院
四川省:四川轻化工大学机械工程学院
云南省:昆明理工大学机电工程学院
陕西省:西安工业大学机电工程学院
青海省:青海大学机械工程学院
山东省:青岛大学机电工程学院
重庆市:重庆工商大学机械工程学院
提醒:在筛选确定调剂院校时,一忌“眼高手低”,好高骛远,只关注好学校,对自身实力预判错误,在与高手对决中败下阵来,导致调剂失败;二忌妄自菲薄、缺乏自信,不敢尝试好学校,甚至导致录取院校中均是低于本科院校水平的学校,得不偿失。
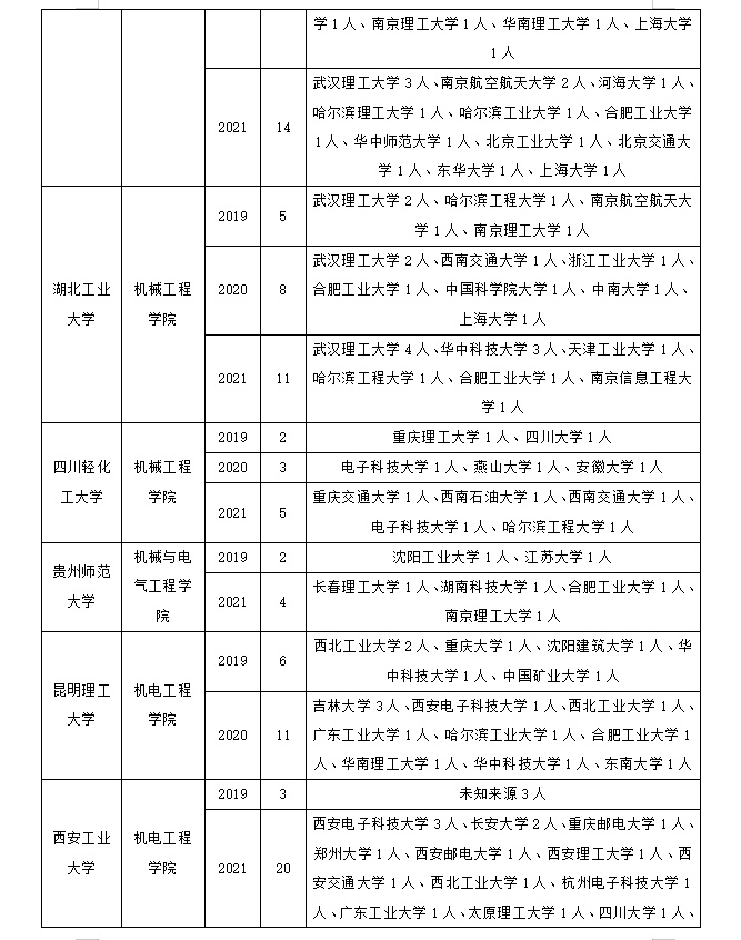
三、往年调剂录取情况
图中考生来源指的是考生的第一志愿报考院校哦~
(该数据来源于研新生调剂信息系统)
(该数据来源于研新生调剂信息系统)
(该数据来源于研新生调剂信息系统)
该数据由往年拟录取名单分析得出,往年调剂录取分数(调剂最低分、中位分、最高分、调剂考生录取名单)、初试/复试参考书目在研新生公主号查看!
四、调剂方法
步骤一:了解往年调剂录取分数详情,确定往年调剂过去考生的最低分、最高分、中位分,结合自身成绩情况确定调剂该院校的可能性,将调剂院校初次可分为保底院校、稳定院校、冲刺院校,判定规则如下:
我的成绩小于调剂录取最低分=冲刺院校
我的成绩在中位分上下=稳定院校
我的成绩大于调剂最高分=保底院校
注:主要用于调剂名额较多院校,个别调剂名额除外,这种不确定性较大
步骤二:结合院校调剂可能性重点核对目标院校最新调剂名额及调剂政策限制点,调剂的时候是需要同时满足目标学校专业招生报考及调剂的政策要求,可通过招生简章/招生目录/调剂公告/电话咨询/往年经验等多方面来核查,其中调剂政策限制点主要有以下几个方面:
1、学历形式限制【主要体现在招生简章及招生专业目录】
(1)同等学力-同等学力考生限制点比较多,需要重点关注招生简章及目录、调剂最新政策
(2)业余学习方式。比如业余函授和成人自考本科的考生。
2、学校等级(本科学校+报考学校)
学校等级部分主要是指报考学校、本科学校,有些学校在调剂的时候是分别会对其有所限制,比如本科学校/报考学校否是985工程/211工程/双一流工程/学科排名等级,我们在调剂的时候尤其是需要关注这些点。
3、专业(报考专业+本科专业)
(1)报考专业一致或相同相近
(2)本科专业一致或相同相近
注:有些院校需要同时满足以上要求,信息比较透明的院校会直接标注报考专业/本科专业要求
4、初试成绩
(1)总成绩要求不低于XXX分数
(2)其中单科成绩要求不低于XXX分数
注:有些院校需同时满足以上要求
5、考试科目
(1)初试统考科目
要求考试科目一致、或者难度更高的科目,接收但需要加试科目
(2)专业课
要求考试科目一致、或者难度更高的科目,接收但需要加试科目
注:有些院校需同时满足以上要求
步骤三:根据已筛选出的院校确定重新确定调剂院校难度,然后整理出该校该专业的复试考试科目及考试方法,结合各等级学校考试科目情况及自身情况,最后确定复试科目准备方向,从而最终确定填报志愿的院校,这里有三个建议:
建议一:优先选择各难度等级考试科目相同或相近的科目的院校
建议二:优先选择复试科目与本人初试考试科目的相同或相近的院校
建议三:优先选择本科学习比较好并且有把握的复试科目相同相近的院校
步骤四:结合调剂系统打开时间、复试时间确定个人调剂系统填报方案,同时最多可以填报三个平行志愿,关于调剂系统填报方法请在公主号研新生考研之家查看。
在此,研新生提醒各位考生在准备调剂的同时,还需开始准备专业课笔试、英语口语、面试等具体内容了,尤其是对一些灵活的问题如你的爱好是什么,为什么选择我们院校,你的特长这些问题考生必须要有一个清晰的认识。
以上就是机械电子工程专业考研调剂的相关信息及经验分享,祝大家复试+调剂顺利,成功上岸!加油!
(欢迎在评论区留言~)









