重庆师范大学校园门户(国家中心城市)
无论是因为奔流不息的嘉陵江,还是因为“红岩精神”和巴渝文化的起源地,亦或是因为麻辣鲜香的火锅,总有一个无法抗拒的理由吸引着人们来到“双重喜庆”之地——重庆,而一所历史悠久、风光秀丽的大学就坐落在这片风水宝地上,她就是重庆师范大学。今天就让我们一起走进重师,感受她别具一格的美吧!
得天独厚的环境之美
——大学之美在于地理环境之美,重庆师范大学独具重庆特色,拥有一片山城雾都风光。
重庆师范大学位于重庆,一座有3000多年文化底蕴,却又开拓创新,充满活力的城市。在浩荡的历史长河中,重庆以其巨大的凝聚力和辐射力,成为古代区域性的军事政治中心和重要的商业物资集散地。
后宝寨
漫步在重庆街头,除了鳞次栉比的高楼,还有很多历史遗迹在这片土地上与现代文化交相辉映。如我国现存体量最大、层数最多的穿斗式木结构建筑之一,后宝寨;冷兵器时代山城防御体系的典范代表,合川钓鱼城;"首批入选中国20世纪建筑遗产"名录的重庆黄山抗战旧址群等。
保留历史底蕴的同时,重庆还紧跟时代,积极创新。近年来,重庆的创新能力得到显著增强:科技进步贡献率达58.6%,综合科技创新水平指数排名跃升到全国第7位、西部第1位;在“世界知识产权组织2020全球创新指数”全球城市创新集群排名中跻身百强;《自然》杂志全球科研指数排名中跻身百强等。
与重庆这座城市一样,重庆师范大学同样底蕴丰富,60余年的历史和文化的积淀,浸润在校园的一草一树、一砖一瓦之中。重师是西部教师教育事业的重要基地之一,办学源于1906年官立川东师范学堂。学校于1986年获批硕士学位授予单位,2003年更名为重庆师范大学,2017年获批硕士研究生推免单位,2018年获批博士学位授予单位。
多年来,一代代重师人在低调中前行,取得了一系列骄人的成绩,学校综合实力不断攀升,学校在学科建设、科学研究、人才培养等各方面取得长足进步,学校排名逐年上升,中国校友会网2016-2021(2015年-2020年)排名逐年提升,从2016(2015年)第258位到2021(2020年)第177位,6年排名提高81位。
如今的重庆师范大学,正向着建设教师教育特色鲜明的高水平综合性师范大学而大步前行!
书香满园的氛围之美
——大学之美在于学习氛围之美,重师是人才济济的书香之地,更是培育师范人才的摇篮。
学习是一件令人愉悦的事情,更何况是在无忧无虑,鸟语花香的重师校园。这里有志同道合的朋友陪伴,还有儒雅倜傥的老师传道授业解惑,更有完备的学科和专业体系加持,能在这样的氛围中度过四年学习时光,无法不让人感叹一声“太美了!”
作为新中国最早创办的高等师范院校之一,重庆师范大学始终秉承“立教无类,以文化人”的办学理念,建立起学前教育、小学教育、中等教育、高等教育、继续教育、职业技术教育、特殊教育和海外华文教育师资培养培训的完备教师教育体系。学校现设有17个二级学院,76个本科专业,涉及到哲学、法学、经济学、教育学、文学、理学等11个学科门类。有国家级一流本科专业建设点13个,市级一流本科专业建设点10个。
其中,数学与应用数学专业是国家首批一流专业,是教育部和重庆市首批特色专业,也是师范类专业中学教育二级国家认证重庆市唯一打样专业;旅游管理专业是 首批国家级一流本科专业建设点,重庆市首个旅游管理本科专业;汉语言文学为国家级特色专业。此外,学前教育、历史学和地理科学等8个专业已通过师范认证。
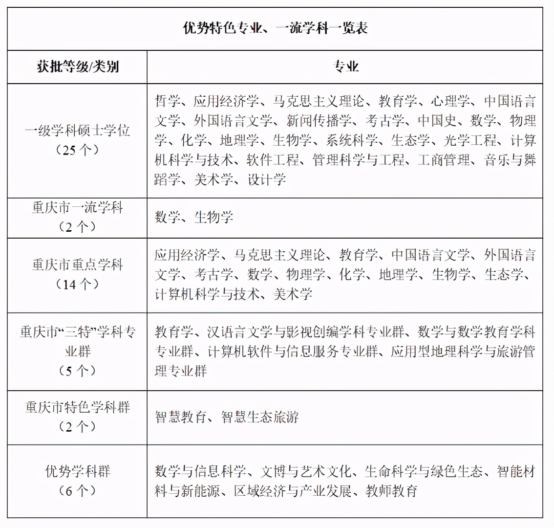
同时,学校拥有1个博士一级学科,25个硕士学位授权一级学科,14个硕士专业学位授权点。有数学、生物学2个重庆市一流学科,14个重庆市重点学科,还坐拥数学与信息科学、文博与艺术文化、生命科学与绿色生态、智能材料与新能源、区域经济与产业发展、教师教育等6大优势学科群。
师资强劲高质量的人才培养,离不开强大的师资力量。重庆师范大学基础教学设施完善,师资力量雄厚,现有职教职工2000余人,博士生导师和硕士生导师800余位,有国际系统与控制科学院院士、国家级特聘教授,有教育部重点人才工程人选、重庆市重点人才工程人选230余人次。其中,18岁考入重师,如今已在重庆扎根40余年的杨新民院士,为推动重庆科学基础建设、学校一流学科建设提供了巨大的助力。
杨新民,重庆师范大学教授,博士生导师,国际系统与控制科学院院士,重庆市科技突出贡献奖获得者和全国杰出专业技术人才。1983年7月本科毕业于重庆师范学院数学系,1988年硕士毕业于重庆大学应用数学系,2002年博士毕业于香港理工大学应用数学系。2016年当选国际系统与控制科学院院士。长期从事数学中最优化理论与方法、广义凸性理论和向量最优化理论等方向的教学与科研工作。2018年,杨新民主持完成的“向量最优化问题的理论研究”项目一举获得国家自然科学奖二等奖,研究成果被多国科学家引用。
依托“硬核”的教学实力以及科研能力,重师学子在各类大赛中捷报频传。近5年来,学生在“挑战杯”“大学生数学建模竞赛”“师范生教学技能竞赛”“大学生艺术展演”等各类重大赛事中获得全国及国际奖项共862项。报考重庆师范大学,你将离优秀更近一步!
欢乐多彩的生活之美
——大学之美在于生活之美,重师犹如一位慈爱的母亲,给每一位学子家一般的温暖。
大学的魅力是多样的,除了领略学习之美外,重师学子们更能在校园生活中找到乐趣,体验到丰富的生活之美。无论是精彩多元的课余活动,还是食宿优越的生活环境,或是方便快捷的出行条件,都能给生活增添不少幸福感,这样大学是谓美矣。
学习之余,重庆师范大学为各位学子提供了众多课外活动,如技活动月、社团活动月、就业活动月、生涯活动周、三春湖论坛、艺术节、新闻宣传活动月、十佳歌手大赛、师范生技能竞赛、非师范生技能大赛、春季田径运动会、趣味运动会、“三好杯”篮球赛及足球赛……每一个舞台都能让学子尽情地展现自己的风采。
重庆师范大学目前已成立近百个社团,致力于增加不同学院间学生的互动,培养学生们积极健康的兴趣爱好,丰富其精神生活。如果你喜欢运动,篮球、网球、排球、羽毛球等任你选择;如果想培养一项兴趣,兰亭汉服、电影协会等待你的加入;还有消防演习、公益事业、志愿者活动……应有尽有,更多精彩,待你体验!
大学城校区宿舍
在住宿方面,重师也不会“亏待”大家,学校的大学城校区、北碚校区学生宿舍实现了空调全覆盖,全天供应热水,晚上不断电,且每层楼均配有公共洗衣机。绝大部分宿舍为四人间,上床下桌,且每间配备独立卫浴,独立阳台,饮水机和空调,校园无线WiFi全覆盖。
身为一所“地道”的重庆高校,学校餐厅的菜品设置既丰富又具有特色,无论是清汤还是麻辣,都能满足你的需要。此外,大学城校区还设有北门商业街和南门商业街,设有餐厅、打印店、文具店、便利超市等,生活十分便利。
全国首个商圈高铁TOD综合体
来到重庆这座自带网红光环的国家中心城市,难免要出去逛逛,重庆师范大学地理位置的优势,在此刻便体现出来。学校目前设有三个校区:大学城校区、沙坪坝校区、北碚校区。沙坪坝校区位于沙坪坝三峡广场,紧邻全国首个商圈高铁TOD综合体,闹中取静;大学城校区享有“离地铁最近的高校”“距喧嚣最远的花园”之美誉,可实现公交车、共享单车、地铁路线多元化的绿色出行方式;北碚校区地处重庆后花园北碚区,生活怡然自得。这样的校园,试问谁不心动?
重庆师范大学的美是丰富的、包容的、充满活力的,想要完全体验她的美还需要你亲自前来。今年九月,就让我们相约重师,伴着初秋的风,一起漫步在重庆师范大学的校园里,让金黄的银杏叶为我们铺路,将这秋日的美好尽收眼底……
获取更多精彩内容,欢迎关注"重庆师范大学本科招生"头条号!
本文素材来自:重庆师范大学官网、重庆师范大学本科招生官微、重庆师范大学校友总会、重师青年、触摸重庆、上游新闻、重庆日报、新华网










