中国名牌大学排名(中国十大名校出炉)
随着我国高等教育事业的发展,一批优质的高校脱颖而出,逐渐成为国内的一流名校,在社会各界形成广泛的影响力,所以大家都喜欢称顶尖的大学为十大名校。
由于国家方面并没有对高校进行统一排名,各所高校之间的实力没有统一衡量的标准,所以关于中国十大名校的排名情况,一直都是备受争议。
即使在百度搜索各类榜单,也基本上是经过人为的修改,很难做到尊重客观事实,毕竟每个修改的人都对自己的母校情有独钟,都希望自己母校的排名更高。
根据各项数据的结果,笔者发现网络中关于中国十大名校的榜单,起码有五个版本,这些版本都有各自的排名依据,笔者觉得还是有一定的可信度,今天我们就来,具体来看一看。
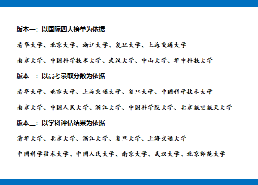
第一个版本就是依据现在国际著名的四大教育机构的加权数据以后,得出的最新综合排名。这份数据非常强调论文的质量、国际声誉以及国际化水平等因素,更是学校在国际影响力的体现。
从实际情况来看,这个高校格局非常稳定,在一定程度上能够反映出当前高校的发展趋势。而第二个版本的中国十大名校,则是体现在高考录取分数线方面,这份数据可能更加适合高考的学生参考。毕竟地域因素、录取人数以及招生策略等,都会影响到最终的分数线。
第三个版本就是根据教育部学科评估的结果,整体来说也更加的客观可信,官方的评估相比于商业机构排行榜,更具有权威性,可能大家也会更相信第三个榜单。
第四个版本则是网络投票的结果,即清华北大、华东五校、中山大学以及北航、同济等10所高校。这些学校都有着很明显的特色,即基本都是位于我国经济发达地区,对学生有着极强的吸引力,特别是在研究生阶段表现更佳。
从国家经费的投入,到学校的现代化建设,还有各所高校在各个领域里面的影响力以及认可度,最终才会得到网络投票的结果。北航和同济属于特色类的高校,正是因为自身专注于优势学科的发展,所以才会在行业里面出类拔萃。
第五个版本就是C9高校联盟以及中国人民大学,这可能是根据20世纪末国家成立985工程时,最早评定的985高校,然后得到的结果。
C9高校联盟对标美国的常青藤高校联盟,主要的高校包括清华北大、华东五校,还有西安交大以及哈工大等。随着中国人民大学的影响力逐渐增强,很多人把C9逐渐升级为C10。
这的排名有点按资排辈,但是按历史的贡献程度来看,哈工大和西安交大都有这样的实力,能够排名前十。即使在如今的国家奖项里面,这两所名校依然能够位列前茅。
总体评价
每个版本的中国十大名校都会有争议,因为每所高校都没有绝对的实力能够占据前十名的位置,通过这些版本的分析,我们应该知道清华北大以及华东五校应该是能够稳居前十。其余的高校都是在增剩余的三个位置。
剩余的高校都是各有特色,都有自己的优点以及短板,很难能够甩开其他的高校,所以基本都是属于同一个梯队,都能够并列称之为前十名的高校。这个格局可能在短时间里面难以改变。
写在最后
以上的五个版本都有不同的侧重性因素,所以只能够反映高校某个方面的实力,通过五个版本的对比,相信大家对顶尖高校的认知会有更深的了解。
其实,我们没有必要纠结于中国的十大名校,当高校的实力相近时,学生们就要考虑到专业因素,唯有选择最有发展前景的专业,才会有更好的未来。
今日话题:你觉得哪些高校能够称之为中国十大名校?
免责申明:本站所发布的文字与图片素材为非商业目的改编或整理,版权归原作者所有,如侵权或涉及违法,请联系我们删除,如需转载请保留原文地址。上一篇:渭南师范大学(一切为了学生)









