双一流大学最新消息(轻松阅读)
新一轮“双一流”,谁将成功突围?
来源:本文经授权转载自:微信公众号软科(ID:zuihaodaxue)
微信平台编辑:周悦
眼下,全网期待的新一轮“双一流”名单呼之欲出,哪些省份有望实现“双一流”数量上的新突破,是网友讨论的大热门。
而其中,最受关注的莫过于那些“双一流”资源极其匮乏的省份,在首轮“双一流”建设周期中,由于优质高教资源的欠缺,坊间吐槽其为“高教洼地”、“高教荒漠”,比如全省“双一流”独苗流落在外的河北、再如全省有且仅有一所“双一流”的山西、广西和江西,还有号称东部沿海土豪却只有2所“双一流”的福建。
面对第二轮“双一流”,若能实现1-2所高校的突破,对于这些省份来说,当地的高等教育实力将实现整体的提升,意义深远。
“弱省”标签难撕!
好大学,太缺了。即便是身处京津冀协同发展区域的河北也不能幸免,除了“远嫁在外”的河北工业大学一所“双一流”外,实力较为出色的河北大学和燕山大学,由于受限于不在省会、资源分散的原因,其潜力始终未得到充分的挖掘。而山西、广西和江西三省都是分别只有太原理工大学、广西大学和南昌大学一所“双一流”,数量上毫无优势可言。福建省虽然拥有厦门大学和福州大学两所“双一流”,但与邻省的浙江、广东相比,其高校实力还是有所差距。
不仅在“双一流”建设上不占上风,各地高校的学科水平也不算出彩。在第四轮学科评估中,福建省虽然拥有11个A类学科,但与邻省浙江拥有44个、广东拥有31个相比,差距悬殊。而江西省有4个,河北省仅有1个,山西省和广西壮族自治区甚至颗粒无收。
综上可知,这些地区的高等教育发展大多缺乏区位优势,在早年的发展中失去了先机。因而,为了把握住“双一流”的历史机遇,地方政府的助力则显得至关重要。
眼看下一轮“双一流”即将出炉,而这些蛰伏多年、蓄力迸发的省份,能否在新一轮突围战中实现逆风翻盘?
洼地高校,如何突围?
自从首轮“双一流”建设评选后,这些“高教弱省”就开始暗自发力,期望通过加强学科建设、推进“双一流”建设,实现本地高等教育的振兴崛起,努力撕掉“高教弱省”的标签。
瞄准重点,发力学科
学科建设作为高校发展和建设的核心,也是“双一流”建设的主要着力点和重要支撑,学科水平更直接体现了学校整体办学实力,所以高校在学科水平上的提升是重中之重。
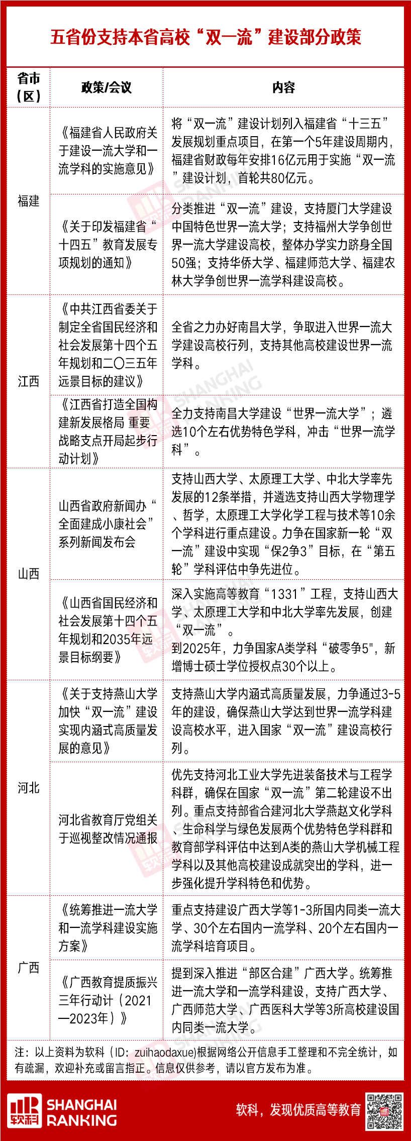
着眼于本省高教资源现状,当地政府接连发布相关政策,重点支持本省“双一流”高校加强学科建设,并挖掘学科实力突出的潜力高校。在政策上,给足了本地高校强有力的背书!
“打铁还需自身硬”,学校自身的实力提升也是本省高教格局得以改变的根本因素。以2021软科中国最好学科排名为一个角度,可以看到各省的学科建设均表现出了显而易见的进步。比如福建省的从2020年上榜的131个学科,上升到今年140个学科。其中福建高校“领头羊”厦门大学共41个学科上榜,位居全国20强,福建师范大学上榜26个学科,前10%学科达到3个,仅次于厦大,省内“双非”头部高校实至名归。
江西省的学科上榜更是从2020年上榜78个增加到今年的87个,“双一流”独苗南昌大学上榜26个学科,排名全国第56名,不愧为省内标杆。同时,省内“双非”高校成绩同样突出,江西师范大学上榜18个学科,入围全国百强行列;江西财经大学也是省内仅有的三所学科排名入围前10%的高校之一,表现亮眼。
燕山大学作为河北省冲“双一流”的种子选手,该校的机械工程不仅是学校的优势学科,亦是省内唯一一个排名前10%的学科,前景可期。
广西的“尖子生”广西大学17个上榜学科,跻身百强。区内的“双非”广西师范大学表现也毫不逊色,上榜12个学科中,马克思主义力量排名前5%,教育学排名前10%,成绩优异,是广西高校中的一大亮点。
山西大学凭借18个上榜学科稳居山西省内第一,前10%的学科数遥遥领先省内各校,实力不俗。山西师范大学的戏剧与影视学排名前10%,而全省仅3所高校的学科排名在前10%,可见其学科实力不容小觑。
各大“洼地”高校在积蓄力量的同时,也着眼于特色学科的培育,比如河北省政府就重点支持河北大学燕赵文化学科、生命科学与绿色发展两个优势特色学科群和教育部学科评估中达到A类的燕山大学机械工程学科建设。
各省高校所展现出的学科实力有目共睹,当然,要想在国内如林高校中站稳一席之地,当下的成绩还远远不够。培育成就突出学科的地方高校,以此争取在“双一流”竞争中赢得更多机会,进而助推本省改变“双一流”偏少的高教格局,或许也是洼地高教在争取逆袭的一大策略。
大手笔砸钱,助高校腾飞
对于山西、广西、江西及河北这种本身高教资源比较匮乏,经济发展深受掣肘的省份,充裕的经费对本地高校发展的重要性不言而喻,因而各省在预算经费上也相当给力。
较之2020年度预算经费,各地方高校的2021年度预算经费都有了不同程度的涨幅。比如河北省部分高校的经费就有了明显的增加,如河北师范大学从18.99亿元增至20.46亿元,河北大学从14.44亿元增至15.48亿元,河北工业大学从13.46亿元增至16.79亿元。
广西则对本地“尖子生”高校进行“特别照顾”,表示2020年支持地方高校改革发展资金13.365亿元,用于提高区内本科高校生均拨款、支持广西大学“省部合建”和“双一流”建设。江西则是发布相关政策文件,明确将统筹安排资金40亿元,重点支持有特色高水平大学和一流学科专业建设。
福建省虽在2020年全国GDP总量排名前十强,但是本地的高校正如全国人大代表、中国工程院院士、福州大学校长付贤智所说:福建仍存在高等教育整体水平不高、高等教育布局结构不优、高层次人才培养规模不足等问题。因此,补足高教短板则变得刻不容缓。2017年3月,福建省将“双一流”建设计划列入福建省“十三五”发展规划重点项目,在第一个5年建设周期内,福建省财政每年安排16亿元用于实施“双一流”建设计划,首轮共80亿元!
这也说明了,本地高教要想实现飞跃式发展,前提还是得拿得出“真金白银”谋发展。只有充足的经费保证,高校才会更有底气放开手脚干!
自“双一流”政策启动后,各地高教始终保持着你追我赶、竞逐一流的姿态,朝着新一轮“双一流”发起冲击。而高教洼地为了改变自身不利的局势,立足当下,向外学习,向内改革,紧抓短板,朝痛点发力,以长远规划为长久之计,相信终能化短板为潜力板,在新一轮“双一流”突围战中,发来“高教洼地”逆袭捷报!
动态调整的“双一流”建设机制,为我国高校铺设了不止眼前的跑道。唯有坚持者,方能赢得长胜,真正达到一流!
[1]文雅.中西部高等教育发展现状及对策研究——基于双一流建设视角[J].学理论,2018(11):175-177.
[2]周海涛,胡万山.“双一流”建设背景下中西部高校发展的机遇、问题与对策[J].高校教育管理,2019,13(06):19-25.
[3]山西:力争在今年国家新一轮“双一流”建设中实现“保2争3”
https://baijiahao.baidu.com/s?id=1706055455233358724&wfr=spider&for=pc
[4]河北教育厅:确保这所高校在“双一流”第二轮建设不出列
https://baijiahao.baidu.com/s?id=1681586778745774854&wfr=spider&for=pc
*声明:本文仅代表作者个人观点,不代表本公众号立场
数字经济智库
政治学与国际关系论坛
为了更好的服务数字中国建设,服务“一带一路”建设,加强数字经济建设过程中的理论交流、实践交流。来自中国数字经济以及“一带一路”建设领域的专家学者们成立了数字经济智库,为数字中国的建设添砖加瓦。商务部原副部长魏建国担任名誉院长,知名青年学者黄日涵、储殷等领衔。政治学与国际关系论坛是数字经济智库旗下的专门平台。









