中山大学航空航天学院(力学考研调剂院校分析)
考研调剂也讲究变通和取舍,掌握好关键的调剂信息和调剂方向,才能转危为机,找到考研成功的出路。研新生为大家总结了力学专业考研调剂的关键信息点及调剂方法,以助大家考研成功上岸。
一、力学专业调剂常识
1、力学调剂一定要与第一志愿专业相同或者相近,应在同一学科门类范围内。
研新生解读:原则上应在同一个一级学科下,即一志愿报考专业代码与申请调入专业代码前4位应一致,比如一志愿报考080100力学、080101一般力学与力学基础、080102固体力学、080103流体力学、080104工程力学力,这些都是可以互相调剂,每个学校调剂的政策和要求不同,需要结合具体的学校具体分析。有些学校会要求本科专业与调剂专业相同或相近,具体的调剂方法可以详看调剂第4部分调剂方法。
2、力学专业调剂初试科目与调入专业初试科目相同或相近,其中初试全国统一命题科目应与调入专业全国统一命题科目相同。
研新生解读:力学一级学科专业初试统考功课一般为政治、数学一、英语一这三门,但任有部分院校初试考数学二、如果是初试科目为数学二的原则上不可以调剂至初试为数学一的院校专业,其中专业课部分一般会是材料力学、结构力学、工程力学这三门中的其中一门或多门,有些调剂学校可能会要求与该校初试考试科目相同或相近,我们在调剂的时候要注意分辨,详见第四部门调剂方法部分。
3、 初试成绩符合调入地区的初试成绩基本要求。
研新生解读:举例说明,第一志愿报考的是A区力学专业,如果想要调剂到B区,首先要符合B区力学国家线。报考B区力学专业,如果想要调剂A区力学专业,同时需要满足A区力学专业国家线。
4、重点关注目标调剂院校专业往年调剂信息及最新调剂政策
二、接受调剂院校
北京:北京工业大学材料与制造学部智能机械研究院、北京科技大学土木与资源工程学院、北京科技大学数理学院、中国农业大学理学院、中国矿业大学(北京)力学与建筑工程学院、中国石油大学(北京)石油工程学院
辽宁:沈阳航空航天大学理学院、沈阳航空航天大学航空宇航学院、沈阳理工大学装备工程学院、东北大学理学院、沈阳建筑大学土木工程学院
湖北:湖北工业大学土木建筑与环境学院
天津:天津大学机械工程学院
河北:河北工业大学机械工程学院
山西:太原科技大学应用科学学院、中北大学理学院
内蒙古:内蒙古工业大学理学院
安徽:合肥工业大学土木与水利工程学院、安徽理工大学土木建筑学院、安徽理工大学化学工程学院
甘肃:兰州大学土木工程与力学学院
广东:中山大学航空航天学院、中山大学海洋工程与技术学院、华南理工大学土木与交通学院
广西:广西科技大学机械与交通工程学院
河南:河南理工大学土木工程学院、河南工业大学土木工程学院
黑龙江:哈尔滨理工大学建筑工程学院、哈尔滨工程大学船舶工程学院、哈尔滨工程大学航天与建筑工程学院
湖南:湘潭大学土木工程与力学学院、长沙理工大学土木工程学院
江苏:南京航空航天大学航空学院、中国矿业大学力学与土木工程学院、河海大学力学与材料学院、江苏大学能源与动力工程学院、江苏大学土木工程与力学学院
江西:南昌大学建筑工程学院
宁夏:宁夏大学物理与电子电气工程学院
山东:山东科技大学能源与矿业工程学院、中国石油大学(华东) 储运与建筑工程学院、青岛理工大学理学院
陕西:西安理工大学土木建筑工程学院、西安建筑科技大学理学院、西安科技大学理学院、长安大学理学院
上海:上海理工大学能源与动力工程学院、上海大学力学与工程科学学院、上海大学材料基因组工程研究院
四川:西南交通大学力学与工程学院、西南石油大学机电工程学院
浙江:宁波大学机械工程与力学学院
重庆:重庆大学航空航天学院、重庆交通大学土木工程学院
提醒:在筛选确定调剂院校时,一忌“眼高手低”,好高骛远,只关注好学校,对自身实力预判错误,在与高手对决中败下阵来,导致调剂失败;二忌妄自菲薄、缺乏自信,不敢尝试好学校,甚至导致录取院校中均是低于本科院校水平的学校,得不偿失。
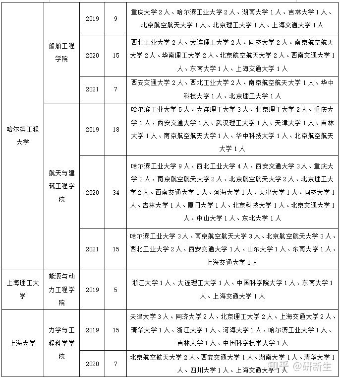
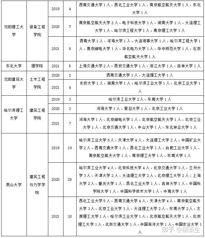
三、往年调剂录取情况
(该数据来源于研新生调剂信息系统)
(该数据来源于研新生调剂信息系统)
(该数据来源于研新生调剂信息系统)
(该数据来源于研新生调剂信息系统)
(该数据来源于研新生调剂信息系统)
该数据由往年拟录取名单分析得出,往年调剂录取分数(调剂最低分、中位分、最高分、调剂考生录取名单)、初试/复试参考书目在研新生考研之家公众号上查看!
温馨提示:因数据较多,只截取部分院校调剂数据,可在研新生调剂信息系统查看完整版数据。
四、调剂方法
步骤一:了解往年调剂录取分数详情,确定往年调剂过去考生的最低分、最高分、中位分,结合自身成绩情况确定调剂该院校的可能性,将调剂院校初次可分为保底院校、稳定院校、冲刺院校,判定规则如下:
我的成绩小于调剂录取最低分=冲刺院校
我的成绩在中位分上下=稳定院校
我的成绩大于调剂最高分=保底院校
注:主要用于调剂名额较多院校,个别调剂名额除外,这种不确定性较大
步骤二:结合院校调剂可能性重点核对目标院校最新调剂名额及调剂政策限制点,调剂的时候是需要同时满足目标学校专业招生报考及调剂的政策要求,可通过招生简章/招生目录/调剂公告/电话咨询/往年经验等多方面来核查,其中调剂政策限制点主要有以下几个方面:
整理by公众号:研新生考研之家
(1)学历形式限制【主要体现在招生简章及招生专业目录】
①同等学力-同等学力考生限制点比较多,需要重点关注招生简章及目录、调剂最新政策
②业余学习方式。比如业余函授和成人自考本科的考生。
(2)学校等级(本科学校+报考学校)
学校等级部分主要是指报考学校、本科学校,有些学校在调剂的时候是分别会对其有所限制,比如本科学校/报考学校否是985工程/211工程/双一流工程/学科排名等级,我们在调剂的时候尤其是需要关注这些点。
(3)专业(报考专业+本科专业)
①报考专业一致或相同相近
②本科专业一致或相同相近
注:有些院校需要同时满足以上要求,信息比较透明的院校会直接标注报考专业/本科专业要求
(4)初试成绩
①总成绩要求不低于XXX分数
②其中单科成绩要求不低于XXX分数
注:有些院校需同时满足以上要求
(5)考试科目
①初试统考科目
要求考试科目一致、或者难度更高的科目,接收但需要加试科目
②专业课
要求考试科目一致、或者难度更高的科目,接收但需要加试科目
注:有些院校需同时满足以上要求
步骤三:根据已筛选出的院校确定重新确定调剂院校难度,然后整理出该校该专业的复试考试科目及考试方法,结合各等级学校考试科目情况及自身情况,最后确定复试科目准备方向,从而最终确定填报志愿的院校,这里有三个建议:
建议一:优先选择各难度等级考试科目相同或相近的科目的院校
建议二:优先选择复试科目与本人初试考试科目的相同或相近的院校
建议三:优先选择本科学习比较好并且有把握的复试科目相同相近的院校
步骤四:结合调剂系统打开时间、复试时间确定个人调剂系统填报方案,同时最多可以填报三个平行志愿,关于调剂系统填报方法可在公主号研新生考研之家。
研新生在此提醒各位考生,在筛选确定调剂院校时,一忌“眼高手低”,好高骛远,只关注好学校,对自身实力预判错误,在与高手对决中败下阵来,导致调剂失败;二忌妄自菲薄、缺乏自信,不敢尝试好学校,甚至导致录取院校中均是低于本科院校水平的学校,得不偿失。
更多考研调剂、复试相关问题,可在评论区留言,我们将一一为你解答!









