软科大学排名(2021软科中国大学排名来啦)
2021软科中国大学排名来啦!有你的母校吗?
2021软科中国大学排名
排名方法解析
学科精度是2021软科中国大学排名的35个评价维度之一,归属于学科水平模块。排名对象是被纳入2021软科中国大学排名且有学术型硕士点的高校(不含艺术类高校)。
学科精度维度的指标体系和权重如下:
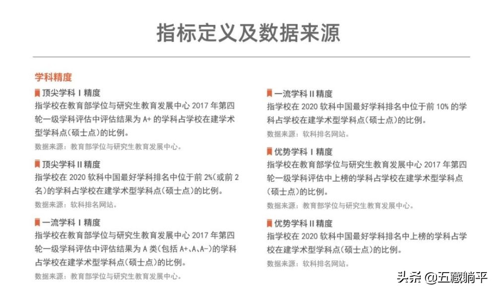
指标定义及数据来源如下:
免责申明:本站所发布的文字与图片素材为非商业目的改编或整理,版权归原作者所有,如侵权或涉及违法,请联系我们删除,如需转载请保留原文地址。
上一篇:河北铁道大学(院校介绍)









