武汉大学新闻系(新闻传播学调剂)
新闻传播学经常出现在卷王专业的名单中,近几年的分数线也是越来越高。一志愿上岸就比较困难,更别说调剂了,所以大家一定要早做准备!
本文就将新闻传播学的调剂信息给大家分享一下,有需要的赶快收藏!
一、新闻传播学调剂常识
1、新闻传播学调剂一定要与第一志愿专业相同或者相近,应在同一学科门类范围内。
研新生解读:原则上应在同一个一级学科下,即一志愿报考专业代码与申请调入专业代码前4位应一致,比如一志愿报考050300新闻传播学/0503Z1广播电视学/0503Z1广告学/0503Z1数字出版与传播/0503Z1艺术传播/0503Z2传媒经济学/0503Z2艺术传播/0503Z3编辑出版学/0503Z5符号学、050301新闻学、050302传播学等专业,这些都是可以互相调剂,每个学校调剂的政策和要求不同,需要结合具体的学校具体分析。有些学校会要求本科专业与调剂专业相同或相近,具体的调剂方法可以详看调剂第4部分调剂方法。
2、新闻传播学专业调剂初试科目与调入专业初试科目相同或相近,其中初试全国统一命题科目应与调入专业全国统一命题科目相同。
研新生解读:新闻传播学一级学科专业初试统考科目一般为政治、英语一这两门,其中专业课部分一般会是新闻传播学、新闻传播理论与历史、传播学原理/理论、新闻学原理这几门中的其中两门或多门,有些调剂学校可能会要求与该校初试考试科目相同或相近,我们在调剂的时候要注意分辨
3、 初试成绩符合调入地区的初试成绩基本要求。
研新生解读:举例说明,第一志愿报考的是A区新闻传播学专业,如果想要调剂到B区,首先要符合B区新闻传播学国家线。报考B区新闻传播学专业,如果想要调剂A区新闻传播学专业,同时需要满足A区新闻传播学专业国家线。
4、重点关注目标调剂院校专业往年调剂信息及最新调剂政策
研新生解读:比如往年可调剂院校/专业、调剂录取的最高分、最低分、中位分,以及调剂人数,往年有调剂名额的院校今年一般也都会有,结合往年调剂成功考生分数及今年调剂政策来判断调剂可行性重点参考调剂方法部分;
二、新闻传播学专业近三年接受调剂院校汇总
北京:北京交通大学语言与传播学院、北京工商大学艺术与传媒学院、北京印刷学院新闻出版学院
山西:山西大学新闻学院
吉林:吉林师范大学新闻与传播学院
黑龙江:黑龙江大学新闻传播学院、黑龙江大学艺术学院
上海:上海理工大学出版印刷与艺术设计学院、上海体育学院传媒与艺术学院、上海理工大学出版印刷与艺术设计学院
江苏:河海大学公共管理学院、南京师范大学新闻与传播学院、江苏师范大学传媒与影视学院
浙江:浙江工业大学人文学院
安徽:安徽大学新闻传播学院、安徽师范大学新闻与传播学院
江西:江西师范大学新闻与传播学院、赣南师范大学新闻与传播学院、江西财经大学人文学院
山东:山东大学新闻传播学院
河南:河南工业大学新闻与传播学院、河南大学新闻与传播学院
湖北:华中师范大学新闻传播学院、湖北大学新闻传播学院、武汉体育学院新闻传播学院
湖南:湘潭大学文学与新闻学院、湖南理工学院新闻传播学院
广东:汕头大学长江新闻与传播学院、广东技术师范大学文学与传媒学院
广西:广西大学新闻与传播学院、南宁师范大学新闻与传播学院
重庆:重庆师范大学新闻与传媒学院、重庆工商大学文学与新闻学院
贵州:贵州大学文学与传媒学院、贵州民族大学传媒学院
陕西:西北大学新闻传播学院、西安外国语大学(不区分院系所)
甘肃:兰州大学新闻与传播学院
新疆:新疆大学新闻与传播学院
河北:河北经贸大学文化与传播学院
四川:四川省社会科学院(不区分院系所)、四川大学文学与新闻学院
天津:天津外国语大学国际传媒学院
提醒:在筛选确定调剂院校时,一忌“眼高手低”,好高骛远,只关注好学校,对自身实力预判错误,在与高手对决中败下阵来,导致调剂失败;二忌妄自菲薄、缺乏自信,不敢尝试好学校,甚至导致录取院校中均是低于本科院校水平的学校,得不偿失。
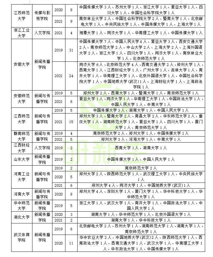
三、新闻传播学专业近三年调剂考生录取情况分析
以下数据由往年各高校拟录取名单分析得出,往年调剂录取分数(调剂最低分、中位分、最高分、调剂考生录取名单)、初试/复试参考书目、最新调剂信息在研新生考研之家公主号查看!
注:图中考生来源是指考生一志愿报考院校
由于调剂信息过多,只截取部分信息,如有需要,可在研新生调剂天眼查看
四、调剂方法
步骤一:了解往年调剂录取分数详情,确定往年调剂过去考生的最低分、最高分、中位分,结合自身成绩情况确定调剂该院校的可能性,将调剂院校初次可分为保底院校、稳定院校、冲刺院校,判定规则如下:
我的成绩小于调剂录取最低分=冲刺院校
我的成绩在中位分上下=稳定院校
我的成绩大于调剂最高分=保底院校
注:主要用于调剂名额较多院校,个别调剂名额除外,这种不确定性较大
步骤二:结合院校调剂可能性重点核对目标院校最新调剂名额及调剂政策限制点,调剂的时候是需要同时满足目标学校专业招生报考及调剂的政策要求,可通过招生简章/招生目录/调剂公告/电话咨询/往年经验等多方面来核查,其中调剂政策限制点主要有以下几个方面:
1、学历形式限制【主要体现在招生简章及招生专业目录】
(1)同等学力-同等学力考生限制点比较多,需要重点关注招生简章及目录、调剂最新政策
(2)业余学习方式。比如业余函授和成人自考本科的考生。
2、学校等级(本科学校+报考学校)
学校等级部分主要是指报考学校、本科学校,有些学校在调剂的时候是分别会对其有所限制,比如本科学校/报考学校否是985工程/211工程/双一流工程/学科排名等级,我们在调剂的时候尤其是需要关注这些点。
3、专业(报考专业+本科专业)
(1)报考专业一致或相同相近
(2)本科专业一致或相同相近
注:有些院校需要同时满足以上要求,信息比较透明的院校会直接标注报考专业/本科专业要求
4、初试成绩
(1)总成绩要求不低于XXX分数
(2)其中单科成绩要求不低于XXX分数
注:有些院校需同时满足以上要求
5、考试科目
(1)初试统考科目
要求考试科目一致、或者难度更高的科目,接收但需要加试科目
(2)专业课
要求考试科目一致、或者难度更高的科目,接收但需要加试科目
注:有些院校需同时满足以上要求
步骤三:根据已筛选出的院校确定重新确定调剂院校难度,然后整理出该校该专业的复试考试科目及考试方法,结合各等级学校考试科目情况及自身情况,最后确定复试科目准备方向,从而最终确定填报志愿的院校,这里有三个建议:
建议一:优先选择各难度等级考试科目相同或相近的科目的院校
建议二:优先选择复试科目与本人初试考试科目的相同或相近的院校
建议三:优先选择本科学习比较好并且有把握的复试科目相同相近的院校
步骤四:结合调剂系统打开时间、复试时间确定个人调剂系统填报方案,同时最多可以填报三个平行志愿,关于调剂系统填报方法请关注公主号:研新生考研之家。
以上就是新闻传播学专业考研调剂的相关信息及经验分享,祝大家复试+调剂顺利,成功上岸!加油!
(更多考研调剂、复试相关问题,欢迎在评论区留言~)









