大学放假安排2017暑假(多所大学紧急通知)
每年一到国庆节小长假,大学生们都会组团出游,或回到家乡跟家长和老同学团聚。不过今天的国庆节,大学生们的美好计划要泡汤了。
秋季学期开学前,多地疫情出现反复,很多大学已经做好了延迟开学的准备。好在疫情控制及时,多数大学生已经如约到校报到。没想到军训刚结束,国内疫情再次反复。现在要是把大学生“放虎归山”,很有可能会让疫情形势更加危险。
多所大学紧急通知缩短国庆假期,长则7天短则1天
临近国庆假期,国内多所大学相继发布紧急通知,国庆小长假将被缩短。具体安排根据当地疫情变化而定,大学生们尽量减少出行,最好就在校园里过节才安全。
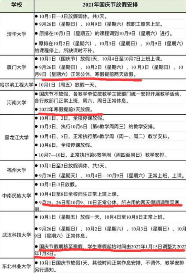
根据已经对外公布的国庆节假期时长汇总来看,北京、安徽等地区受疫情影响较小,北京大学等高校依旧放假7天。但是放假期间,部分学校不允许学生离开本地,以免造成不必要的危险。特别是家乡有疫情的大学生,国庆节期间严禁返乡。本地学生可以回家过节,外地学生还是选择在校原地过节比较稳妥。
此次疫情较为严重的高风险地区,比如福建、哈尔滨地区的大学,部分大学几乎取消了小长假,就怕学生外出游玩增加感染的风险。哈工大规定,国庆节和中秋节一样,学生和老师都只有1天休息日。其余时间一切如常。
有些高风险地区的大学已经采取封校措施,即便国庆安排了假期,也不允许学生离开校园。即便是本地学生也不能回家,以免来回路上增添感染的风险。也就是说,整个十一七天乐,学生只能在校自己找乐。
国庆假期将泡汤,寒假或将提前到来
国庆小长假法定休息日是3天,可官方为了远方的学子能回家,也为了让平日里忙碌的学生有机会外出游玩。通过前后两个周末的串休,3天假期变7天。学生假期休得过瘾,串休常常会连续8、9天连续上课无休息,也是把学生和老师累够呛。
如今十一小长假泡汤的学校,还是会面临“串休”,只不过把多出来的假期安排到了寒假。河南大学、厦门大学等多所高校,已下发通知,把“欠”学生的假期,安排在寒假一起休息。
很多学生都非常不喜欢串休,原本一周5天课已是筋疲力尽,一旦串休,就要连续上课无休息。临近放假的几天根本学不进去了,老师讲啥都无动于衷,心里全是对假期的渴望,脑子里盘算着假期该如何度过。
老师也反应,通常小长假前后学生的学习状态都不好。因此一些老师会在小长假过后安排一次“月考”,以此来督促学生别太贪玩而忘了学习任务。
还有老师表示,没有小长假也挺好,新学期刚开学没几天,特别是大一新生,军训后刚找到新的学习状态就又要放假,假期回来后还要重新调整心态,这样太耽误学习进度了。
面对突如其来的假期调整,多数大学生都表示理解学校的安排,毕竟疫情之下安全最重要。假期里,本市的学生可以回家住,外地学子只能在学校度过。可放假期间,大学生在校园内该如何安排呢?
面对长短不一的国庆假期,大学生如何安排比较好?
往年大学生除了期盼寒暑假以外,最盼望的就是国庆假期了,可以和同学出去玩,也可以回家跟家长团聚。可是今年同学们只能在学校或学校所在地小范围活动,即使有些学生假期短到只剩1、2天也要有意义的度过,如果都窝在寝室里岂不是虚度光阴。
特殊时期不能组织大型聚众活动,大学生们也要尽量远离人群密集的地方。如果学校没有封校的话,可以约上几位室友或同学,大家一起到学校周边的风景区进行短途旅行。只要注意安全,做好防护措施,也会为小长假带来很大的意义。
如果学校封校不能出校门,学校的社团可以在校内组织一些有意义的活动,增进同学之间的情感交流。即使不出校门,多认识一些朋友,也会过得十分有意义。
对于那些在外地上学的大学生,特别是大一新生对学校刚刚熟悉起来,但是对学校所在地还是感觉很陌生的。大学这4年除了要努力学习以外,有时间还是应该到城市中走走看看,体会一下这里的风土民情,这也将是一笔宝贵的精神财富。切忌大学期间都把自己关在寝室里玩手机玩电脑,这样到毕业离开这座城市时会觉得非常遗憾。
不能回家乡的小长假,便成了自己的新母校和母校所在地的好机会。古人讲究读万里书行万里路,有些知识是书本里接触不到的。或许在适当地放松过后,会对学习成绩有更大的帮助。
今日话题:对于小长假不能回家的大学生,你有什么好的建议吗?欢迎在评论区留言讨论。
如果你喜欢这篇文章,欢迎分享和收藏!更多精彩内容就在下一期。
(图片来源于网络,如有侵权请联系删除)
免责申明:本站所发布的文字与图片素材为非商业目的改编或整理,版权归原作者所有,如侵权或涉及违法,请联系我们删除,如需转载请保留原文地址。上一篇:大学英语期末考试(双减)
下一篇:上海财经大学继续教育学院(李琳)









