陕西师范大学人事处(陕西理工大学2021年海内外优秀人才线上招聘启事)
陕西理工大学创建于1958年,先后经历汉中大学、汉中师范学院与北京大学汉中分校、陕西工学院等发展阶段。2001年,汉中师范学院和陕西工学院合并为陕西理工学院,2016年经教育部批准,陕西理工学院更名为陕西理工大学。学校坐落于中国历史文化魅力城市——陕西省汉中市。这里气候温润,宜学宜居,素有“汉家发祥地,中华聚宝盆”和“西北小江南”的美誉。学校坚持以学科建设为龙头,深入实施一流学科建设工程。生物学为“国内一流学科建设高校”建设学科,拥有中国语言文学、生物学、机械工程等7个一级学科硕士授权点,6个硕士专业学位授权点,6个省级重点学科(特色学科)。1个省部共建类国家重点实验室--秦巴生物资源与生态环境重点实验室(培育)、1个国家地方联合工程实验室、1个全国人文社会科学普及基地、1个省级2011协同创新中心、3个省级实验室、2个省级高校哲学社会科学重点研究基地、1个文科哲学智库、1个省级博士后创新基地、1个省级院士专家工作站,拥有27个省级研究中心和服务平台。学校有15个学院和2个教学实验实训中心,设有62个本科专业,拥有机械设计制造及其自动化专业1个国家一流专业建设点,经济学、汉语言文学、生物科学等8个专业获省级一流本科专业建设点,2个国家级特色专业,1个国家级和6个省级专业综合改革试点建设项目,6个省级特色专业,3个省级名牌专业,8个省级实验教学示范中心,7个省级人才培养模式创新实验区,2个省级创新创业教育试点学院。现有专任教师1202人,其中具有博士学位295人,具有高级专业技术职务519人。现有双聘院士3人,长江学者特聘教授4人(外聘),“三五人才工程”入选者2人,享受“三秦人才”津贴14人;现有国务院特殊津贴获得者,全国优秀教师,曾宪梓教育基金,宝钢优秀教师奖获得者,陕西省先进工作者、优秀教师、教学名师、师德标兵、青年科技新星等荣誉称号获得者40余人。
为了深入推进人才强校战略实施,学校常年面向海内外招揽优秀人才。
一
招聘对象及条件
(一)基本素质条件
1.拥护中国共产党的领导,热爱社会主义国家。
2.遵守国家法律法规和教师职业道德,热爱教育事业,具有良好的思想品德。
3.身心健康,具备适应岗位要求的身体素质、爱岗敬业,潜心钻研。
4.国内外高校、科研院所博士毕业并获得相应学位。
(二)人才招聘类别
除满足以上基本素质条件外,根据招聘类别需满足对应条件
1.领军人才
中国科学院、中国工程院院士、海外院士;
国家自然科学奖、技术发明奖、科技进步奖第一完成人;
国家“万人计划”杰出人才、科技创新领军人才、哲学社会科学领军人才、教育部“长江学者”、国家杰出青年科学基金获得者;
承担国家重大、重点科技任务,产出重要学术成果,贡献突出,能引领本学科有突破性发展的海内外科技领军人才。
2.杰出人才
“百千万人才工程”国家级人选、国家“万人计划”教学名师、年龄一般不超过55周岁;
国家“四青”项目入选者,年龄一般不超过45周岁;
已进入“会评”评审程序且符合继续申报要求的国家“四青”项目候选人,年龄一般不超过42周岁;
国内外知名大学教授或学术水平与此相当的人选,或国家自然科学奖、技术发明奖、科技进步奖主要完成人,年龄一般不超过55周岁;或具有较高学术造诣的省级人才项目入选者,年龄一般不超过50周岁;
掌握国际国内先进技术的团队负责人及骨干成员,或在科学研究方面已取得国内外同行公认的重要成就,具有带领本学科在其前沿领域保持或赶超国内外领先水平以及带领团队协同攻关能力的专家学者,年龄一般不超过50周岁。
3.青年拔尖人才
符合我校重点学科建设和重要科研平台、创新团队建设需要,且业绩能力特别突出者,年龄可适当放宽。
(1)在所属研究领域从事前瞻性、创新性研究,已取得具有较高学术影响的研究成果,产生了一定的社会效益,具有良好的发展潜力和科技成果转化的能力,申报条件应高于A类博士,具备副教授职称(国外任职人员应具有相当于国内副教授职称),年龄一般不超过37周岁(哲社人艺类不超过40周岁),且符合下列条件之一者:
a.在国内高校或科研院所任职,主持过国家自然科学基金面上科研项目,国家社会科学基金一般项目;
b.在国内高校或科研院所任职,具有2年以上海外科研工作经历,具备扎实的科研能力;
c.在国外高校、科研院所任职,主持过境外重要科研项目,具备扎实的科研能力。
⑵年龄一般不超过35周岁(哲社人艺类不超过37周岁),且符合下列条件之一者:
a.国内高校、科研院所博士毕业,主持过国家级科研项目或作为核心成员(排名前三)参与过国家自然科学基金重点项目,国家社会科学基金重点项目;
b.国内高校、科研院所博士毕业且完成博士后研究工作,博士后在站期间获得博士后科学基金面上资助项目(一等);
c.国外大学、科研院所博士毕业且完成博士后研究工作,主持或作为核心成员(排名前三)参与过境外科研项目。
4.海内外优秀博士
2021年12月底前获得博士学位的博士研究生,具有创新发展潜力,在所从事科研领域中获得一定学术成就,产生一定社会效益。
(1)A类博士:满足下列条件之一者
博士研究生或博士后流动站出站人员,年龄一般不超过35周岁,科研能力突出,近五年在所属学科A类以上期刊发表多篇论文等成果或主持A类项目(材料、化学专业方向只招A类博士)。
(2)B类博士:满足下列条件之一者
博士研究生或博士后流动站出站人员,年龄一般不超过40周岁,科研能力突出,近五年在所属学科B类以上期刊发表多篇论文等成果或主持B类以上项目。
(3)C类博士:满足下列条件之一者
博士毕业生或博士后流动站出站人员,年龄一般不超过40周岁,科研能力突出,近五年在所属学科C类以上期刊发表多篇论文等成果或主持C类以上项目。
特别优秀、学校急需或具有副高以上职称的博士,年龄可适当放宽。
(4)D类博士
达不到A类、B类、C类博士招聘条件,但又属教学科研单位急需的人员,年龄一般不超过40周岁,具有较大的发展潜质,已发表多篇高水平论文,试讲效果良好。
5.创新团队
学校鼓励优秀创新团队的引进,对于在学科前沿领域已取得突出成就或具有显著创新潜力,以领军人才、杰出人才为带头人或核心成员的团队,除团队成员享受以上相应类别待遇外,还给予团队特别支持,视具体情况面议。
二
引进待遇
(一)领军人才、杰出人才、青年拔尖人才聘期与待遇
1.聘期
每个聘期一般为4-5年,具体以协议为准。
2.年薪
领军人才年薪100万起,杰出人才年薪30万起,青年拔尖人才年薪15万起,依据绩效与公平原则,根据各类人才工作目标内容具体薪酬待遇面议。
3.住房及引进费
领军人才、杰出人才:学校提供120—200平米精装房。
青年拔尖人才:提供50-70万元人才引进费。
4.科研启动费
领军人才科研启动费600—1500万元,杰出人才、青年拔尖人才科研启动费根据工作需求,一事一议。
5.依托平台
我校各省级及以上重点实验室、工程技术(研究)中心、院士专家工作站、科技创新团队等。
6.其他待遇
按照《陕西理工大学人事代理人员管理暂行办法》解决配偶工作。
(二)海内外优秀博士聘期与待遇
1.聘期:每个聘期为6年。
2.待遇
特别说明:我校教师招聘投递简历、来校考察均不收取任何费用,报销博士来校考察往返路费(火车硬座或硬卧,高铁二等座,汽车票),免费住宿。
3.办理事业单位编制。
三
应聘及联系方式
(一)领军人才、杰出人才、青年拔尖人才
通讯地址:陕西省汉中市汉台区东一环陕西理工大学人才办
邮编:723000
联系人:邓老师(15249168311)
联系电话:0916-2641488 E-mail:slgrcb@snut.edu.cn抄送:gccrc_job@126.com
(二)海内外优秀博士及创新团队
1.应聘方式
(1)应聘方式:应聘人员或团队将应聘材料一并发至所在学院/单位邮箱(命名:姓名(或团队负责人姓名)+应聘学院+所学专业+毕业院校)。
注:应聘材料:个人或团队及团队成员中文简历、学历学位证书、获奖证书扫描件、有代表性的学术论文或著作等)、《陕西理工大学应聘人员登记表》或《陕西理工大学应聘团队及成员登记表》(见附件下载)
(2)招聘程序:提交上述应聘材料→资格审查→电话通知面试→线上试讲、面试→学校研究→公示→签订就业协议
2.通讯地址:陕西省汉中市汉台区东一环路陕西理工大学XX学院
邮编:723001
陕西理工大学官网(通知公告栏):http://www.snut.edu.cn
学校网站人才招聘栏网http://rsc.snut.edu.cn
3.人事处联系电话:0916-2641399
四
招聘学科方向及专业需求
(一)领军人才、杰出人才、青年拔尖人才招聘学科方向
对生物学、机械工程、中国语言文学、材料科学与工程、化学、食品科学与工程、马克思主义理论、数学、物理学等学科优秀人才,根据工作需要,学校重点支持,具体以协议为准。(欢迎其他学科优秀人才致电联系)。
(二)陕西理工大学2021年海内外优秀博士招聘专业需求表(见附件)。
(三)各类业绩成果及项目级别认定参照《陕西理工大学人才引进实施办法》。
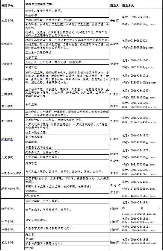
陕西理工大学2021年海内外优秀博士招聘专业需求表
注:未列入上表中学科专业的A类优秀博士欢迎投递简历和垂询。
信息来源:
https://rsc.snut.edu.cn/info/1060/1307.htm更多招聘信息欢迎关注微信公众号:gccrcjob
下一篇:又石大学(学制短)









