大学生职业规划职业兴趣(霍兰德职业兴趣测评)
欢迎加入《职场效率》圈子,一键获取全年不间断更新的职场干货(已更新1000+份),含:
①企业文化策划活动方案;
②各类专题模板;
③人力资源管理;
④KPI体系建设;
⑤职业生涯规划;
⑥更多干货,持续更新中;
一、霍兰德职业兴趣理论
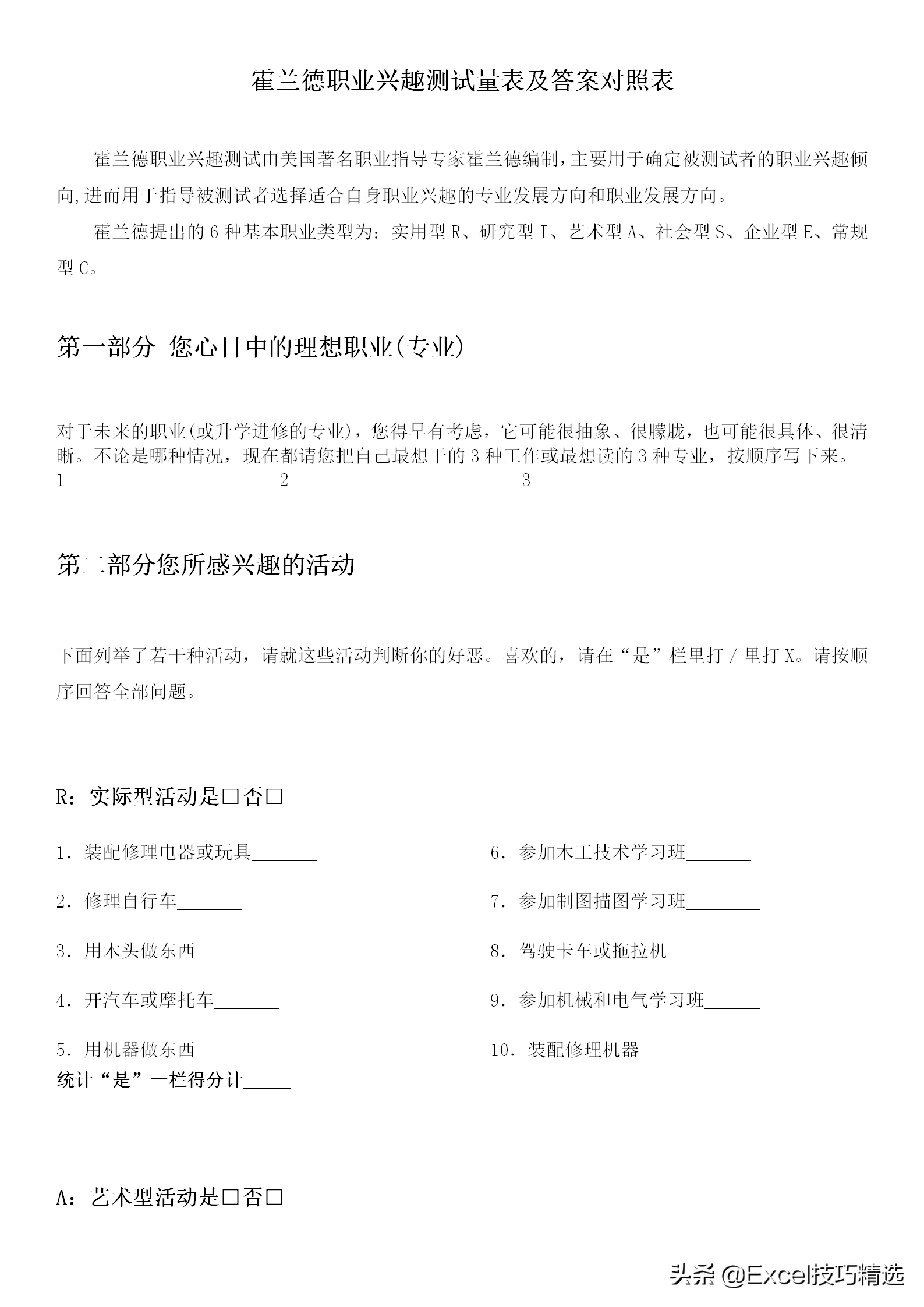
霍兰德职业兴趣测试由著名的职业指导专家霍兰德编制,主要用于确定被测试者的职业兴趣倾向,进而用于指导被测试者选择适合自身职业兴趣的专业发展方向和职业发展方向。
霍兰德提出的6种基本职业类型为:实用型R、研究型I、艺术型A、社会型S、企业型E、常规型C。
二、六种类型内容解读
①现实型:(R)
共同特点:愿意使用工具从事操作性工作,动手能力强,做事手脚灵活,动作协调。偏好于具体任务,不善言辞,做事保守,较为谦虚。缺乏社交能力,通常喜欢独立做事。典型职业:喜欢使用工具、机器,需要基本操作技能的工作。对要求具备机械方面才能、体力或从事与物件、机器、工具、运动器材、植物、动物相关的职业有兴趣,并具备相应能力。如:技术性职业(计算机硬件人员、摄影师、制图员、机械装配工),技能性职业(木匠、厨师、技工、修理工、农民、一般劳动)。②研究型:(I)
共同特点:思想家而非实干家,抽象思维能力强,求知欲强,肯动脑,善思考,不愿动手。喜欢独立的和富有创造性的工作。知识渊博,有学识才能,不善于领导他人。考虑问题理性,做事喜欢精确,喜欢逻辑分析和推理,不断探讨未知的领域。典型职业:喜欢智力的、抽象的、分析的、独立的定向任务,要求具备智力或分析才能,并将其用于观察、估测、衡量、形成理论、最终解决问题的工作,并具备相应的能力。如科学研究人员、教师、工程师、电脑编程人员、医生、系统分析员。③艺术型:(A)
共同特点:有创造力,乐于创造新颖、与众不同的成果,渴望表现自己的个性,实现自身的价值。做事理想化,追求完美,不重实际。具有一定的艺术才能和个性。善于表达、怀旧、心态较为复杂。典型职业:喜欢的工作要求具备艺术修养、创造力、表达能力和直觉,并将其用于语言、行为、声音、颜色和形式的审美、思索和感受,具备相应的能力。不善于事务性工作。如艺术方面(演员、导演、艺术设计师、雕刻家、建筑师、摄影家、广告制作人),音乐方面(歌唱家、作曲家、乐队指挥),文学方面(小说家、诗人、剧作家)。④社会型:(S)
共同特征:喜欢与人交往、不断结交新的朋友、善言谈、愿意教导别人。关心社会问题、渴望发挥自己的社会作用。寻求广泛的人际关系,比较看重社会义务和社会道德。典型职业:喜欢要求与人打交道的工作,能够不断结交新的朋友,从事提供信息、启迪、帮助、培训、开发或治疗等事务,并具备相应能力。如:教育工作者(教师、教育行政人员),社会工作者(咨询人员、公关人员)。⑤企业型:(E)
共同特征:追求权力、权威和物质财富,具有领导才能。喜欢竞争、敢冒风险、有野心、抱负。为人务实,习惯以利益得失,权利、地位、金钱等来衡量做事的价值,做事有较强的目的性。典型职业:喜欢要求具备经营、管理、劝服、监督和领导才能,以实现机构、政治、社会及经济目标的工作,并具备相应的能力。如项目经理、销售人员,营销管理人员、政府官员、企业领导、法官、律师。⑥传统型:(C)
共同特点:尊重权威和规章制度,喜欢按计划办事,细心、有条理,习惯接受他人的指挥和领导,自己不谋求领导职务。喜欢关注实际和细节情况,通常较为谨慎和保守,缺乏创造性,不喜欢冒险和竞争,富有自我牺牲精神。典型职业:喜欢要求注意细节、精确度、有系统有条理,具有记录、归档、据特定要求或程序组织数据和文字信息的职业,并具备相应能力。如:秘书、办公室人员、记事员、会计、行政助理、图书馆管理员、出纳员、打字员、投资分析员。三、六种类型的内在关系
大多数人都并非只有一种性向,这些性向越相似,相容性越强,则一个人在选择职业时所面临的内在冲突和犹豫就会越少。
员工的工作满意度与流动倾向性,取决于个体的人格特点与职业环境的匹配程度,当人格和职业相匹配时,会产生最高的满意度和最低的流动率。
①相邻关系:如RI、IR、IA、AI、AS、SA、SE、ES、EC、CE、RC及CR。属于这种关系的两种类型的个体之间共同点较多,现实型R、研究型I的人就都不太偏好人际交往,这两种职业环境中也都较少机会与人接触。②相隔关系:如RA、RE、IC、IS、AR、AE、SI、SC、EA、ER、CI及CS,属于这种关系的两种类型个体之间共同点较相邻关系少。③相对关系:在六边形上处于对角位置的类型之间即为相对关系,如RS、IE、AC、SR、EI、及CA即是,相对关系的人格类型共同点少,因此,一个人同时对处于相对关系的两种职业环境都兴趣很浓的情况较为少见。
四、霍兰德职业兴趣测试量表及答案对照表
此套测试题,包含了:
一、测试量表(7个部分内容)
①您心目中的理想职业
②您所感兴趣的活动
③您所擅长获胜的活动
④你所喜欢的职业
⑤您的能力类型简评
⑥统计和确定您的职业倾向
⑦统计和确定您的职业倾向
二、得分计算方法
三、职业兴趣对照表(两张对照表)
①人格类型与职业环境的适配
②测试结果与职业匹配对照表
注,电子版以收录至圈子
以上电子版,已收录至圈子共享,如需电子版,请至圈子自取!
【圈子福利】
点击下方圈子卡片,一键获取全年不间断更新的职场干货(已更新1000+份),含:
①企业文化策划活动方案;
②各类专题模板;
③人力资源管理;
④KPI体系建设;
⑤职业生涯规划;
⑥更多干货,持续更新中;
免责申明:本站所发布的文字与图片素材为非商业目的改编或整理,版权归原作者所有,如侵权或涉及违法,请联系我们删除,如需转载请保留原文地址。下一篇:纺织大学(高考)










